Department of Molecular Cell Biology, Institute for Cancer Research, the Norwegian Radium Hospital, Montebello, N-0379 Oslo, Norway.
Centre for Cancer Cell Reprogramming, Institute of Clinical Medicine, Faculty of Medicine, University of Oslo, Oslo, Norway.
Nucleic Acids Res. 2018 Dec 14;46(22):11698-11711. doi: 10.1093/nar/gky846.
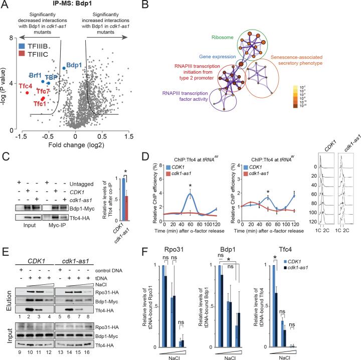
tRNA genes are transcribed by RNA polymerase III (RNAPIII). During recent years it has become clear that RNAPIII activity is strictly regulated by the cell in response to environmental cues and the homeostatic status of the cell. However, the molecular mechanisms that control RNAPIII activity to regulate the amplitude of tDNA transcription in normally cycling cells are not well understood. Here, we show that tRNA levels fluctuate during the cell cycle and reveal an underlying molecular mechanism. The cyclin Clb5 recruits the cyclin dependent kinase Cdk1 to tRNA genes to boost tDNA transcription during late S phase. At tDNA genes, Cdk1 promotes the recruitment of TFIIIC, stimulates the interaction between TFIIIB and TFIIIC, and increases the dynamics of RNA polymerase III in vivo. Furthermore, we identified Bdp1 as a putative Cdk1 substrate in this process. Preventing Bdp1 phosphorylation prevented cell cycle-dependent recruitment of TFIIIC and abolished the cell cycle-dependent increase in tDNA transcription. Our findings demonstrate that under optimal growth conditions Cdk1 gates tRNA synthesis in S phase by regulating the RNAPIII machinery, revealing a direct link between the cell cycle and RNAPIII activity.
tRNA 基因由 RNA 聚合酶 III(RNAPIII)转录。近年来,人们已经清楚地认识到,RNAPIII 的活性受到细胞的严格调控,以响应环境线索和细胞的稳态状态。然而,控制 RNAPIII 活性以调节正常循环细胞中转录 tDNA 的幅度的分子机制尚不清楚。在这里,我们显示 tRNA 水平在细胞周期中波动,并揭示了潜在的分子机制。细胞周期蛋白 Clb5 将细胞周期依赖性激酶 Cdk1 募集到 tRNA 基因,以在晚期 S 期促进 tDNA 转录。在 tDNA 基因上,Cdk1 促进 TFIIIC 的募集,刺激 TFIIIB 和 TFIIIC 之间的相互作用,并增加体内 RNA 聚合酶 III 的动力学。此外,我们在该过程中鉴定出 Bdp1 作为潜在的 Cdk1 底物。阻止 Bdp1 磷酸化可防止 TFIIIC 的细胞周期依赖性募集,并消除 tDNA 转录的细胞周期依赖性增加。我们的研究结果表明,在最佳生长条件下,Cdk1 通过调节 RNA 聚合酶 III 机制在 S 期对 tRNA 合成进行门控,揭示了细胞周期和 RNA 聚合酶 III 活性之间的直接联系。