• 文献检索
  • 文档翻译
  • 深度研究
  • 学术资讯
  • Suppr Zotero 插件Zotero 插件
  • 邀请有礼
  • 套餐&价格
  • 历史记录
应用&插件
Suppr Zotero 插件Zotero 插件浏览器插件Mac 客户端Windows 客户端微信小程序
定价
高级版会员购买积分包购买API积分包
服务
文献检索文档翻译深度研究API 文档MCP 服务
关于我们
关于 Suppr公司介绍联系我们用户协议隐私条款
关注我们

Suppr 超能文献

核心技术专利:CN118964589B侵权必究
粤ICP备2023148730 号-1Suppr @ 2026

文献检索

告别复杂PubMed语法,用中文像聊天一样搜索,搜遍4000万医学文献。AI智能推荐,让科研检索更轻松。

立即免费搜索

文件翻译

保留排版,准确专业,支持PDF/Word/PPT等文件格式,支持 12+语言互译。

免费翻译文档

深度研究

AI帮你快速写综述,25分钟生成高质量综述,智能提取关键信息,辅助科研写作。

立即免费体验

血小板衍生生长因子-BB刺激的成纤维细胞来源的三维基质上的内皮细胞活化由Snail1介导。

Endothelial cell activation on 3D-matrices derived from PDGF-BB-stimulated fibroblasts is mediated by Snail1.

作者信息

Herrera Alberto, Herrera Mercedes, Guerra-Perez Natalia, Galindo-Pumariño Cristina, Larriba María Jesús, García-Barberán Vanesa, Gil Beatriz, Giménez-Moyano Sara, Ferreiro-Monteagudo Reyes, Veguillas Pilar, Candia Antonio, Peña Raúl, Pinto Jesús, García-Bermejo Mª Laura, Muñoz Alberto, García de Herreros Antonio, Bonilla Félix, Carrato Alfredo, Peña Cristina

机构信息

Department of Medical Oncology, Hospital Universitario Puerta de Hierro de Majadahonda, Majadahonda, Madrid, Spain.

Department of Oncology and Pathology, Karolinska Institutet, Stockholm, Sweden.

出版信息

Oncogenesis. 2018 Sep 24;7(9):76. doi: 10.1038/s41389-018-0085-z.

DOI:10.1038/s41389-018-0085-z
PMID:30250018
原文链接:
https://pmc.ncbi.nlm.nih.gov/articles/PMC6155204/
Abstract

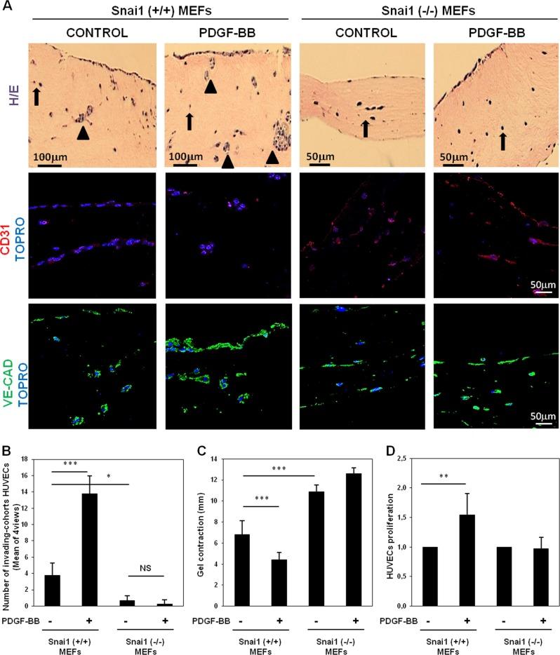
Carcinomas, such as colon cancer, initiate their invasion by rescuing the innate plasticity of both epithelial cells and stromal cells. Although Snail is a transcriptional factor involved in the Epithelial-Mesenchymal Transition, in recent years, many studies have also identified the major role of Snail in the activation of Cancer-Associated Fibroblast (CAF) cells and the remodeling of the extracellular matrix. In CAFs, Platelet-derived growth factor (PDGF) receptor signaling is a major functional determinant. High expression of both SNAI1 and PDGF receptors is associated with poor prognosis in cancer patients, but the mechanism(s) that underlie these connections are not understood. In this study, we demonstrate that PDGF-activated fibroblasts stimulate extracellular matrix (ECM) fiber remodeling and deposition. Furthermore, we describe how SNAI1, through the FAK pathway, is a necessary factor for ECM fiber organization. The parallel-oriented fibers are used by endothelial cells as "tracks", facilitating their activation and the creation of tubular structures mimicking in vivo capillary formation. Accordingly, Snail1 expression in fibroblasts was required for the co-adjuvant effect of these cells on matrix remodeling and neoangiogenesis when co-xenografted in nude mice. Finally, in tumor samples from colorectal cancer patients a direct association between stromal SNAI1 expression and the endothelial marker CD34 was observed. In summary, our results advance the understanding of PDGF/SNAI1-activated CAFs in matrix remodeling and angiogenesis stimulation.

摘要

诸如结肠癌之类的癌症,通过恢复上皮细胞和基质细胞的固有可塑性来启动侵袭过程。尽管Snail是一种参与上皮-间质转化的转录因子,但近年来,许多研究也已确定Snail在癌症相关成纤维细胞(CAF)的激活以及细胞外基质重塑中发挥主要作用。在CAF中,血小板衍生生长因子(PDGF)受体信号传导是主要的功能决定因素。SNAI1和PDGF受体的高表达均与癌症患者的不良预后相关,但尚不清楚这些关联背后的机制。在本研究中,我们证明PDGF激活的成纤维细胞会刺激细胞外基质(ECM)纤维的重塑和沉积。此外,我们描述了SNAI1如何通过FAK途径成为ECM纤维组织形成的必要因素。平行排列的纤维被内皮细胞用作“轨道”,促进其激活并形成模仿体内毛细血管形成的管状结构。因此,当在裸鼠中共移植时,成纤维细胞中Snail1的表达对于这些细胞对基质重塑和新血管生成的协同辅助作用是必需的。最后,在来自结直肠癌患者的肿瘤样本中,观察到基质SNAI1表达与内皮标志物CD34之间存在直接关联。总之,我们的结果推动了对PDGF/SNAI1激活的CAF在基质重塑和血管生成刺激方面的理解。

https://cdn.ncbi.nlm.nih.gov/pmc/blobs/a760/6155204/f62d2de8e83d/41389_2018_85_Fig6_HTML.jpg
https://cdn.ncbi.nlm.nih.gov/pmc/blobs/a760/6155204/26498e31467a/41389_2018_85_Fig1_HTML.jpg
https://cdn.ncbi.nlm.nih.gov/pmc/blobs/a760/6155204/166b83a34643/41389_2018_85_Fig2_HTML.jpg
https://cdn.ncbi.nlm.nih.gov/pmc/blobs/a760/6155204/339457b59416/41389_2018_85_Fig3_HTML.jpg
https://cdn.ncbi.nlm.nih.gov/pmc/blobs/a760/6155204/9a685a962bf9/41389_2018_85_Fig4_HTML.jpg
https://cdn.ncbi.nlm.nih.gov/pmc/blobs/a760/6155204/63128c9a0bef/41389_2018_85_Fig5_HTML.jpg
https://cdn.ncbi.nlm.nih.gov/pmc/blobs/a760/6155204/f62d2de8e83d/41389_2018_85_Fig6_HTML.jpg
https://cdn.ncbi.nlm.nih.gov/pmc/blobs/a760/6155204/26498e31467a/41389_2018_85_Fig1_HTML.jpg
https://cdn.ncbi.nlm.nih.gov/pmc/blobs/a760/6155204/166b83a34643/41389_2018_85_Fig2_HTML.jpg
https://cdn.ncbi.nlm.nih.gov/pmc/blobs/a760/6155204/339457b59416/41389_2018_85_Fig3_HTML.jpg
https://cdn.ncbi.nlm.nih.gov/pmc/blobs/a760/6155204/9a685a962bf9/41389_2018_85_Fig4_HTML.jpg
https://cdn.ncbi.nlm.nih.gov/pmc/blobs/a760/6155204/63128c9a0bef/41389_2018_85_Fig5_HTML.jpg
https://cdn.ncbi.nlm.nih.gov/pmc/blobs/a760/6155204/f62d2de8e83d/41389_2018_85_Fig6_HTML.jpg

相似文献

1
Endothelial cell activation on 3D-matrices derived from PDGF-BB-stimulated fibroblasts is mediated by Snail1.血小板衍生生长因子-BB刺激的成纤维细胞来源的三维基质上的内皮细胞活化由Snail1介导。
Oncogenesis. 2018 Sep 24;7(9):76. doi: 10.1038/s41389-018-0085-z.
2
Protumorigenic effects of Snail-expression fibroblasts on colon cancer cells.成瘤性纤维母细胞对结肠癌细胞的影响。
Int J Cancer. 2014 Jun 15;134(12):2984-90. doi: 10.1002/ijc.28613. Epub 2013 Nov 29.
3
Fibroblast-led cancer cell invasion is activated by epithelial-mesenchymal transition through platelet-derived growth factor BB secretion of lung adenocarcinoma.成纤维细胞介导的癌细胞侵袭通过肺腺癌血小板衍生生长因子BB的分泌由上皮-间质转化激活。
Cancer Lett. 2017 Jun 1;395:20-30. doi: 10.1016/j.canlet.2017.02.026. Epub 2017 Mar 9.
4
SNAI1-expressing fibroblasts and derived-extracellular matrix as mediators of drug resistance in colorectal cancer patients.表达 SNAI1 的成纤维细胞及其衍生细胞外基质作为结直肠癌患者耐药的介质。
Toxicol Appl Pharmacol. 2022 Sep 1;450:116171. doi: 10.1016/j.taap.2022.116171. Epub 2022 Jul 22.
5
Snail1-Dependent Activation of Cancer-Associated Fibroblast Controls Epithelial Tumor Cell Invasion and Metastasis.蜗牛 1 依赖性激活癌相关成纤维细胞控制上皮肿瘤细胞侵袭和转移。
Cancer Res. 2016 Nov 1;76(21):6205-6217. doi: 10.1158/0008-5472.CAN-16-0176. Epub 2016 Aug 8.
6
STC1 expression by cancer-associated fibroblasts drives metastasis of colorectal cancer.肿瘤相关成纤维细胞中 STC1 的表达促进结直肠癌的转移。
Cancer Res. 2013 Feb 15;73(4):1287-97. doi: 10.1158/0008-5472.CAN-12-1875. Epub 2012 Dec 14.
7
Platelet-derived growth factor-BB controls epithelial tumor phenotype by differential growth factor regulation in stromal cells.血小板衍生生长因子-BB通过对基质细胞中生长因子的差异调节来控制上皮肿瘤表型。
Am J Pathol. 2006 Nov;169(5):1767-83. doi: 10.2353/ajpath.2006.060120.
8
Snail1-dependent cancer-associated fibroblasts induce epithelial-mesenchymal transition in lung cancer cells via exosomes.蜗牛 1 依赖性癌症相关成纤维细胞通过外泌体诱导肺癌细胞上皮-间充质转化。
QJM. 2019 Aug 1;112(8):581-590. doi: 10.1093/qjmed/hcz093.
9
Tumor cell and connective tissue cell interactions in human colorectal adenocarcinoma. Transfer of platelet-derived growth factor-AB/BB to stromal cells.人类结肠腺癌中的肿瘤细胞与结缔组织细胞相互作用。血小板衍生生长因子-AB/BB向基质细胞的转移。
Am J Pathol. 1997 Aug;151(2):479-92.
10
PDGF-D promotes dermal fibroblast invasion in 3-dimensional extracellular matrix via Snail-mediated MT1-MMP upregulation.血小板源性生长因子-D通过Snail介导的基质金属蛋白酶-1上调促进真皮成纤维细胞在三维细胞外基质中的侵袭。
Tumour Biol. 2016 Jan;37(1):591-9. doi: 10.1007/s13277-015-3828-x. Epub 2015 Aug 4.

引用本文的文献

1
Dynamic interactions in the tumor niche: how the cross-talk between CAFs and the tumor microenvironment impacts resistance to therapy.肿瘤微环境中的动态相互作用:癌症相关成纤维细胞与肿瘤微环境之间的相互作用如何影响治疗耐药性。
Front Mol Biosci. 2024 Feb 22;11:1343523. doi: 10.3389/fmolb.2024.1343523. eCollection 2024.
2
Acute aortic dissection caused by fruquintinib for metastatic colorectal cancer-a case report and literature review.呋喹替尼治疗转移性结直肠癌致急性主动脉夹层一例报告并文献复习
Transl Cancer Res. 2023 Jan 30;12(1):177-185. doi: 10.21037/tcr-22-1872. Epub 2023 Jan 16.
3
Dynamic gene screening enabled identification of a 10-gene panel for early detection and progression assessment of gastric cancer.

本文引用的文献

1
Snail1-Dependent Activation of Cancer-Associated Fibroblast Controls Epithelial Tumor Cell Invasion and Metastasis.蜗牛 1 依赖性激活癌相关成纤维细胞控制上皮肿瘤细胞侵袭和转移。
Cancer Res. 2016 Nov 1;76(21):6205-6217. doi: 10.1158/0008-5472.CAN-16-0176. Epub 2016 Aug 8.
2
The emerging role of Snail1 in the tumor stroma.Snail1在肿瘤基质中的新作用。
Clin Transl Oncol. 2016 Sep;18(9):872-7. doi: 10.1007/s12094-015-1474-9. Epub 2015 Dec 21.
3
DDR2 facilitates hepatocellular carcinoma invasion and metastasis via activating ERK signaling and stabilizing SNAIL1.
动态基因筛查有助于识别一个用于胃癌早期检测和病情进展评估的10基因组合。
Comput Struct Biotechnol J. 2022 Dec 22;21:677-687. doi: 10.1016/j.csbj.2022.12.036. eCollection 2023.
4
Signaling pathways in cancer-associated fibroblasts: recent advances and future perspectives.癌症相关成纤维细胞中的信号通路:最新进展和未来展望。
Cancer Commun (Lond). 2023 Jan;43(1):3-41. doi: 10.1002/cac2.12392. Epub 2022 Nov 24.
5
Targeting Tumour-Associated Fibroblasts in Cancers.靶向癌症中的肿瘤相关成纤维细胞
Front Oncol. 2022 Jun 22;12:908156. doi: 10.3389/fonc.2022.908156. eCollection 2022.
6
Inflammatory Breast Cancer: The Cytokinome of Post-Mastectomy Wound Fluid Augments Proliferation, Invasion, and Stem Cell Markers.炎性乳腺癌:乳房切除术后伤口渗出液的细胞因子组增强增殖、侵袭及干细胞标志物表达
Curr Issues Mol Biol. 2022 Jun 17;44(6):2730-2744. doi: 10.3390/cimb44060187.
7
Dynamics of Endothelial Engagement and Filopodia Formation in Complex 3D Microscaffolds.内皮细胞在复杂 3D 微支架中的附着和丝状伪足形成的动力学。
Int J Mol Sci. 2022 Feb 22;23(5):2415. doi: 10.3390/ijms23052415.
8
Epithelial to Mesenchymal Transition: A Challenging Playground for Translational Research. Current Models and Focus on Relevance and Gastrointestinal Cancers.上皮间质转化:转化研究的富有挑战性的领域。当前模型及对相关性和胃肠道癌的关注。
Int J Mol Sci. 2021 Oct 25;22(21):11469. doi: 10.3390/ijms222111469.
9
Cancer-Associated Fibroblasts: Understanding Their Heterogeneity.癌症相关成纤维细胞:了解其异质性。
Cancers (Basel). 2020 Oct 24;12(11):3108. doi: 10.3390/cancers12113108.
10
Functional Interplay Between Collagen Network and Cell Behavior Within Tumor Microenvironment in Colorectal Cancer.结直肠癌肿瘤微环境中胶原蛋白网络与细胞行为之间的功能相互作用
Front Oncol. 2020 Apr 30;10:527. doi: 10.3389/fonc.2020.00527. eCollection 2020.
DDR2通过激活ERK信号通路和稳定SNAIL1促进肝细胞癌的侵袭和转移。
J Exp Clin Cancer Res. 2015 Sep 11;34(1):101. doi: 10.1186/s13046-015-0218-6.
4
Endothelial Snail Regulates Capillary Branching Morphogenesis via Vascular Endothelial Growth Factor Receptor 3 Expression.内皮细胞中的蜗牛蛋白通过血管内皮生长因子受体3的表达调控毛细血管分支形态发生。
PLoS Genet. 2015 Jul 6;11(7):e1005324. doi: 10.1371/journal.pgen.1005324. eCollection 2015 Jul.
5
Molecular mechanism underlying the tumor-promoting functions of carcinoma-associated fibroblasts.癌相关成纤维细胞促肿瘤功能的分子机制
Tumour Biol. 2015 Mar;36(3):1385-94. doi: 10.1007/s13277-015-3230-8. Epub 2015 Feb 15.
6
Snail1-expressing fibroblasts in the tumor microenvironment display mechanical properties that support metastasis.肿瘤微环境中表达蜗牛蛋白 1 的成纤维细胞表现出支持转移的力学特性。
Cancer Res. 2015 Jan 15;75(2):284-95. doi: 10.1158/0008-5472.CAN-14-1903. Epub 2014 Dec 8.
7
PDGF receptors in tumor biology: prognostic and predictive potential.肿瘤生物学中的血小板衍生生长因子受体:预后和预测潜力
Future Oncol. 2014;10(9):1695-708. doi: 10.2217/fon.14.83.
8
Snail1 expression is required for sarcomagenesis.蜗牛 1 表达对于肉瘤发生是必需的。
Neoplasia. 2014 May;16(5):413-21. doi: 10.1016/j.neo.2014.05.002. Epub 2014 Jun 16.
9
The carcinoma-associated fibroblast expressing fibroblast activation protein and escape from immune surveillance.表达成纤维细胞激活蛋白并逃避免疫监视的癌相关成纤维细胞。
Cancer Immunol Res. 2014 Mar;2(3):187-93. doi: 10.1158/2326-6066.CIR-14-0002.
10
Concise review: evidence for CD34 as a common marker for diverse progenitors.简要综述:CD34作为多种祖细胞共同标志物的证据
Stem Cells. 2014 Jun;32(6):1380-9. doi: 10.1002/stem.1661.