Institute of Biomedical Sciences, Academia Sinica, Taipei, 11529, Taiwan.
Division of Hematology/Oncology, Department of Internal Medicine, Tri-Service General Hospital, National Defense Medical Center, Taipei, 11490, Taiwan.
Oncogene. 2019 Feb;38(9):1432-1447. doi: 10.1038/s41388-018-0507-6. Epub 2018 Sep 28.
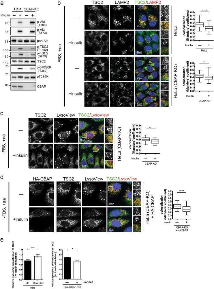
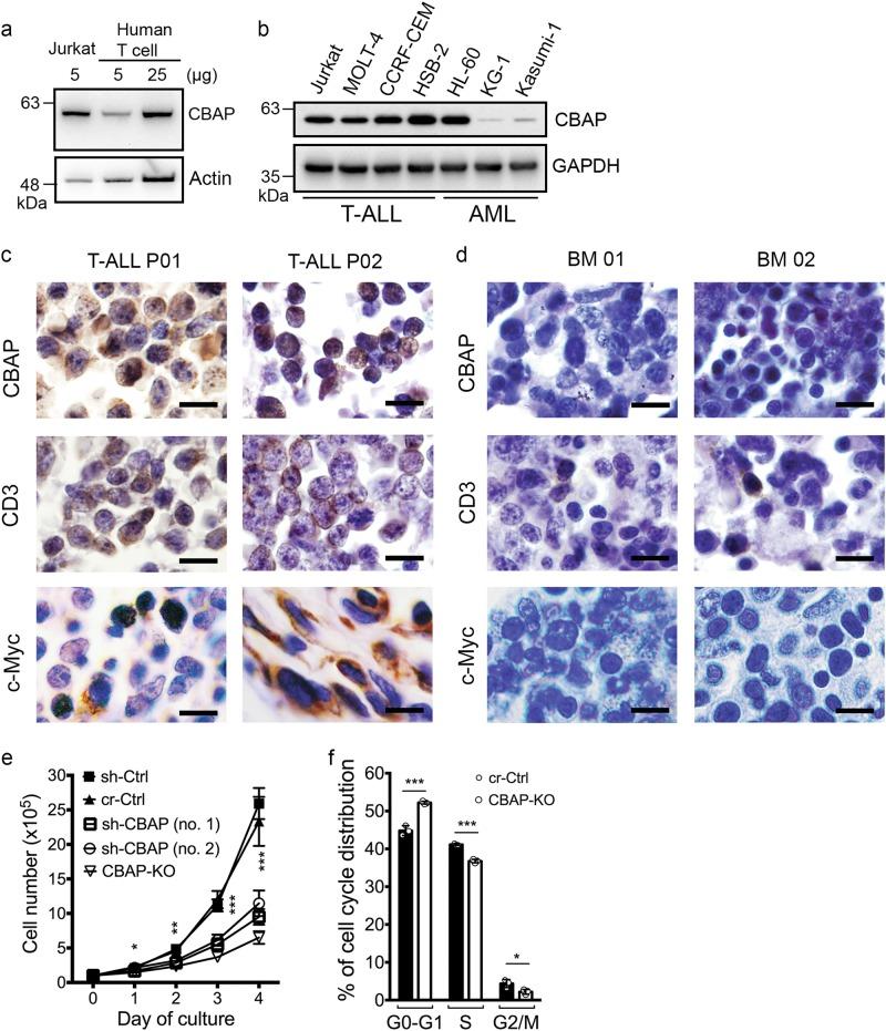
High-frequency relapse remains a clinical hurdle for complete remission of T-cell acute lymphoblastic leukemia (T-ALL) patients, with heterogeneous dysregulated signaling profiles-including of Raf-MEK-ERK and Akt-mTORC1-S6K signaling pathways-recently being implicated in disease outcomes. Here we report that GM-CSF/IL-3/IL-5 receptor common β-chain-associated protein (CBAP) is highly expressed in human T-ALL cell lines and many primary tumor tissues and is required to bolster leukemia cell proliferation in tissue culture and for in vivo leukemogenesis in a xenograft mouse model. Downregulation of CBAP markedly restrains expansion of leukemia cells and alleviates disease aggravation of leukemic mice. Transcriptomic profiling and molecular biological analyses suggest that CBAP acts upstream of Ras and Rac1, and functions as a modulator of both Raf-MEK-ERK and Akt-mTORC1 signaling pathways to control leukemia cell growth. Specifically, CBAP facilitated Akt-dependent TSC2 phosphorylation in cell-based assays and in vitro analysis, decreased lysosomal localization of TSC2, and elevated Rheb-GTP loading and subsequent activation of mTORC1 signaling. Taken together, our findings reveal a novel oncogenic contribution of CBAP in T-ALL leukemic cells, in addition to its original pro-apoptotic function in cytokine-dependent cell lines and primary hematopoietic cells, by demonstrating its functional role in the regulation of Akt-TSC2-mTORC1 signaling for leukemia cell proliferation. Thus, CBAP represents a novel therapeutic target for many types of cancers and metabolic diseases linked to PI3K-Akt-mTORC1 signaling.
高频复发仍然是 T 细胞急性淋巴细胞白血病 (T-ALL) 患者完全缓解的临床难题,最近有研究表明,多种失调的信号转导途径(包括 Raf-MEK-ERK 和 Akt-mTORC1-S6K 信号通路)与疾病结局有关。在这里,我们报告 GM-CSF/IL-3/IL-5 受体共同β链相关蛋白 (CBAP) 在人 T-ALL 细胞系和许多原发性肿瘤组织中高度表达,并且需要在组织培养中增强白血病细胞的增殖,并在异种移植小鼠模型中促进体内白血病发生。CBAP 的下调显著抑制白血病细胞的扩增,并减轻白血病小鼠的疾病恶化。转录组谱分析和分子生物学分析表明,CBAP 在上游作用于 Ras 和 Rac1,作为 Raf-MEK-ERK 和 Akt-mTORC1 信号通路的调节剂,以控制白血病细胞的生长。具体而言,CBAP 在基于细胞的测定和体外分析中促进 Akt 依赖性 TSC2 磷酸化,减少 TSC2 的溶酶体定位,并增加 Rheb-GTP 加载和随后 Akt-mTORC1 信号通路的激活。总之,我们的研究结果表明,除了在细胞因子依赖性细胞系和原代造血细胞中具有原凋亡功能外,CBAP 在 T-ALL 白血病细胞中具有新的致癌作用,通过证明其在调节 Akt-TSC2-mTORC1 信号通路促进白血病细胞增殖方面的功能作用。因此,CBAP 代表了与 PI3K-Akt-mTORC1 信号通路相关的许多类型癌症和代谢疾病的新的治疗靶点。