Department of Molecular and Cell Biology, University of California, Berkeley, United States.
Department of Molecular Biology, Princeton University, Princeton, United States.
Elife. 2018 Oct 3;7:e37663. doi: 10.7554/eLife.37663.
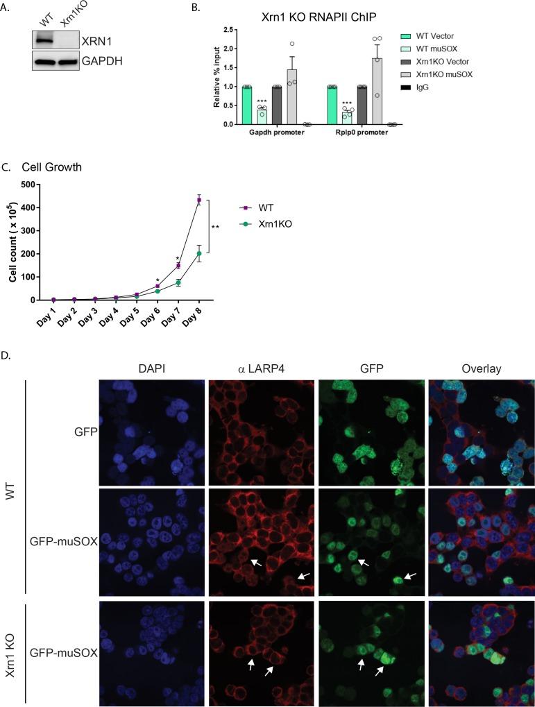
Alterations in global mRNA decay broadly impact multiple stages of gene expression, although signals that connect these processes are incompletely defined. Here, we used tandem mass tag labeling coupled with mass spectrometry to reveal that changing the mRNA decay landscape, as frequently occurs during viral infection, results in subcellular redistribution of RNA binding proteins (RBPs) in human cells. Accelerating Xrn1-dependent mRNA decay through expression of a gammaherpesviral endonuclease drove nuclear translocation of many RBPs, including poly(A) tail-associated proteins. Conversely, cells lacking Xrn1 exhibited changes in the localization or abundance of numerous factors linked to mRNA turnover. Using these data, we uncovered a new role for relocalized cytoplasmic poly(A) binding protein in repressing recruitment of TATA binding protein and RNA polymerase II to promoters. Collectively, our results show that changes in cytoplasmic mRNA decay can directly impact protein localization, providing a mechanism to connect seemingly distal stages of gene expression.
mRNA 整体衰减的改变广泛影响基因表达的多个阶段,尽管连接这些过程的信号尚未完全定义。在这里,我们使用串联质量标签标记与质谱联用的方法,揭示了改变 mRNA 衰减景观(这种改变在病毒感染过程中经常发生)会导致人类细胞中 RNA 结合蛋白(RBP)的亚细胞重新分布。通过表达γ疱疹病毒内切酶来加速 Xrn1 依赖性 mRNA 衰减,驱动许多 RBP 向核内易位,包括多(A)尾相关蛋白。相反,缺乏 Xrn1 的细胞表现出与 mRNA 周转相关的许多因子的定位或丰度变化。利用这些数据,我们揭示了重新定位的细胞质多聚(A)结合蛋白在抑制 TATA 结合蛋白和 RNA 聚合酶 II 募集到启动子中的新作用。总的来说,我们的结果表明细胞质 mRNA 衰减的改变可以直接影响蛋白质的定位,为连接基因表达的看似遥远的阶段提供了一种机制。