Department of Molecular and Cell Biology; University of California, Berkeley, Berkeley, United States.
Department of Plant and Microbial Biology; University of California, Berkeley, Berkeley, United States.
Elife. 2021 Jun 4;10:e58342. doi: 10.7554/eLife.58342.
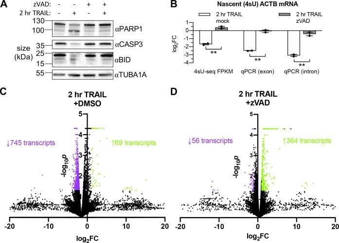
RNA abundance is generally sensitive to perturbations in decay and synthesis rates, but crosstalk between RNA polymerase II transcription and cytoplasmic mRNA degradation often leads to compensatory changes in gene expression. Here, we reveal that widespread mRNA decay during early apoptosis represses RNAPII transcription, indicative of positive (rather than compensatory) feedback. This repression requires active cytoplasmic mRNA degradation, which leads to impaired recruitment of components of the transcription preinitiation complex to promoter DNA. Importin α/β-mediated nuclear import is critical for this feedback signaling, suggesting that proteins translocating between the cytoplasm and nucleus connect mRNA decay to transcription. We also show that an analogous pathway activated by viral nucleases similarly depends on nuclear protein import. Collectively, these data demonstrate that accelerated mRNA decay leads to the repression of mRNA transcription, thereby amplifying the shutdown of gene expression. This highlights a conserved gene regulatory mechanism by which cells respond to threats.
RNA 丰度通常对降解和合成速率的变化敏感,但 RNA 聚合酶 II 转录和细胞质 mRNA 降解之间的串扰常常导致基因表达的代偿性变化。在这里,我们揭示了早期细胞凋亡过程中广泛的 mRNA 降解会抑制 RNAPII 转录,表明存在正反馈(而不是代偿性)。这种抑制需要活跃的细胞质 mRNA 降解,这导致转录起始前复合物的成分无法有效地募集到启动子 DNA 上。Importin α/β 介导的核输入对于这种反馈信号至关重要,表明在细胞质和细胞核之间穿梭的蛋白质将 mRNA 降解与转录联系起来。我们还表明,由病毒核酸酶激活的类似途径也依赖于核蛋白输入。总的来说,这些数据表明,加速的 mRNA 降解会导致 mRNA 转录的抑制,从而放大基因表达的关闭。这突出了一种保守的基因调控机制,细胞通过该机制对威胁做出反应。