Suppr超能文献

抑制剂与 CAMKK1 结合的结构分析确定了设计特异性抑制剂所需的特征。

Structural Analysis of Inhibitor Binding to CAMKK1 Identifies Features Necessary for Design of Specific Inhibitors.

机构信息

Structural Genomics Consortium, Universidade Estadual de Campinas, Cidade Universitária Zeferino Vaz, Av. Dr. André Tosello, 550, Barão Geraldo, Campinas, SP, 13083-886, Brazil.

Center for Molecular Biology and Genetic Engineering, CBMEG, University of Campinas, Av Candido Rondon, 400, Barao Geraldo, Campinas, SP, 13083-875, Brazil.

出版信息

Sci Rep. 2018 Oct 4;8(1):14800. doi: 10.1038/s41598-018-33043-4.

Abstract

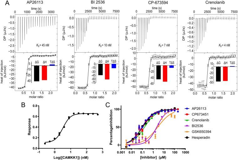
The calcium/calmodulin-dependent protein kinases (CAMKKs) are upstream activators of CAMK1 and CAMK4 signalling and have important functions in neural development, maintenance and signalling, as well as in other aspects of biology such as Ca signalling in the cardiovascular system. To support the development of specific inhibitors of CAMKKs we have determined the crystal structure of CAMKK1 with two ATP-competitive inhibitors. The structures reveal small but exploitable differences between CAMKK1 and CAMKK2, despite the high sequence identity, which could be used in the generation of specific inhibitors. Screening of a kinase inhibitor library revealed molecules that bind potently to CAMKK1. Isothermal titration calorimetry revealed that the most potent inhibitors had binding energies largely dependent on favourable enthalpy. Together, the data provide a foundation for future inhibitor development activities.

摘要

钙/钙调蛋白依赖性蛋白激酶(CAMKKs)是 CAMK1 和 CAMK4 信号的上游激活剂,在神经发育、维持和信号传递以及心血管系统中的 Ca 信号等生物学的其他方面具有重要功能。为了支持特异性 CAMKKs 抑制剂的开发,我们已经确定了两种 ATP 竞争性抑制剂的 CAMKK1 晶体结构。尽管这些结构具有很高的序列同一性,但结构揭示了 CAMKK1 和 CAMKK2 之间的微小但可利用的差异,这可能用于产生特异性抑制剂。激酶抑制剂文库的筛选揭示了与 CAMKK1 结合能力很强的分子。等温滴定量热法表明,最有效的抑制剂的结合能在很大程度上取决于有利的焓。总之,这些数据为未来的抑制剂开发活动提供了基础。

https://cdn.ncbi.nlm.nih.gov/pmc/blobs/48a7/6172212/0263acdf638e/41598_2018_33043_Fig1_HTML.jpg

文献AI研究员

20分钟写一篇综述,助力文献阅读效率提升50倍。

立即体验

用中文搜PubMed

大模型驱动的PubMed中文搜索引擎

马上搜索

文档翻译

学术文献翻译模型,支持多种主流文档格式。

立即体验