Suppr超能文献

母系胚胎亮氨酸拉链激酶:宫颈癌的一种新型生物标志物和潜在治疗靶点。

Maternal embryonic leucine zipper kinase: A novel biomarker and a potential therapeutic target of cervical cancer.

机构信息

Department of Obstetrics and Gynecology, The First Hospital Affiliated Soochow University, Suzhou, China.

出版信息

Cancer Med. 2018 Nov;7(11):5665-5678. doi: 10.1002/cam4.1816. Epub 2018 Oct 18.

Abstract

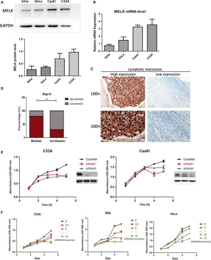
Maternal embryo leucine zipper kinase (MELK) is highly expressed in a variety of malignant tumors and involved in cell cycle regulation, cell proliferation, apoptosis, tumor formation etc However, the biological effects of MELK in cervical cancer are still uninvestigated. This study aimed to explore the expression of MELK in cervical cancer, as well as its effects on the proliferation, apoptosis, DNA damage repair on cervical cancer cell line in vitro and to provide novel ideas for further improving the clinical efficacy of cervical cancer. Immunohistochemistry, Western blot, RT-qPCR, CCK8, and immunofluorescence techniques were used to detect the expression of MELK in cervical cancer tissues, paracancerous tissues, and cervical cancer cell lines. Several cervical cancer cell lines were treated with MELK knockdown by siRNA and MELK selective inhibitor OTSSP167. The effects on proliferation, apoptosis, and colony formation capacity, and tumor cell DNA damage repair-related factor were detected in cell lines. Our data showed that the high expression rate of MELK in cervical cancer patients was 56.92%. MELK expression in cervical cancer samples was significantly higher than that in paraneoplastic tissues. Highly expressed MELK correlated with the cervical histopathological grading and greatly increased with the cervical histopathological grading, from normal cervix and cervical intraepithelial neoplasia to cervical cancer. Moreover, the abnormal expression of MELK was related to cervical cancer metastasis at early stage. The knockdown of MELK with siRNA and OTSSP167 had strong inhibition effects on the proliferation, apoptosis, and colony formation of cervical cancer cells. MELK knockdown could also aggravate the DNA damage of cervical cancer cells possibly by homologous recombination repair pathway. Therefore, MELK may be a predicting marker of poor prognosis of cervical cancer and may also be a new therapeutic target for cervical cancer, providing ideas for improving the therapeutic effect of cervical cancer.

摘要

母体胚胎亮氨酸拉链激酶 (MELK) 在多种恶性肿瘤中高表达,参与细胞周期调控、细胞增殖、凋亡、肿瘤形成等。然而,MELK 在宫颈癌中的生物学作用尚待研究。本研究旨在探讨 MELK 在宫颈癌中的表达及其对体外宫颈癌细胞系增殖、凋亡、DNA 损伤修复的影响,为进一步提高宫颈癌的临床疗效提供新的思路。免疫组化、Western blot、RT-qPCR、CCK8 和免疫荧光技术检测宫颈癌组织、癌旁组织和宫颈癌细胞系中 MELK 的表达。用 siRNA 和 MELK 选择性抑制剂 OTSSP167 敲低几种宫颈癌细胞系中的 MELK。检测细胞系中增殖、凋亡和集落形成能力以及肿瘤细胞 DNA 损伤修复相关因子的影响。我们的数据表明,宫颈癌患者中 MELK 的高表达率为 56.92%。宫颈癌标本中 MELK 的表达明显高于癌旁组织。高表达的 MELK 与宫颈组织病理学分级显著相关,且随着宫颈组织病理学分级的增加,从正常宫颈和宫颈上皮内瘤变到宫颈癌,MELK 表达显著增加。此外,MELK 的异常表达与宫颈癌早期转移有关。siRNA 和 OTSSP167 敲低 MELK 对宫颈癌细胞的增殖、凋亡和集落形成具有强烈的抑制作用。MELK 敲低还可能通过同源重组修复途径加重宫颈癌细胞的 DNA 损伤。因此,MELK 可能是宫颈癌预后不良的预测标志物,也可能是宫颈癌的新治疗靶点,为提高宫颈癌的治疗效果提供思路。

https://cdn.ncbi.nlm.nih.gov/pmc/blobs/01eb/6246930/532ae9a759c3/CAM4-7-5665-g001.jpg

文献AI研究员

20分钟写一篇综述,助力文献阅读效率提升50倍。

立即体验

用中文搜PubMed

大模型驱动的PubMed中文搜索引擎

马上搜索

文档翻译

学术文献翻译模型,支持多种主流文档格式。

立即体验