• 文献检索
  • 文档翻译
  • 深度研究
  • 学术资讯
  • Suppr Zotero 插件Zotero 插件
  • 邀请有礼
  • 套餐&价格
  • 历史记录
应用&插件
Suppr Zotero 插件Zotero 插件浏览器插件Mac 客户端Windows 客户端微信小程序
定价
高级版会员购买积分包购买API积分包
服务
文献检索文档翻译深度研究API 文档MCP 服务
关于我们
关于 Suppr公司介绍联系我们用户协议隐私条款
关注我们

Suppr 超能文献

核心技术专利:CN118964589B侵权必究
粤ICP备2023148730 号-1Suppr @ 2026

文献检索

告别复杂PubMed语法,用中文像聊天一样搜索,搜遍4000万医学文献。AI智能推荐,让科研检索更轻松。

立即免费搜索

文件翻译

保留排版,准确专业,支持PDF/Word/PPT等文件格式,支持 12+语言互译。

免费翻译文档

深度研究

AI帮你快速写综述,25分钟生成高质量综述,智能提取关键信息,辅助科研写作。

立即免费体验

全景癌症网络紊乱可由整体和局部信号熵揭示。

Pan-cancer network disorders revealed by overall and local signaling entropy.

机构信息

CAS Key Laboratory of Systems Biology, CAS Center for Excellence in Molecular Cell Science, Institute of Biochemistry and Cell Biology, Chinese Academy of Sciences, Shanghai 200031, China.

University of Chinese Academy of Sciences, Shanghai 200031, China.

出版信息

J Mol Cell Biol. 2021 Dec 6;13(9):622-635. doi: 10.1093/jmcb/mjab031.

DOI:10.1093/jmcb/mjab031
PMID:34097054
原文链接:https://pmc.ncbi.nlm.nih.gov/articles/PMC8648393/
Abstract

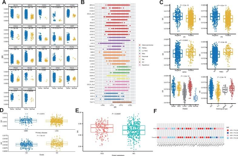
Tumor development is a process involving loss of the differentiation phenotype and acquisition of stem-like characteristics, which is driven by intracellular rewiring of signaling network. The measurement of network reprogramming and disorder would be challenging due to the complexity and heterogeneity of tumors. Here, we proposed signaling entropy (SR) to assess the degree of tumor network disorder. We calculated SR for 33 tumor types in The Cancer Genome Atlas database based on transcriptomic and proteomic data. The SR of tumors was significantly higher than that of normal samples and was highly correlated with cell stemness, cancer type, tumor grade, and metastasis. We further demonstrated the sensitivity and accuracy of using local SR in prognosis prediction and drug response evaluation. Overall, SR could reveal cancer network disorders related to tumor malignant potency, clinical prognosis, and drug response.

摘要

肿瘤的发生发展是一个涉及分化表型丧失和获得干细胞样特征的过程,这一过程是由细胞内信号网络的重排所驱动的。由于肿瘤的复杂性和异质性,对网络重编程和紊乱的测量具有挑战性。在这里,我们提出信号熵(SR)来评估肿瘤网络紊乱的程度。我们基于转录组和蛋白质组数据,计算了来自癌症基因组图谱数据库的 33 种肿瘤类型的 SR。肿瘤的 SR 明显高于正常样本,并且与细胞干性、癌症类型、肿瘤分级和转移高度相关。我们进一步证明了使用局部 SR 进行预后预测和药物反应评估的敏感性和准确性。总的来说,SR 可以揭示与肿瘤恶性潜能、临床预后和药物反应相关的癌症网络紊乱。

https://cdn.ncbi.nlm.nih.gov/pmc/blobs/c659/8648393/a0bd407a434a/mjab031f6.jpg
https://cdn.ncbi.nlm.nih.gov/pmc/blobs/c659/8648393/e666e884e98a/mjab031f1.jpg
https://cdn.ncbi.nlm.nih.gov/pmc/blobs/c659/8648393/3ffbc0fb1ae5/mjab031f2.jpg
https://cdn.ncbi.nlm.nih.gov/pmc/blobs/c659/8648393/397a9044ae03/mjab031f3.jpg
https://cdn.ncbi.nlm.nih.gov/pmc/blobs/c659/8648393/afbc35f3c42b/mjab031f4.jpg
https://cdn.ncbi.nlm.nih.gov/pmc/blobs/c659/8648393/2465ade21c63/mjab031f5.jpg
https://cdn.ncbi.nlm.nih.gov/pmc/blobs/c659/8648393/a0bd407a434a/mjab031f6.jpg
https://cdn.ncbi.nlm.nih.gov/pmc/blobs/c659/8648393/e666e884e98a/mjab031f1.jpg
https://cdn.ncbi.nlm.nih.gov/pmc/blobs/c659/8648393/3ffbc0fb1ae5/mjab031f2.jpg
https://cdn.ncbi.nlm.nih.gov/pmc/blobs/c659/8648393/397a9044ae03/mjab031f3.jpg
https://cdn.ncbi.nlm.nih.gov/pmc/blobs/c659/8648393/afbc35f3c42b/mjab031f4.jpg
https://cdn.ncbi.nlm.nih.gov/pmc/blobs/c659/8648393/2465ade21c63/mjab031f5.jpg
https://cdn.ncbi.nlm.nih.gov/pmc/blobs/c659/8648393/a0bd407a434a/mjab031f6.jpg

相似文献

1
Pan-cancer network disorders revealed by overall and local signaling entropy.全景癌症网络紊乱可由整体和局部信号熵揭示。
J Mol Cell Biol. 2021 Dec 6;13(9):622-635. doi: 10.1093/jmcb/mjab031.
2
Early evidence for the role of TRIM29 in multiple cancer models.TRIM29在多种癌症模型中的作用的早期证据。
Expert Opin Ther Targets. 2016 Jul;20(7):767-70. doi: 10.1517/14728222.2016.1148687. Epub 2016 Feb 15.
3
Intracellular and intercellular signaling networks in cancer initiation, development and precision anti-cancer therapy: RAS acts as contextual signaling hub.癌症起始、发展及精准抗癌治疗中的细胞内和细胞间信号网络:RAS作为情境信号枢纽
Semin Cell Dev Biol. 2016 Oct;58:55-9. doi: 10.1016/j.semcdb.2016.07.005. Epub 2016 Jul 6.
4
Investigating cellular network heterogeneity and modularity in cancer: a network entropy and unbalanced motif approach.研究癌症中的细胞网络异质性和模块化:一种网络熵和不平衡基序方法。
BMC Syst Biol. 2016 Aug 26;10 Suppl 3(Suppl 3):65. doi: 10.1186/s12918-016-0309-9.
5
MUC1-C in chronic inflammation and carcinogenesis; emergence as a target for cancer treatment.黏蛋白 1 糖基化异构体 C 在慢性炎症和癌变中的作用;作为癌症治疗靶点的出现。
Carcinogenesis. 2020 Sep 24;41(9):1173-1183. doi: 10.1093/carcin/bgaa082.
6
The dark side of ZNF217, a key regulator of tumorigenesis with powerful biomarker value.ZNF217的阴暗面,一种具有强大生物标志物价值的肿瘤发生关键调节因子。
Oncotarget. 2015 Dec 8;6(39):41566-81. doi: 10.18632/oncotarget.5893.
7
An integrative pan-cancer investigation reveals common genetic and transcriptional alterations of AMPK pathway genes as important predictors of clinical outcomes across major cancer types.一项综合泛癌症研究揭示了 AMPK 通路基因的常见遗传和转录改变,这些改变可作为主要癌症类型临床结局的重要预测因子。
BMC Cancer. 2020 Aug 17;20(1):773. doi: 10.1186/s12885-020-07286-2.
8
The regulation of nitric oxide in tumor progression and therapy.一氧化氮在肿瘤进展与治疗中的调控
J Int Med Res. 2020 Feb;48(2):300060520905985. doi: 10.1177/0300060520905985.
9
Increased entropy of signal transduction in the cancer metastasis phenotype.癌症转移表型中信号转导的熵增加。
BMC Syst Biol. 2010 Jul 30;4:104. doi: 10.1186/1752-0509-4-104.
10
Emerging Mechanisms by which EMT Programs Control Stemness.EMT 程序控制干细胞特性的新兴机制。
Trends Cancer. 2020 Sep;6(9):775-780. doi: 10.1016/j.trecan.2020.03.011. Epub 2020 Apr 17.

引用本文的文献

1
Network analysis to identify driver genes and combination drugs in brain cancer.网络分析鉴定脑癌中的驱动基因和联合药物。
Sci Rep. 2024 Aug 12;14(1):18666. doi: 10.1038/s41598-024-69705-9.
2
Defining the Role of Metastasis-Initiating Cells in Promoting Carcinogenesis in Ovarian Cancer.定义转移起始细胞在促进卵巢癌发生中的作用。
Biology (Basel). 2023 Dec 5;12(12):1492. doi: 10.3390/biology12121492.

本文引用的文献

1
Proteogenomic Characterization of Endometrial Carcinoma.子宫内膜癌的蛋白质基因组学特征分析。
Cell. 2020 Feb 20;180(4):729-748.e26. doi: 10.1016/j.cell.2020.01.026. Epub 2020 Feb 13.
2
System-based approaches as prognostic tools for glioblastoma.基于系统的方法作为胶质母细胞瘤的预后工具。
BMC Cancer. 2019 Nov 12;19(1):1092. doi: 10.1186/s12885-019-6280-2.
3
Integrated Proteogenomic Characterization of Clear Cell Renal Cell Carcinoma.透明细胞肾细胞癌的综合蛋白质基因组特征分析。
Cell. 2019 Oct 31;179(4):964-983.e31. doi: 10.1016/j.cell.2019.10.007.
4
An analysis of genetic heterogeneity in untreated cancers.未治疗癌症中的遗传异质性分析。
Nat Rev Cancer. 2019 Nov;19(11):639-650. doi: 10.1038/s41568-019-0185-x. Epub 2019 Aug 27.
5
Biomarkers Associated With Response to Regorafenib in Patients With Hepatocellular Carcinoma.与肝癌患者对regorafenib 反应相关的生物标志物。
Gastroenterology. 2019 May;156(6):1731-1741. doi: 10.1053/j.gastro.2019.01.261. Epub 2019 Feb 6.
6
Maternal embryonic leucine zipper kinase: A novel biomarker and a potential therapeutic target of cervical cancer.母系胚胎亮氨酸拉链激酶:宫颈癌的一种新型生物标志物和潜在治疗靶点。
Cancer Med. 2018 Nov;7(11):5665-5678. doi: 10.1002/cam4.1816. Epub 2018 Oct 18.
7
The dualistic origin of human tumors.人类肿瘤的二元起源。
Semin Cancer Biol. 2018 Dec;53:1-16. doi: 10.1016/j.semcancer.2018.07.004. Epub 2018 Jul 21.
8
Reproducible workflow for multiplexed deep-scale proteome and phosphoproteome analysis of tumor tissues by liquid chromatography-mass spectrometry.通过液相色谱-质谱联用技术对肿瘤组织进行多重深度蛋白质组和磷酸化蛋白质组分析的可重现工作流程。
Nat Protoc. 2018 Jul;13(7):1632-1661. doi: 10.1038/s41596-018-0006-9.
9
The Emerging Potential for Network Analysis to Inform Precision Cancer Medicine.网络分析在精准肿瘤医学中的新兴应用潜力
J Mol Biol. 2018 Sep 14;430(18 Pt A):2875-2899. doi: 10.1016/j.jmb.2018.06.016. Epub 2018 Jun 15.
10
Elucidating the Role of the Maternal Embryonic Leucine Zipper Kinase in Adrenocortical Carcinoma.阐明母源胚胎亮氨酸拉链激酶在肾上腺皮质癌中的作用。
Endocrinology. 2018 Jul 1;159(7):2532-2544. doi: 10.1210/en.2018-00310.