Department of Experimental Medicine and Surgery, University of Rome "Tor Vergata", via Montpellier, 1, 00133, Rome, Italy.
Istituto Dermopatico dell'Immacolata-IRCCS, via Monti di Creta 104, 00163, Rome, Italy.
Oncogene. 2019 Mar;38(10):1625-1638. doi: 10.1038/s41388-018-0509-4. Epub 2018 Oct 18.
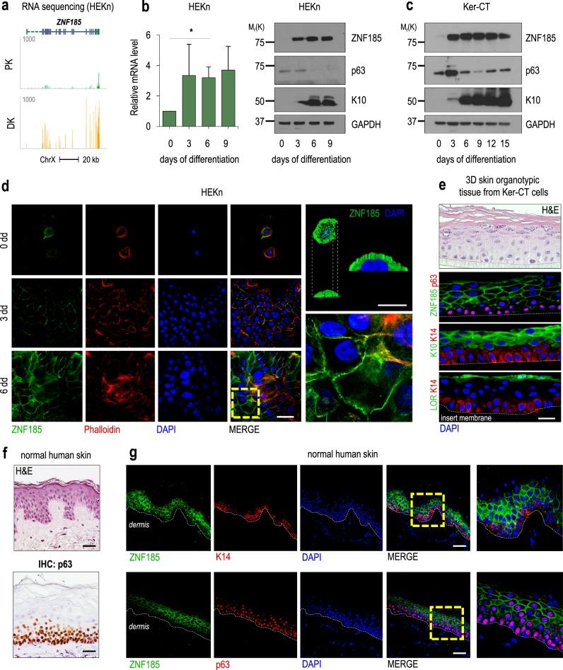
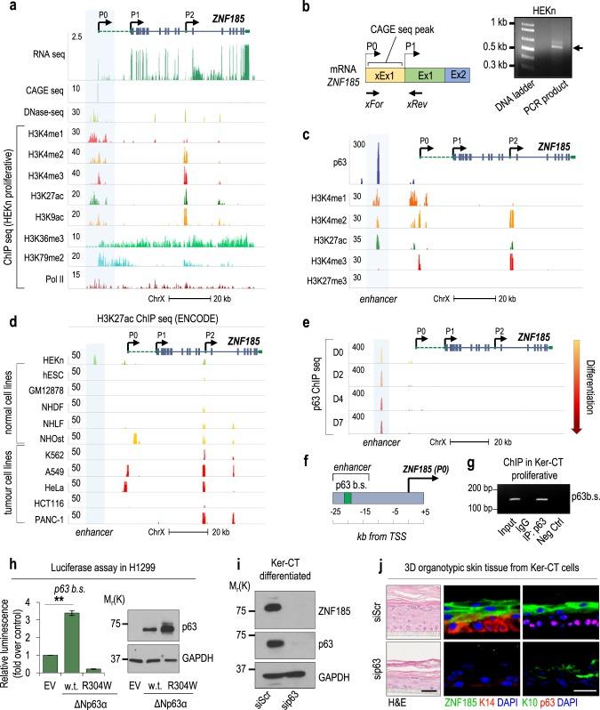
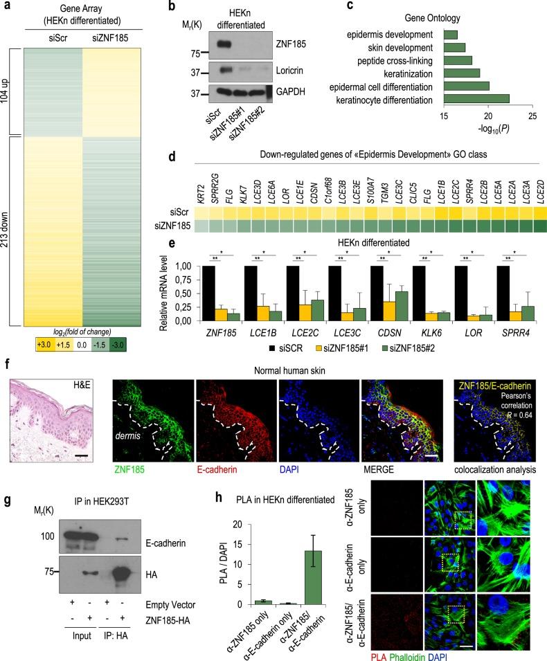
Development and maintenance of healthy stratified epithelia require the coordination of complex transcriptional programmes. The transcription factor p63, a member of the p53 family, plays a crucial role in epithelial development and homeostasis. Analysis of the p63-dependent transcriptome indicated that one important aspect of p63 functions in epithelial development is the regulation of cell-cell and cell-matrix adhesion programmes. However, limited knowledge exists on the relevant cell-cell adhesion molecules involved in physiological epithelial formation. Similarly, limited data are available to understand if deregulation of the cell-cell adhesion programme is important in tumour formation. Here, using the epidermis as an experimental model with the RNA sequencing approach, we identify a novel p63-regulated gene induced during differentiation, ZNF185. ZNF185 is an actin-cytoskeleton-associated Lin-l 1, Isl-1 and Mec-3 (LIM) domain-containing protein, whose function is poorly known. We found that p63 binds to a specific enhancer region, promoting its expression to sustain epithelial differentiation. ZNF185 silencing strongly impaired keratinocyte differentiation according to gene array analysis. ZNF185 is detected at the cell-cell periphery where it physically interacts with E-cadherin, indicating that it is important to maintain epithelial integrity beyond its pro-differentiation role. Interestingly, poorly differentiated, including head and neck, cervical and oesophageal, squamous cell carcinomas display loss of ZNF185 expression. Together, these studies reinforce that p63 is a crucial gene for maintaining epithelial tissue integrity and support the deregulation of the cell-cell adhesion programme,which plays a critical role in carcinoma development.
健康分层上皮的发育和维持需要复杂的转录程序的协调。转录因子 p63 是 p53 家族的成员,在上皮发育和稳态中起着至关重要的作用。对 p63 依赖的转录组的分析表明,p63 在上皮发育中的一个重要功能是调节细胞-细胞和细胞-基质黏附程序。然而,对于参与生理上皮形成的相关细胞-细胞黏附分子知之甚少。同样,对于了解细胞-细胞黏附程序的失调是否对肿瘤形成很重要,目前也仅有有限的数据。在这里,我们使用表皮作为实验模型,采用 RNA 测序方法,鉴定出一种在分化过程中被 p63 调控的新型基因 ZNF185。ZNF185 是一种肌动蛋白细胞骨架相关的 Lin-l1、Isl-1 和 Mec-3(LIM)结构域蛋白,其功能知之甚少。我们发现 p63 结合到一个特定的增强子区域,促进其表达以维持上皮分化。根据基因阵列分析,ZNF185 的沉默强烈损害了角质形成细胞的分化。ZNF185 在细胞-细胞边缘被检测到,它与 E-钙黏蛋白发生物理相互作用,表明它在维持上皮完整性方面很重要,超出了其促分化作用。有趣的是,包括头颈部、宫颈和食管鳞状细胞癌在内的低分化癌显示出 ZNF185 表达的缺失。总之,这些研究强化了 p63 是维持上皮组织完整性的关键基因,并支持细胞-细胞黏附程序的失调在癌的发展中起着关键作用。