• 文献检索
  • 文档翻译
  • 深度研究
  • 学术资讯
  • Suppr Zotero 插件Zotero 插件
  • 邀请有礼
  • 套餐&价格
  • 历史记录
应用&插件
Suppr Zotero 插件Zotero 插件浏览器插件Mac 客户端Windows 客户端微信小程序
定价
高级版会员购买积分包购买API积分包
服务
文献检索文档翻译深度研究API 文档MCP 服务
关于我们
关于 Suppr公司介绍联系我们用户协议隐私条款
关注我们

Suppr 超能文献

核心技术专利:CN118964589B侵权必究
粤ICP备2023148730 号-1Suppr @ 2026

文献检索

告别复杂PubMed语法,用中文像聊天一样搜索,搜遍4000万医学文献。AI智能推荐,让科研检索更轻松。

立即免费搜索

文件翻译

保留排版,准确专业,支持PDF/Word/PPT等文件格式,支持 12+语言互译。

免费翻译文档

深度研究

AI帮你快速写综述,25分钟生成高质量综述,智能提取关键信息,辅助科研写作。

立即免费体验

韩国红参提取物和人参皂苷Rg3通过抑制MrgprA3/TRPA1介导的途径对氯喹诱导的瘙痒具有止痒作用。

Korean Red Ginseng extract and ginsenoside Rg3 have anti-pruritic effects on chloroquine-induced itch by inhibition of MrgprA3/TRPA1-mediated pathway.

作者信息

Lee Wook-Joo, Kim Young-Sik, Shim Won-Sik

机构信息

College of Pharmacy, Gachon University, Incheon, Republic of Korea.

Gachon Institute of Pharmaceutical Sciences, Incheon, Republic of Korea.

出版信息

J Ginseng Res. 2018 Oct;42(4):470-475. doi: 10.1016/j.jgr.2017.05.004. Epub 2017 May 18.

DOI:10.1016/j.jgr.2017.05.004
PMID:30337807
原文链接:https://pmc.ncbi.nlm.nih.gov/articles/PMC6187082/
Abstract

BACKGROUND

It was previously found that Korean Red Ginseng water extract (KRGE) inhibits the histamine-induced itch signaling pathway in peripheral sensory neurons. Thus, in the present study, we investigated whether KRGE inhibited another distinctive itch pathway induced by chloroquine (CQ); a representative histamine-independent pathway mediated by MrgprA3 and TRPA1.

METHODS

Intracellular calcium changes were measured by the calcium imaging technique in the HEK293T cells transfected with both and ("), and in primary culture of mouse dorsal root ganglia (DRGs). Mouse scratching behavior tests were performed to verify proposed antipruritic effects of KRGE and ginsenoside Rg3.

RESULTS

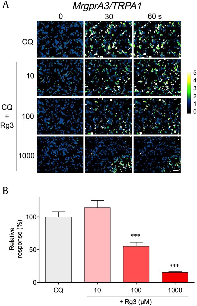
CQ-induced Ca influx was strongly inhibited by KRGE (10 μg/mL) in , and notably ginsenoside Rg3 dose-dependently suppressed CQ-induced Ca influx in . Moreover, both KRGE (10 μg/mL) and Rg3 (100 μM) suppressed CQ-induced Ca influx in primary culture of mouse DRGs, indicating that the inhibitory effect of KRGE was functional in peripheral sensory neurons. tests revealed that not only KRGE (100 mg) suppressed CQ-induced scratching in mice [bouts of scratching: 274.0 ± 51.47 (control) vs. 104.7 ± 17.39 (KRGE)], but also Rg3 (1.5 mg) oral administration significantly reduced CQ-induced scratching as well [bouts of scratching: 216.8 ± 33.73 (control) vs. 115.7 ± 20.94 (Rg3)].

CONCLUSION

The present study verified that KRGE and Rg3 have a strong antipruritic effect against CQ-induced itch. Thus, KRGE is as a promising antipruritic agent that blocks both histamine-dependent and -independent itch at peripheral sensory neuronal levels.

摘要

背景

先前发现韩国红参水提取物(KRGE)可抑制外周感觉神经元中组胺诱导的瘙痒信号通路。因此,在本研究中,我们调查了KRGE是否能抑制由氯喹(CQ)诱导的另一种独特的瘙痒途径;这是一种由MrgprA3和TRPA1介导的典型的非组胺依赖性途径。

方法

通过钙成像技术在同时转染了[具体基因1]和[具体基因2]的HEK293T细胞以及小鼠背根神经节(DRG)的原代培养物中测量细胞内钙变化。进行小鼠搔抓行为测试以验证KRGE和人参皂苷Rg3的抗瘙痒作用。

结果

在[具体细胞类型1]中,KRGE(10μg/mL)强烈抑制CQ诱导的钙内流,值得注意的是,人参皂苷Rg3在[具体细胞类型1]中剂量依赖性地抑制CQ诱导的钙内流。此外,KRGE(10μg/mL)和Rg3(100μM)均抑制小鼠DRG原代培养物中CQ诱导的钙内流,表明KRGE的抑制作用在外周感觉神经元中起作用。[行为测试名称]显示,不仅KRGE(100mg)可抑制小鼠中CQ诱导的搔抓[搔抓次数:274.0±51.47(对照)对104.7±17.39(KRGE)],而且口服Rg3(1.5mg)也能显著减少CQ诱导的搔抓[搔抓次数:216.8±33.73(对照)对115.7±20.94(Rg3)]。

结论

本研究证实KRGE和Rg3对CQ诱导的瘙痒具有强大的抗瘙痒作用。因此,KRGE是一种有前景的抗瘙痒剂,可在外周感觉神经元水平阻断组胺依赖性和非组胺依赖性瘙痒。

https://cdn.ncbi.nlm.nih.gov/pmc/blobs/3c3b/6187082/ecfc5e238ae1/gr4.jpg
https://cdn.ncbi.nlm.nih.gov/pmc/blobs/3c3b/6187082/7170a148a7b0/gr1.jpg
https://cdn.ncbi.nlm.nih.gov/pmc/blobs/3c3b/6187082/9ed1df6c8c18/gr2.jpg
https://cdn.ncbi.nlm.nih.gov/pmc/blobs/3c3b/6187082/475ded2bf178/gr3.jpg
https://cdn.ncbi.nlm.nih.gov/pmc/blobs/3c3b/6187082/ecfc5e238ae1/gr4.jpg
https://cdn.ncbi.nlm.nih.gov/pmc/blobs/3c3b/6187082/7170a148a7b0/gr1.jpg
https://cdn.ncbi.nlm.nih.gov/pmc/blobs/3c3b/6187082/9ed1df6c8c18/gr2.jpg
https://cdn.ncbi.nlm.nih.gov/pmc/blobs/3c3b/6187082/475ded2bf178/gr3.jpg
https://cdn.ncbi.nlm.nih.gov/pmc/blobs/3c3b/6187082/ecfc5e238ae1/gr4.jpg

相似文献

1
Korean Red Ginseng extract and ginsenoside Rg3 have anti-pruritic effects on chloroquine-induced itch by inhibition of MrgprA3/TRPA1-mediated pathway.韩国红参提取物和人参皂苷Rg3通过抑制MrgprA3/TRPA1介导的途径对氯喹诱导的瘙痒具有止痒作用。
J Ginseng Res. 2018 Oct;42(4):470-475. doi: 10.1016/j.jgr.2017.05.004. Epub 2017 May 18.
2
Rg3-enriched Korean red ginseng alleviates chloroquine-induced itch and dry skin pruritus in an MrgprA3-dependent manner in mice.富含人参皂苷Rg3的高丽红参以MrgprA3依赖的方式减轻小鼠中氯喹诱导的瘙痒和干性皮肤瘙痒。
Integr Med Res. 2023 Mar;12(1):100916. doi: 10.1016/j.imr.2022.100916. Epub 2022 Dec 23.
3
Cimifugin Relieves Histamine-Independent Itch in Atopic Dermatitis via Targeting the CQ Receptor MrgprA3.升麻素苷通过靶向CQ受体MrgprA3缓解特应性皮炎中不依赖组胺的瘙痒。
ACS Omega. 2024 Jan 31;9(6):7239-7248. doi: 10.1021/acsomega.3c09697. eCollection 2024 Feb 13.
4
Mechanisms of pruritogen-induced activation of itch nerves in isolated mouse skin.瘙痒原诱导离体小鼠皮肤瘙痒神经激活的机制
J Physiol. 2017 Jun 1;595(11):3651-3666. doi: 10.1113/JP273795. Epub 2017 Mar 19.
5
Molecular mechanisms of MrgprA3-independent activation of the transient receptor potential ion channels TRPA1 and TRPV1 by chloroquine.氯喹非依赖 MrgprA3 激活瞬时受体电位离子通道 TRPA1 和 TRPV1 的分子机制。
Br J Pharmacol. 2023 Sep;180(17):2214-2229. doi: 10.1111/bph.16072. Epub 2023 Apr 25.
6
Crotamiton, an Anti-Scabies Agent, Suppresses Histamine- and Chloroquine-Induced Itch Pathways in Sensory Neurons and Alleviates Scratching in Mice.克罗米通,一种抗疥疮药物,可抑制感觉神经元中组胺和氯喹诱导的瘙痒途径,并减轻小鼠的搔抓行为。
Biomol Ther (Seoul). 2020 Nov 1;28(6):569-575. doi: 10.4062/biomolther.2020.063.
7
Rg3-enriched Korean Red Ginseng extract inhibits blood-brain barrier disruption in an animal model of multiple sclerosis by modulating expression of NADPH oxidase 2 and 4.富含Rg3的韩国红参提取物通过调节NADPH氧化酶2和4的表达,抑制多发性硬化症动物模型中的血脑屏障破坏。
J Ginseng Res. 2021 May;45(3):433-441. doi: 10.1016/j.jgr.2020.09.001. Epub 2020 Sep 11.
8
Caffeic acid exhibits anti-pruritic effects by inhibition of multiple itch transmission pathways in mice.咖啡酸通过抑制小鼠体内多种瘙痒传递途径发挥止痒作用。
Eur J Pharmacol. 2015 Sep 5;762:313-21. doi: 10.1016/j.ejphar.2015.06.006. Epub 2015 Jun 6.
9
Dictamnine ameliorates chronic itch in DNFB-induced atopic dermatitis mice via inhibiting MrgprA3.白鲜碱通过抑制MrgprA3改善二硝基氟苯诱导的特应性皮炎小鼠的慢性瘙痒。
Biochem Pharmacol. 2023 Feb;208:115368. doi: 10.1016/j.bcp.2022.115368. Epub 2022 Dec 6.
10
Red ginseng extract blocks histamine-dependent itch by inhibition of H1R/TRPV1 pathway in sensory neurons.红参提取物通过抑制感觉神经元中的 H1R/TRPV1 通路阻断组胺依赖性瘙痒。
J Ginseng Res. 2015 Jul;39(3):257-64. doi: 10.1016/j.jgr.2015.01.004. Epub 2015 Jan 22.

引用本文的文献

1
Cimifugin Relieves Histamine-Independent Itch in Atopic Dermatitis via Targeting the CQ Receptor MrgprA3.升麻素苷通过靶向CQ受体MrgprA3缓解特应性皮炎中不依赖组胺的瘙痒。
ACS Omega. 2024 Jan 31;9(6):7239-7248. doi: 10.1021/acsomega.3c09697. eCollection 2024 Feb 13.
2
Rg3-enriched Korean red ginseng alleviates chloroquine-induced itch and dry skin pruritus in an MrgprA3-dependent manner in mice.富含人参皂苷Rg3的高丽红参以MrgprA3依赖的方式减轻小鼠中氯喹诱导的瘙痒和干性皮肤瘙痒。
Integr Med Res. 2023 Mar;12(1):100916. doi: 10.1016/j.imr.2022.100916. Epub 2022 Dec 23.
3
Poloxamer 407 and Hyaluronic Acid Thermosensitive Hydrogel-Encapsulated Ginsenoside Rg3 to Promote Skin Wound Healing.

本文引用的文献

1
and anti-inflammatory activities of Korean Red Ginseng-derived components.以及韩国红参衍生成分的抗炎活性。
J Ginseng Res. 2016 Oct;40(4):437-444. doi: 10.1016/j.jgr.2016.08.003. Epub 2016 Aug 24.
2
Ginseng, the natural effectual antiviral: Protective effects of Korean Red Ginseng against viral infection.人参,天然有效的抗病毒剂:高丽参对病毒感染的保护作用。
J Ginseng Res. 2016 Oct;40(4):309-314. doi: 10.1016/j.jgr.2015.09.002. Epub 2015 Sep 16.
3
Endoplasmic reticulum stress activation mediates Ginseng Rg3-induced anti-gallbladder cancer cell activity.
泊洛沙姆407与透明质酸热敏水凝胶包裹人参皂苷Rg3促进皮肤伤口愈合
Front Bioeng Biotechnol. 2022 Jul 5;10:831007. doi: 10.3389/fbioe.2022.831007. eCollection 2022.
4
Progress on the Elucidation of the Antinociceptive Effect of Ginseng and Ginsenosides in Chronic Pain.人参及人参皂苷在慢性疼痛中镇痛作用的研究进展
Front Pharmacol. 2022 Feb 21;13:821940. doi: 10.3389/fphar.2022.821940. eCollection 2022.
5
Rg3-enriched Korean Red Ginseng extract inhibits blood-brain barrier disruption in an animal model of multiple sclerosis by modulating expression of NADPH oxidase 2 and 4.富含Rg3的韩国红参提取物通过调节NADPH氧化酶2和4的表达,抑制多发性硬化症动物模型中的血脑屏障破坏。
J Ginseng Res. 2021 May;45(3):433-441. doi: 10.1016/j.jgr.2020.09.001. Epub 2020 Sep 11.
6
Involvement of Neuro-Immune Interactions in Pruritus With Special Focus on Receptor Expressions.神经免疫相互作用在瘙痒中的作用,特别关注受体表达
Front Med (Lausanne). 2021 Feb 18;8:627985. doi: 10.3389/fmed.2021.627985. eCollection 2021.
7
Ginsenoside from ginseng: a promising treatment for inflammatory bowel disease.人参中的人参皂苷:治疗炎症性肠病的有前途的方法。
Pharmacol Rep. 2021 Jun;73(3):700-711. doi: 10.1007/s43440-020-00213-z. Epub 2021 Jan 19.
8
Effects of Red and Fermented Ginseng and Ginsenosides on Allergic Disorders.红参及发酵红参和人参皂苷对过敏性疾病的影响。
Biomolecules. 2020 Apr 20;10(4):634. doi: 10.3390/biom10040634.
9
Ginsenoside Rg3 protects mouse leydig cells against triptolide by downregulation of miR-26a.人参皂苷Rg3通过下调miR-26a保护小鼠睾丸间质细胞免受雷公藤甲素的损伤。
Drug Des Devel Ther. 2019 Jun 24;13:2057-2066. doi: 10.2147/DDDT.S208328. eCollection 2019.
内质网应激激活介导人参皂苷Rg3诱导的抗胆囊癌细胞活性。
Biochem Biophys Res Commun. 2015 Oct 23;466(3):369-75. doi: 10.1016/j.bbrc.2015.09.030. Epub 2015 Sep 8.
4
Red ginseng extract blocks histamine-dependent itch by inhibition of H1R/TRPV1 pathway in sensory neurons.红参提取物通过抑制感觉神经元中的 H1R/TRPV1 通路阻断组胺依赖性瘙痒。
J Ginseng Res. 2015 Jul;39(3):257-64. doi: 10.1016/j.jgr.2015.01.004. Epub 2015 Jan 22.
5
Ginsenoside Rg3 regulates S-nitrosylation of the NLRP3 inflammasome via suppression of iNOS.人参皂苷Rg3通过抑制诱导型一氧化氮合酶调节NLRP3炎性小体的S-亚硝基化。
Biochem Biophys Res Commun. 2015 Aug 7;463(4):1184-9. doi: 10.1016/j.bbrc.2015.06.080. Epub 2015 Jun 15.
6
Caffeic acid exhibits anti-pruritic effects by inhibition of multiple itch transmission pathways in mice.咖啡酸通过抑制小鼠体内多种瘙痒传递途径发挥止痒作用。
Eur J Pharmacol. 2015 Sep 5;762:313-21. doi: 10.1016/j.ejphar.2015.06.006. Epub 2015 Jun 6.
7
Chloroquine-induced scratching is mediated by NO/cGMP pathway in mice.氯喹诱导的瘙痒在小鼠中由一氧化氮/环磷酸鸟苷途径介导。
Pharmacol Biochem Behav. 2015 Jul;134:79-84. doi: 10.1016/j.pbb.2015.04.016. Epub 2015 May 6.
8
A review on the medicinal potentials of ginseng and ginsenosides on cardiovascular diseases.人参及人参皂苷对心血管疾病药用潜能的综述。
J Ginseng Res. 2014 Jul;38(3):161-6. doi: 10.1016/j.jgr.2014.03.001. Epub 2014 Apr 3.
9
Ginsenoside Rg3 induces DNA damage in human osteosarcoma cells and reduces MNNG-induced DNA damage and apoptosis in normal human cells.人参皂苷 Rg3 诱导人骨肉瘤细胞的 DNA 损伤,并减少 MNNG 诱导的正常人类细胞的 DNA 损伤和细胞凋亡。
Oncol Rep. 2014 Feb;31(2):919-25. doi: 10.3892/or.2013.2914. Epub 2013 Dec 11.
10
Red ginseng extract inhibits the expression of MCP-1 and iNOS in Helicobacter pylori-infected gastric epithelial cells by suppressing the activation of NADPH oxidase and Jak2/Stat3.红参提取物通过抑制 NADPH 氧化酶和 Jak2/Stat3 的激活来抑制幽门螺杆菌感染胃上皮细胞中 MCP-1 和 iNOS 的表达。
J Ethnopharmacol. 2013 Nov 25;150(2):761-4. doi: 10.1016/j.jep.2013.09.013. Epub 2013 Sep 19.