Department of Urology, Shunde Hospital, Southern Medical University, Foshan, China.
Department of Urology, Nanfang Hospital, Southern Medical University, Guangzhou, China.
Cancer Sci. 2019 Jan;110(1):31-39. doi: 10.1111/cas.13842. Epub 2018 Dec 1.
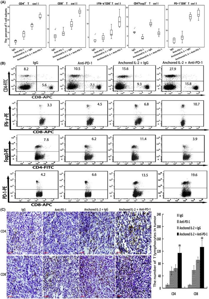
Immunotherapy may be an effective way to prevent postoperative recurrence of renal cell carcinoma. Streptavidin-interleukin-2 (SA-IL-2) surface-modified tumor cell vaccine developed through our protein-anchor technology could induce specific antitumor T-cell responses, but this immunotherapy cannot completely eradicate the tumor. These effector T cells highly expressed programmed death receptor-1 (PD-1), and the expression of programmed death ligand-1 (PD-L1) in the tumor environment also was upregulated after SA-IL-2-modified vaccine therapy. PD-1/PD-L1 interaction promotes tumor immune evasion. Adding PD-1 blockade to SA-IL-2-modified vaccine therapy increased the number of CD4 , CD8 and CD8 interferon-γ but not CD4 Foxp3 T cells. PD-1 blockade could rescue the activity of tumor-specific T lymphocytes induced by the SA-IL-2-modified vaccine. Combination therapy delayed tumor growth and protected mice against a second Renca cells but not melanoma cells challenge. Taken together, PD-1 blockade could reverse immune evasion in the treatment with SA-IL-2-modified vaccine, and eventually induce a stronger specific antitumor immune response against renal cell carcinoma.
免疫疗法可能是预防肾细胞癌术后复发的有效方法。通过我们的蛋白质锚定技术开发的链霉亲和素-白细胞介素-2(SA-IL-2)表面修饰的肿瘤细胞疫苗可以诱导特异性抗肿瘤 T 细胞反应,但这种免疫疗法不能完全消除肿瘤。这些效应 T 细胞高度表达程序性死亡受体-1(PD-1),SA-IL-2 修饰疫苗治疗后肿瘤微环境中程序性死亡配体-1(PD-L1)的表达也上调。PD-1/PD-L1 相互作用促进肿瘤免疫逃逸。在 SA-IL-2 修饰疫苗治疗中加入 PD-1 阻断剂可增加 CD4、CD8 和 CD8 干扰素-γ的数量,但不增加 CD4 Foxp3 T 细胞的数量。PD-1 阻断可挽救 SA-IL-2 修饰疫苗诱导的肿瘤特异性 T 淋巴细胞的活性。联合治疗可延缓肿瘤生长并保护小鼠免受第二次 Renca 细胞但不受黑色素瘤细胞的攻击。综上所述,PD-1 阻断可逆转 SA-IL-2 修饰疫苗治疗中的免疫逃逸,最终诱导针对肾细胞癌更强的特异性抗肿瘤免疫反应。