Suppr超能文献

胫骨先天性假关节患者骨髓间充质干细胞质量评估

Evaluation of bone marrow-derived mesenchymal stem cell quality from patients with congenital pseudoarthrosis of the tibia.

作者信息

Dilogo Ismail Hadisoebroto, Mujadid Fajar, Nurhayati Retno Wahyu, Kurniawan Aryadi

机构信息

Integrated Service Unit of Stem Cell Medical Technology, Dr. Cipto Mangunkusumo General Hospital (RSCM), Jl. Diponegoro No 71, Salemba, Cental Jakarta, 10430, Indonesia.

Stem Cell and Tissue Engineering Cluster, Indonesian Medical Education and Research Institute (IMERI), Faculty of Medicine, Universitas Indonesia, Jl. Salemba Raya No 6, Salemba, Cental Jakarta, 10430, Indonesia.

出版信息

J Orthop Surg Res. 2018 Oct 23;13(1):266. doi: 10.1186/s13018-018-0977-9.

Abstract

BACKGROUND

The treatment of congenital pseudoarthrosis of the tibia (CPT) remains challenging in pediatric orthopedics due to the difficulties in bone union, continuous angulation, joint stiffness, and severe limb length discrepancy. Mesenchymal stem cells (MSCs) therapy offers a complementary approach to improve the conventional surgical treatments. Although the autologous MSC treatment shows a promising strategy to promote bone healing in CPT patients, the quality of MSCs from CPT patients has not been well studied. The purpose of this study is to investigate the quality of MSCs isolated from patients with CPT.

METHODS

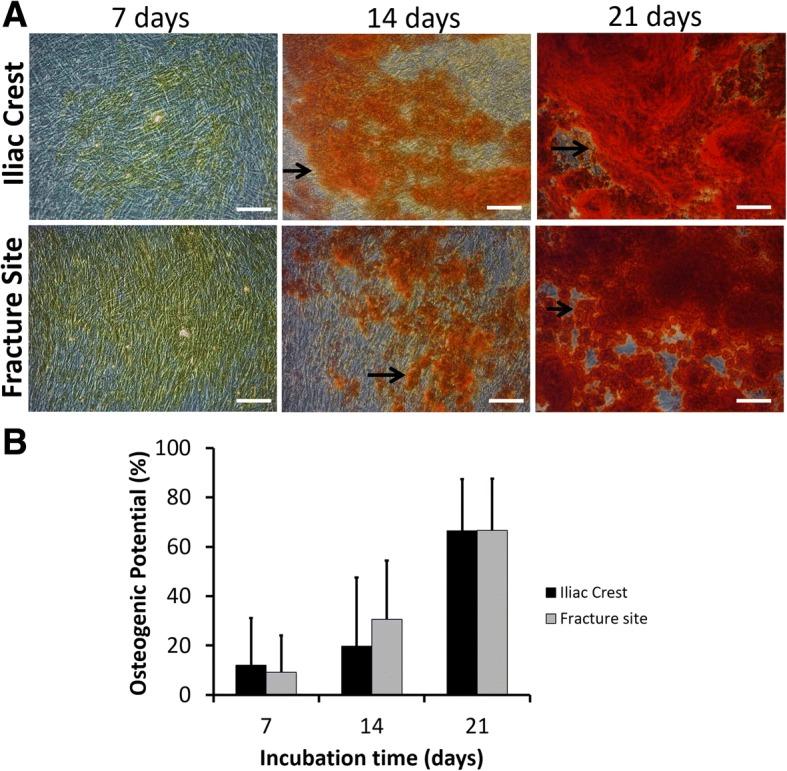
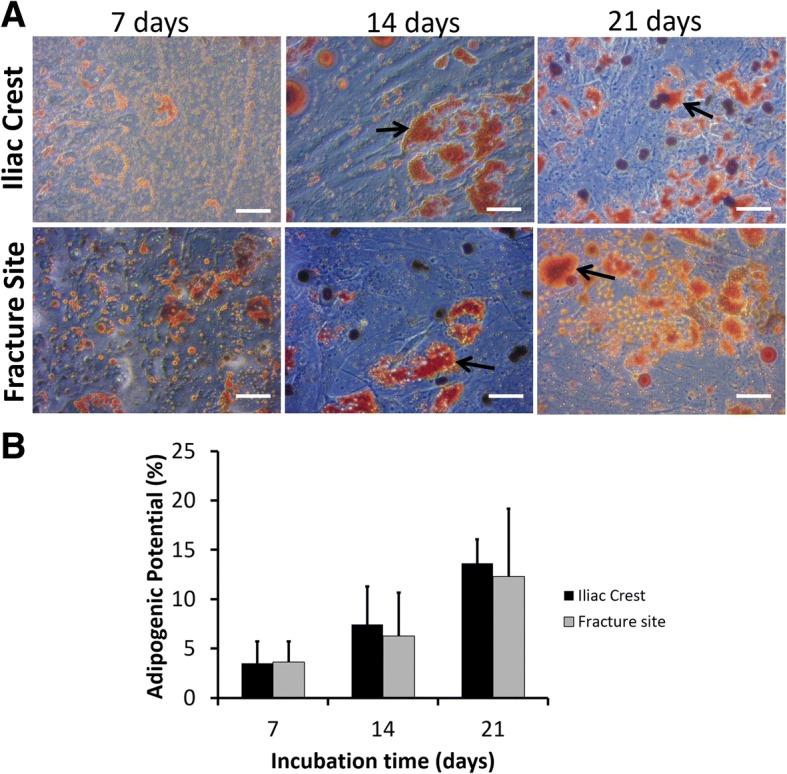
The bone marrow-derived MSCs from the fracture site and iliac crest of six CPT patients were isolated and compared. The cumulative population doubling level (cPDL), phenotype characteristics, and trilineage differentiation potency were observed to assess the quality of both MSCs.

RESULTS

There were no significant differences of the MSCs derived from the fracture site and the MSCs from the iliac crest of the subjects, in terms of cPDL, phenotype characteristics, and trilineage differentiation potency (all p > 0.05). However, MSCs from the fracture site had a higher senescence tendency than those from the iliac crest.

CONCLUSION

MSC quality is not the main reason for delayed bone regeneration in those with CPT. Thus, autologous MSC is a promising source for treating CPT patients.

摘要

背景

由于胫骨先天性假关节(CPT)在骨愈合、持续成角、关节僵硬和严重肢体长度差异方面存在困难,小儿骨科对其治疗仍具有挑战性。间充质干细胞(MSCs)疗法为改善传统手术治疗提供了一种补充方法。尽管自体MSCs治疗显示出促进CPT患者骨愈合的有前景的策略,但CPT患者的MSCs质量尚未得到充分研究。本研究的目的是调查从CPT患者分离出的MSCs的质量。

方法

分离并比较6例CPT患者骨折部位和髂嵴的骨髓来源的MSCs。观察累积群体倍增水平(cPDL)、表型特征和三系分化潜能,以评估两种MSCs的质量。

结果

就cPDL、表型特征和三系分化潜能而言,受试者骨折部位来源的MSCs与髂嵴来源的MSCs之间无显著差异(所有p>0.05)。然而,骨折部位的MSCs比髂嵴的MSCs具有更高的衰老倾向。

结论

MSCs质量不是CPT患者骨再生延迟的主要原因。因此,自体MSCs是治疗CPT患者的有前景的来源。

https://cdn.ncbi.nlm.nih.gov/pmc/blobs/ac83/6199809/374fb296075e/13018_2018_977_Fig1_HTML.jpg

文献AI研究员

20分钟写一篇综述,助力文献阅读效率提升50倍。

立即体验

用中文搜PubMed

大模型驱动的PubMed中文搜索引擎

马上搜索

文档翻译

学术文献翻译模型,支持多种主流文档格式。

立即体验