• 文献检索
  • 文档翻译
  • 深度研究
  • 学术资讯
  • Suppr Zotero 插件Zotero 插件
  • 邀请有礼
  • 套餐&价格
  • 历史记录
应用&插件
Suppr Zotero 插件Zotero 插件浏览器插件Mac 客户端Windows 客户端微信小程序
定价
高级版会员购买积分包购买API积分包
服务
文献检索文档翻译深度研究API 文档MCP 服务
关于我们
关于 Suppr公司介绍联系我们用户协议隐私条款
关注我们

Suppr 超能文献

核心技术专利:CN118964589B侵权必究
粤ICP备2023148730 号-1Suppr @ 2026

文献检索

告别复杂PubMed语法,用中文像聊天一样搜索,搜遍4000万医学文献。AI智能推荐,让科研检索更轻松。

立即免费搜索

文件翻译

保留排版,准确专业,支持PDF/Word/PPT等文件格式,支持 12+语言互译。

免费翻译文档

深度研究

AI帮你快速写综述,25分钟生成高质量综述,智能提取关键信息,辅助科研写作。

立即免费体验

BEX4 的致癌潜能是由 Polo 样激酶 1 介导的磷酸化作用赋予的。

Oncogenic potential of BEX4 is conferred by Polo-like kinase 1-mediated phosphorylation.

机构信息

Department of Health Sciences and Technology, SAIHST, Sungkyunkwan University, Seoul, 06351, Republic of Korea.

Department of Molecular Cell Biology, Samsung Medical Center, Sungkyunkwan University School of Medicine, Suwon, 16419, Republic of Korea.

出版信息

Exp Mol Med. 2018 Oct 22;50(10):1-12. doi: 10.1038/s12276-018-0168-0.

DOI:10.1038/s12276-018-0168-0
PMID:30367032
原文链接:https://pmc.ncbi.nlm.nih.gov/articles/PMC6203768/
Abstract

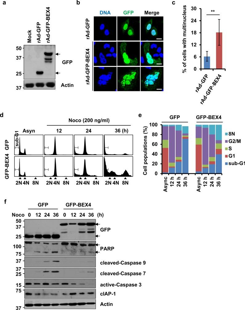
The brain-expressed X-linked 4 (BEX4) gene has been recently identified as a mediator of microtubule hyperacetylation through sirtuin 2 inhibition and is highly overexpressed in human cancers. However, the gain-of-function molecular mechanism of the BEX4 gene in human cancers still needs to be elucidated. This study shows that BEX4 colocalizes and interacts with Polo-like kinase 1 (PLK1) at centrosomes, spindle poles, and midbodies, particularly during mitosis. Interestingly, PLK1-mediated phosphorylation upregulates the stability of BEX4 protein, and the PLK1-BEX4 interaction allows abnormal mitotic cells to adapt to aneuploidy rather than undergo apoptotic cell death. In summary, these results suggest that the oncogenicity of BEX4 is conferred by PLK1-mediated phosphorylation, and thus, the BEX4-PLK1 interaction is a novel oncogenic signal that enables the acquisition of chromosomal aneuploidy.

摘要

脑表达的 X 连锁 4(BEX4)基因最近被鉴定为通过沉默信息调节因子 2 抑制微管乙酰化的介质,并且在人类癌症中高度过表达。然而,BEX4 基因在人类癌症中的功能获得分子机制仍需要阐明。本研究表明,BEX4 与中心体、纺锤体极和中间体的 Polo 样激酶 1(PLK1)共定位并相互作用,特别是在有丝分裂期间。有趣的是,PLK1 介导的磷酸化上调 BEX4 蛋白的稳定性,并且 PLK1-BEX4 相互作用允许异常有丝分裂细胞适应非整倍体而不是经历细胞凋亡。总之,这些结果表明 BEX4 的致癌性是由 PLK1 介导的磷酸化赋予的,因此,BEX4-PLK1 相互作用是一种新的致癌信号,使获得染色体非整倍体成为可能。

https://cdn.ncbi.nlm.nih.gov/pmc/blobs/5cf5/6203768/361caec662ce/12276_2018_168_Fig5_HTML.jpg
https://cdn.ncbi.nlm.nih.gov/pmc/blobs/5cf5/6203768/eaae11f1b07c/12276_2018_168_Fig1_HTML.jpg
https://cdn.ncbi.nlm.nih.gov/pmc/blobs/5cf5/6203768/c4c01f4e3d15/12276_2018_168_Fig2_HTML.jpg
https://cdn.ncbi.nlm.nih.gov/pmc/blobs/5cf5/6203768/a5f47b12561c/12276_2018_168_Fig3_HTML.jpg
https://cdn.ncbi.nlm.nih.gov/pmc/blobs/5cf5/6203768/3093c5311233/12276_2018_168_Fig4_HTML.jpg
https://cdn.ncbi.nlm.nih.gov/pmc/blobs/5cf5/6203768/361caec662ce/12276_2018_168_Fig5_HTML.jpg
https://cdn.ncbi.nlm.nih.gov/pmc/blobs/5cf5/6203768/eaae11f1b07c/12276_2018_168_Fig1_HTML.jpg
https://cdn.ncbi.nlm.nih.gov/pmc/blobs/5cf5/6203768/c4c01f4e3d15/12276_2018_168_Fig2_HTML.jpg
https://cdn.ncbi.nlm.nih.gov/pmc/blobs/5cf5/6203768/a5f47b12561c/12276_2018_168_Fig3_HTML.jpg
https://cdn.ncbi.nlm.nih.gov/pmc/blobs/5cf5/6203768/3093c5311233/12276_2018_168_Fig4_HTML.jpg
https://cdn.ncbi.nlm.nih.gov/pmc/blobs/5cf5/6203768/361caec662ce/12276_2018_168_Fig5_HTML.jpg

相似文献

1
Oncogenic potential of BEX4 is conferred by Polo-like kinase 1-mediated phosphorylation.BEX4 的致癌潜能是由 Polo 样激酶 1 介导的磷酸化作用赋予的。
Exp Mol Med. 2018 Oct 22;50(10):1-12. doi: 10.1038/s12276-018-0168-0.
2
Oncogenic microtubule hyperacetylation through BEX4-mediated sirtuin 2 inhibition.通过BEX4介导的沉默调节蛋白2抑制作用导致的致癌性微管超乙酰化。
Cell Death Dis. 2016 Aug 11;7(8):e2336. doi: 10.1038/cddis.2016.240.
3
Sirt1 Regulates Microtubule Dynamics Through Negative Regulation of Plk1 in Mitosis.Sirt1通过在有丝分裂中对Plk1的负调控来调节微管动力学。
J Cell Biochem. 2015 Sep;116(9):1888-97. doi: 10.1002/jcb.25144.
4
Sequential phosphorylation of Nedd1 by Cdk1 and Plk1 is required for targeting of the gammaTuRC to the centrosome.Cdk1和Plk1对Nedd1进行顺序磷酸化是γ微管蛋白环形复合物(γTuRC)定位于中心体所必需的。
J Cell Sci. 2009 Jul 1;122(Pt 13):2240-51. doi: 10.1242/jcs.042747. Epub 2009 Jun 9.
5
PCM1 recruits Plk1 to the pericentriolar matrix to promote primary cilia disassembly before mitotic entry.PCM1 将 Plk1 招募到中心体周围基质中,以促进有丝分裂进入前初级纤毛的解体。
J Cell Sci. 2013 Mar 15;126(Pt 6):1355-65. doi: 10.1242/jcs.114918. Epub 2013 Jan 23.
6
Plk1-mediated mitotic phosphorylation of PinX1 regulates its stability.Plk1 介导的 PinX1 的有丝分裂磷酸化调节其稳定性。
Eur J Cell Biol. 2010 Oct;89(10):748-56. doi: 10.1016/j.ejcb.2010.05.005. Epub 2010 Jun 22.
7
JNK-associated Leucine Zipper Protein Functions as a Docking Platform for Polo-like Kinase 1 and Regulation of the Associating Transcription Factor Forkhead Box Protein K1.JNK相关亮氨酸拉链蛋白作为Polo样激酶1的对接平台及对相关转录因子叉头框蛋白K1的调控
J Biol Chem. 2015 Dec 4;290(49):29617-28. doi: 10.1074/jbc.M115.664649. Epub 2015 Oct 14.
8
P21-activated kinase is required for mitotic progression and regulates Plk1.P21激活激酶是有丝分裂进程所必需的,并调节Plk1。
Oncogene. 2008 Aug 21;27(36):4900-8. doi: 10.1038/onc.2008.131. Epub 2008 Apr 21.
9
PLK1-dependent activation of LRRK1 regulates spindle orientation by phosphorylating CDK5RAP2.PLK1 依赖性激活 LRRK1 通过磷酸化 CDK5RAP2 调节纺锤体取向。
Nat Cell Biol. 2015 Aug;17(8):1024-35. doi: 10.1038/ncb3204. Epub 2015 Jul 20.
10
Polo-like kinase 1-mediated phosphorylation of Forkhead box protein M1b antagonizes its SUMOylation and facilitates its mitotic function.Polo样激酶1介导的叉头框蛋白M1b磷酸化拮抗其SUMO化并促进其有丝分裂功能。
J Biol Chem. 2015 Feb 6;290(6):3708-19. doi: 10.1074/jbc.M114.634386. Epub 2014 Dec 22.

引用本文的文献

1
tsRNA, cell death and disease: Connecting the dots.转运RNA衍生的小RNA、细胞死亡与疾病:梳理其中的关联
Noncoding RNA Res. 2025 Apr 29;13:109-120. doi: 10.1016/j.ncrna.2025.04.006. eCollection 2025 Aug.
2
Sex differences in hepatocellular carcinoma indicated BEX4 as a potential target to improve efficacy of lenvatinib plus immune checkpoint inhibitors.肝细胞癌中的性别差异表明BEX4是提高乐伐替尼联合免疫检查点抑制剂疗效的潜在靶点。
J Cancer. 2022 Sep 6;13(11):3221-3233. doi: 10.7150/jca.73051. eCollection 2022.
3
Identification and Development of Subtypes with Poor Prognosis in Gastric Cancer Based on Both Hypoxia and Immune Cell Infiltration.

本文引用的文献

1
mTOR up-regulation of BEX4 promotes lung adenocarcinoma cell proliferation by potentiating OCT4.mTOR 上调 BEX4 通过增强 OCT4 促进肺腺癌细胞增殖。
Biochem Biophys Res Commun. 2018 Jun 2;500(2):302-309. doi: 10.1016/j.bbrc.2018.04.064. Epub 2018 Apr 19.
2
Pellino-1 promotes lung carcinogenesis via the stabilization of Slug and Snail through K63-mediated polyubiquitination.佩利诺-1通过K63介导的多聚泛素化作用使锌指蛋白Slug和Snail稳定,从而促进肺癌发生。
Cell Death Differ. 2017 Mar;24(3):469-480. doi: 10.1038/cdd.2016.143. Epub 2016 Dec 23.
3
Oncogenic microtubule hyperacetylation through BEX4-mediated sirtuin 2 inhibition.
基于缺氧和免疫细胞浸润的胃癌预后不良亚型的鉴定与发展
Int J Gen Med. 2021 Dec 6;14:9379-9399. doi: 10.2147/IJGM.S326647. eCollection 2021.
4
BEX1 and BEX4 Induce GBM Progression through Regulation of Actin Polymerization and Activation of YAP/TAZ Signaling.BEX1 和 BEX4 通过调节肌动蛋白聚合和激活 YAP/TAZ 信号诱导 GBM 进展。
Int J Mol Sci. 2021 Sep 11;22(18):9845. doi: 10.3390/ijms22189845.
5
Aberrant brain-expressed X-linked 4 (BEX4) expression is a novel prognostic biomarker in gastric cancer.异常脑表达的X连锁4(BEX4)表达是胃癌中一种新的预后生物标志物。
Medicine (Baltimore). 2020 Nov 20;99(47):e23133. doi: 10.1097/MD.0000000000023133.
通过BEX4介导的沉默调节蛋白2抑制作用导致的致癌性微管超乙酰化。
Cell Death Dis. 2016 Aug 11;7(8):e2336. doi: 10.1038/cddis.2016.240.
4
PTEN regulates PLK1 and controls chromosomal stability during cell division.PTEN在细胞分裂过程中调节PLK1并控制染色体稳定性。
Cell Cycle. 2016 Sep 16;15(18):2476-85. doi: 10.1080/15384101.2016.1203493. Epub 2016 Jul 11.
5
Aneuploidy.非整倍性
Curr Biol. 2015 Jun 29;25(13):R538-42. doi: 10.1016/j.cub.2015.05.010.
6
Cyclin-dependent kinase 4 signaling acts as a molecular switch between syngenic differentiation and neural transdifferentiation in human mesenchymal stem cells.周期蛋白依赖性激酶 4 信号在人骨髓间充质干细胞的同基因分化和神经转分化之间充当分子开关。
Cell Cycle. 2013 Feb 1;12(3):442-51. doi: 10.4161/cc.23308. Epub 2013 Jan 16.
7
K-fibre minus ends are stabilized by a RanGTP-dependent mechanism essential for functional spindle assembly.K 纤维末端由一个 RanGTP 依赖性机制稳定,该机制对于功能性纺锤体组装至关重要。
Nat Cell Biol. 2011 Nov 13;13(12):1406-14. doi: 10.1038/ncb2372.
8
Tankyrase-1 function at telomeres and during mitosis is regulated by Polo-like kinase-1-mediated phosphorylation.端粒酶-1 在端粒和有丝分裂期间的功能受 Polo 样激酶-1 介导的磷酸化调节。
Cell Death Differ. 2012 Feb;19(2):321-32. doi: 10.1038/cdd.2011.101. Epub 2011 Aug 5.
9
Separation and detection of large phosphoproteins using Phos-tag SDS-PAGE.使用Phos-tag SDS-PAGE分离和检测大型磷酸化蛋白。
Nat Protoc. 2009;4(10):1513-21. doi: 10.1038/nprot.2009.154. Epub 2009 Sep 24.
10
Cell cycle kinases as therapeutic targets for cancer.细胞周期激酶作为癌症的治疗靶点。
Nat Rev Drug Discov. 2009 Jul;8(7):547-66. doi: 10.1038/nrd2907.