Suppr超能文献

肝细胞癌中的性别差异表明BEX4是提高乐伐替尼联合免疫检查点抑制剂疗效的潜在靶点。

Sex differences in hepatocellular carcinoma indicated BEX4 as a potential target to improve efficacy of lenvatinib plus immune checkpoint inhibitors.

作者信息

Liu Lu, Yu Kangkang, Huang Chong, Huo Meisi, Li Xiaoqi, Yin Ruiqi, Liu Chuanmiao, Lu Lu, Sun Huaping, Zhang Jubo

机构信息

Department of Infectious Diseases, Shanghai Key Laboratory of Infectious Diseases and Biosafety Emergency Response, National Medical Center for Infectious Diseases, Huashan Hospital, Fudan University, Shanghai 200040, China.

Department of Infectious Diseases, The First Affiliated Hospital of Bengbu Medical College, Bengbu 233000, China.

出版信息

J Cancer. 2022 Sep 6;13(11):3221-3233. doi: 10.7150/jca.73051. eCollection 2022.

Abstract

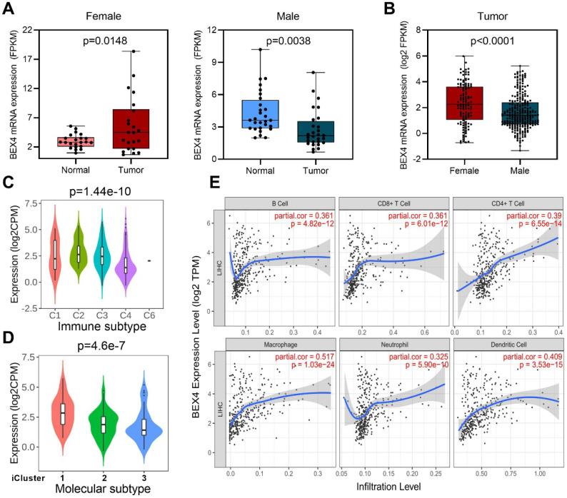
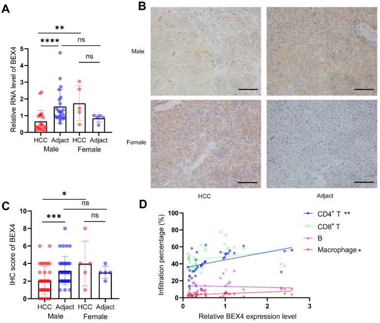
Hepatocellular carcinoma (HCC) is the most common form of liver cancer, and significant sex disparities have been observed in HCC. We aim to explore the potential sex-biased mechanisms involved in hepatocarcinogenesis. Based on TCGA data, we compared clinical features, genetic alterations, and immune cell infiltrations between male and female HCC patients. In addition, we performed sex-based differential expression analysis and functional enrichment analysis. Finally, GSE64041 dataset and another HCC cohort were engaged to validate our findings. Significant differences of genetic alterations and TME were observed between male and female HCC patients. Enhanced metabolism of lipids was associated with hepatocarcinogenesis in men, while ECM-organization-related pathways were correlated to HCC development in women. was upregulated in female but downregulated in male HCC patients, and was positively correlated with immune checkpoint molecules and infiltrated immune cell. These findings were further validated in dataset GSE64041 and our HCC cohort. More importantly, a negative correlation was found between expression and lenvatinib sensitivity. : Distinct biological processes were involved in sex-biased tumorigenesis of HCC. can be targeted to improve the efficacy of lenvatinib plus immune checkpoint inhibitors.

摘要

肝细胞癌(HCC)是最常见的肝癌形式,并且在HCC中已观察到显著的性别差异。我们旨在探索参与肝癌发生的潜在性别偏向机制。基于TCGA数据,我们比较了男性和女性HCC患者之间的临床特征、基因改变和免疫细胞浸润情况。此外,我们进行了基于性别的差异表达分析和功能富集分析。最后,使用GSE64041数据集和另一个HCC队列来验证我们的发现。在男性和女性HCC患者之间观察到基因改变和肿瘤微环境的显著差异。脂质代谢增强与男性肝癌发生相关,而与细胞外基质组织相关的途径与女性HCC发展相关。在女性HCC患者中上调而在男性中下调,并且与免疫检查点分子和浸润的免疫细胞呈正相关。这些发现在数据集GSE64041和我们的HCC队列中得到进一步验证。更重要的是,发现表达与乐伐替尼敏感性之间存在负相关。结论:不同的生物学过程参与了HCC的性别偏向性肿瘤发生。可以作为靶点来提高乐伐替尼加免疫检查点抑制剂的疗效。

https://cdn.ncbi.nlm.nih.gov/pmc/blobs/f9bc/9475366/8b9814ed4d28/jcav13p3221g001.jpg

文献AI研究员

20分钟写一篇综述,助力文献阅读效率提升50倍。

立即体验

用中文搜PubMed

大模型驱动的PubMed中文搜索引擎

马上搜索

文档翻译

学术文献翻译模型,支持多种主流文档格式。

立即体验