Malaysia-Japan International Institute of Technology, Universiti Teknologi Malaysia, Kuala Lumpur, Malaysia.
Electrical Engineering Department, College of Engineering, King Saud University, Riyadh, Saudi Arabia.
PLoS One. 2018 Nov 2;13(11):e0206171. doi: 10.1371/journal.pone.0206171. eCollection 2018.
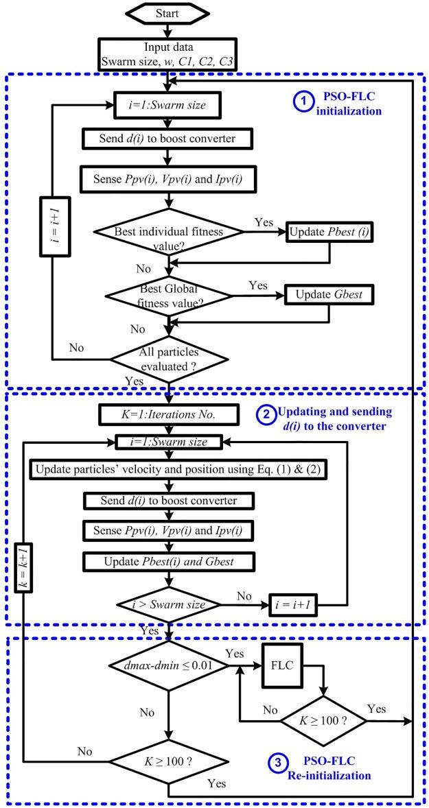
Particle Swarm Optimization (PSO) is widely used in maximum power point tracking (MPPT) of photovoltaic (PV) energy systems. Nevertheless, this technique suffers from two main problems in the case of partial shading conditions (PSCs). The first problem is that PSO is a time invariant optimization technique that cannot follow the dynamic global peak (GP) under time variant shading patterns (SPs) and sticks to the first GP that occurs at the beginning. This problem can be solved by dispersing the PSO particles using two new techniques introduced in this paper. The two new proposed PSO re-initialization techniques are to disperse the particles upon the SP changes and the other one is upon a predefined time (PDT). The second problem is regarding the high oscillations around steady state, which can be solved by using fuzzy logic controller (FLC) to fine-tune the output power and voltage from the PV system. The new contribution of this paper is the hybrid PSO-FLC with two PSO particles dispersing techniques that is able to solve the two previous mentioned problems effectively and improve the performance of the PV system in both normal and PSCs. A detailed list of comparisons between hybrid PSO-FLC and original PSO using the two proposed methodologies are achieved. The results prove the superior performance of hybrid PSO-FLC compared to PSO in terms of efficiency, accuracy, oscillations reduction around steady state and soft tuning of the GP tracked.
粒子群优化 (PSO) 在光伏 (PV) 能源系统的最大功率点跟踪 (MPPT) 中得到了广泛应用。然而,在部分阴影条件 (PSCs) 下,该技术存在两个主要问题。第一个问题是,PSO 是一种时间不变的优化技术,无法在时变阴影模式 (SP) 下跟踪动态全局峰值 (GP),而是坚持在开始时出现的第一个 GP。这个问题可以通过使用本文介绍的两种新技术来分散 PSO 粒子来解决。这两种新提出的 PSO 重新初始化技术是在 SP 变化时和在预定义时间 (PDT) 时分散粒子。第二个问题是关于稳态时的高振荡,可以使用模糊逻辑控制器 (FLC) 来微调 PV 系统的输出功率和电压来解决。本文的新贡献是具有两种 PSO 粒子分散技术的混合 PSO-FLC,能够有效地解决前面提到的两个问题,并提高正常和 PSCs 下的 PV 系统性能。详细比较了使用这两种提出的方法的混合 PSO-FLC 和原始 PSO 之间的列表。结果证明,混合 PSO-FLC 在效率、准确性、稳态时的振荡减少以及跟踪的 GP 软调方面优于 PSO。