Department of Pediatric Pneumology, Allergology and Neonatology, Hannover Medical School, Hannover, Germany.
Department of Neurology, Essen University Hospital, Essen, Germany.
Front Immunol. 2018 Oct 31;9:2458. doi: 10.3389/fimmu.2018.02458. eCollection 2018.
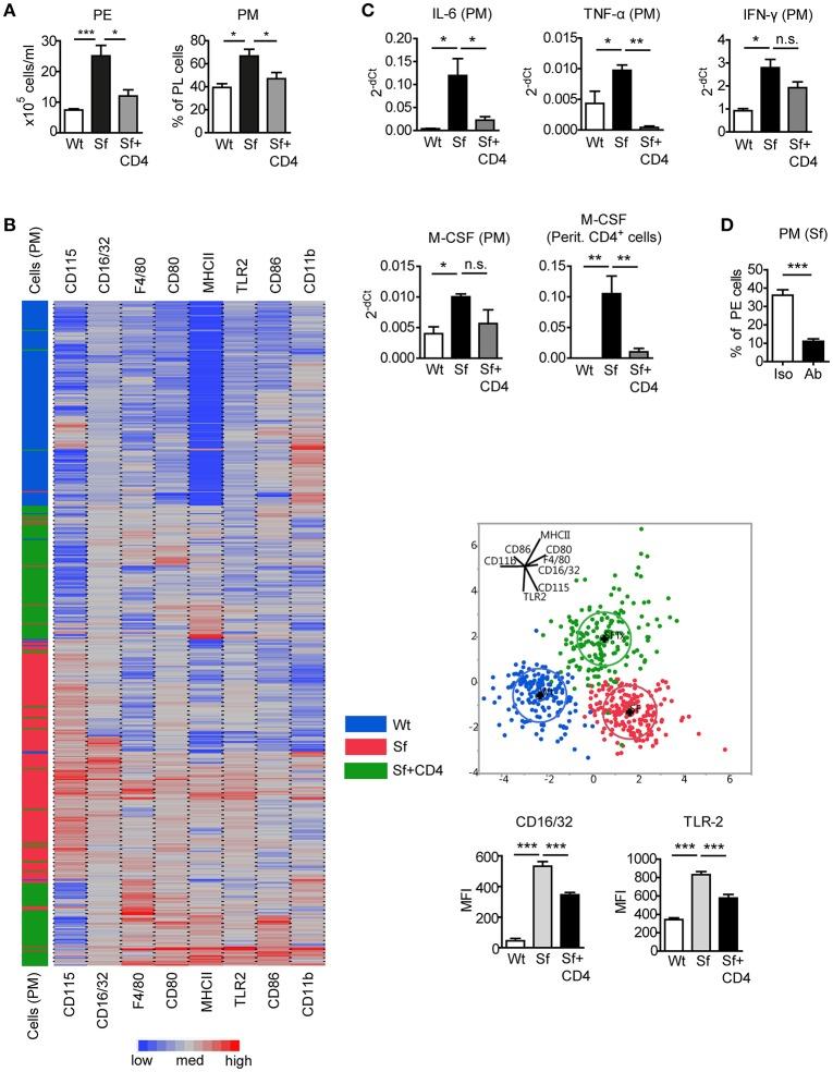
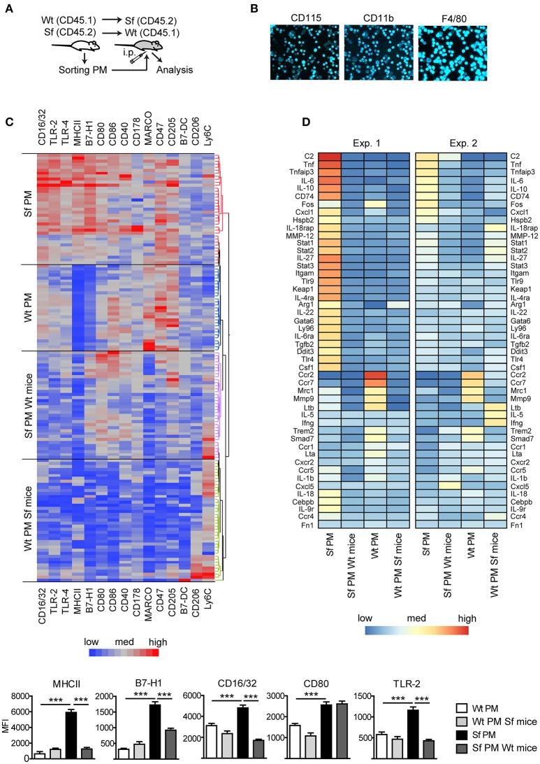
Tissue macrophages are important components of tissue homeostasis and inflammatory pathologies. In the peritoneal cavity, resident macrophages interact with a variety of immune cells and can exhibit broad range of phenotypes and functions. Forkhead-box-P3 (FOXP3) regulatory T cells (Tregs) play an indispensable role in maintaining immunological tolerance, yet whether, and how the pathological condition that results from the lack of functional Tregs affects peritoneal macrophages (PM) is largely unknown. We used FOXP3-deficient scurfy (Sf) mice to investigate PM behavior in terms of the missing crosstalk with Tregs. Here, we report that Treg deficiency induced a marked increase in PM numbers, which was reversed after adoptive transfer of CD4 T cells or neutralization of macrophage colony-stimulating factor. assays demonstrated a pro-inflammatory state of PM from Sf mice and signs of excessive activation and exhaustion. In-depth immunophenotyping of Sf PM using single-cell chipcytometry and transcriptome analysis revealed upregulation of molecules involved in the initiation of innate and adaptive immune responses. Moreover, upon transfer to non-inflammatory environment or after injection of CD4 T cells, PM from Sf mice reprogramed their functional phenotype, indicating remarkable plasticity. Interestingly, frequencies, and immune polarization of large and small PM subsets were dramatically changed in the FOXP3-deficient mice, suggesting distinct origin and specialized function of these subsets in inflammatory conditions. Our findings demonstrate the significant impact of Tregs in shaping PM identity and dynamics. A better understanding of PM function in the Sf mouse model may have clinical implication for the treatment of immunodysregulation, polyendocrinopathy, enteropathy, X-linked (IPEX) syndrome, and other forms of immune-mediated enteropathies.
组织巨噬细胞是组织稳态和炎症病理的重要组成部分。在腹腔中,常驻巨噬细胞与各种免疫细胞相互作用,可以表现出广泛的表型和功能。叉头框蛋白 P3(FOXP3)调节性 T 细胞(Tregs)在维持免疫耐受方面起着不可或缺的作用,但缺乏功能性 Tregs 导致的病理状况如何影响腹膜巨噬细胞(PM),在很大程度上尚不清楚。我们使用 FOXP3 缺陷的 scurfy(Sf)小鼠来研究 PM 与 Tregs 缺失的相互作用方面的行为。在这里,我们报告 Treg 缺乏诱导 PM 数量明显增加,这在过继转移 CD4 T 细胞或中和巨噬细胞集落刺激因子后得到逆转。功能测定表明 Sf 小鼠的 PM 处于促炎状态,并且存在过度激活和耗竭的迹象。使用单细胞芯片细胞术和转录组分析对 Sf PM 进行深入免疫表型分析显示,参与先天和适应性免疫反应启动的分子上调。此外,在转移到非炎症环境或注射 CD4 T 细胞后,Sf 小鼠的 PM 重新编程其功能表型,表明其具有显著的可塑性。有趣的是,在 FOXP3 缺陷小鼠中,大、小 PM 亚群的频率和免疫极化发生了剧烈变化,这表明这些亚群在炎症条件下具有不同的起源和专门功能。我们的研究结果表明 Tregs 对塑造 PM 特性和动态具有重要影响。更好地了解 Sf 小鼠模型中 PM 的功能可能对治疗免疫失调、多内分泌腺病、肠病、X 连锁(IPEX)综合征和其他形式的免疫介导的肠病具有临床意义。