Suppr超能文献

鱼类雌性生殖系统的发育和生殖道的形成依赖于 Wnt4a 信号通路。

Female Sex Development and Reproductive Duct Formation Depend on Wnt4a in Zebrafish.

机构信息

Department of Molecular and Cellular Biology, University of California, Davis, California 95616.

Institute of Neuroscience, University of Oregon, Eugene, Oregon 97403.

出版信息

Genetics. 2019 Jan;211(1):219-233. doi: 10.1534/genetics.118.301620. Epub 2018 Nov 16.

Abstract

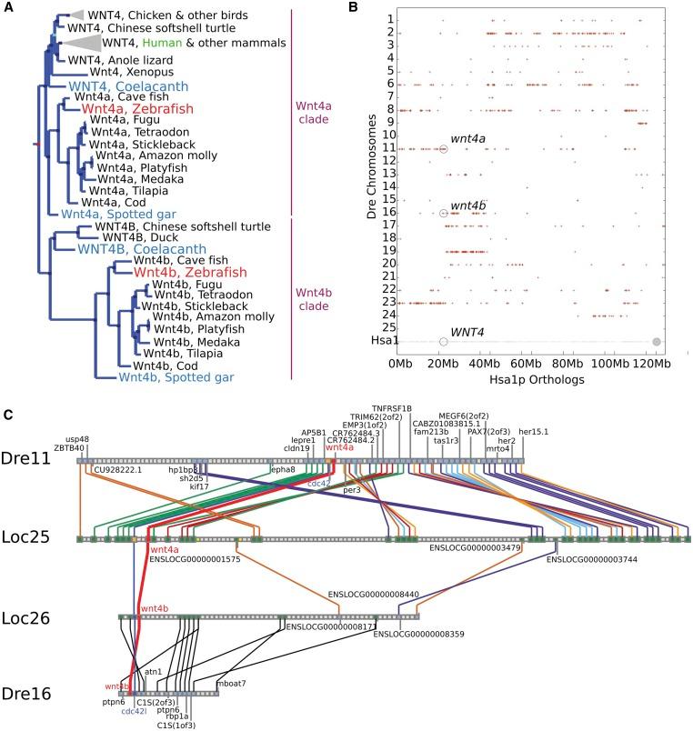
In laboratory strains of zebrafish, sex determination occurs in the absence of a typical sex chromosome and it is not known what regulates the proportion of animals that develop as males or females. Many sex determination and gonad differentiation genes that act downstream of a sex chromosome are well conserved among vertebrates, but studies that test their contribution to this process have mostly been limited to mammalian models. In mammals, WNT4 is a signaling ligand that is essential for ovary and Müllerian duct development, where it antagonizes the male-promoting FGF9 signal. Wnt4 is well conserved across all vertebrates, but it is not known if Wnt4 plays a role in sex determination and/or the differentiation of sex organs in nonmammalian vertebrates. This question is especially interesting in teleosts, such as zebrafish, because they lack an Fgf9 ortholog. Here we show that is the ortholog of mammalian , and that was present in the last common ancestor of humans and zebrafish, but was lost in mammals. We show that loss-of-function mutants develop predominantly as males and conclude that activity promotes female sex determination and/or differentiation in zebrafish. Additionally, both male and female mutants are sterile due to defects in reproductive duct development. Together these results strongly argue that Wnt4a is a conserved regulator of female sex determination and reproductive duct development in mammalian and nonmammalian vertebrates.

摘要

在斑马鱼的实验室品系中,性别决定发生在没有典型性染色体的情况下,目前尚不清楚是什么调节了动物发育为雄性或雌性的比例。许多作用于性染色体下游的性别决定和性腺分化基因在脊椎动物中高度保守,但测试它们对这一过程贡献的研究大多仅限于哺乳动物模型。在哺乳动物中,WNT4 是一种信号配体,对于卵巢和缪勒管的发育是必需的,在那里它拮抗促进雄性的 FGF9 信号。Wnt4 在所有脊椎动物中都高度保守,但尚不清楚 Wnt4 是否在非哺乳动物脊椎动物的性别决定和/或性器官分化中发挥作用。在像斑马鱼这样的硬骨鱼中,这个问题尤其有趣,因为它们缺乏 Fgf9 同源物。在这里,我们表明 是哺乳动物 的同源物,并且 存在于人类和斑马鱼的最后共同祖先中,但在哺乳动物中丢失了。我们表明 功能丧失突变体主要发育为雄性,并且得出结论, 在斑马鱼中促进雌性性别决定和/或分化。此外,由于生殖管发育缺陷,雄性和雌性 突变体均不育。这些结果强烈表明 Wnt4a 是哺乳动物和非哺乳动物脊椎动物中雌性性别决定和生殖管发育的保守调节剂。

https://cdn.ncbi.nlm.nih.gov/pmc/blobs/093c/6325708/7cc3d0398679/219f1.jpg

文献AI研究员

20分钟写一篇综述,助力文献阅读效率提升50倍。

立即体验

用中文搜PubMed

大模型驱动的PubMed中文搜索引擎

马上搜索

文档翻译

学术文献翻译模型,支持多种主流文档格式。

立即体验