Suppr超能文献

TSG101 通过调节 PEG10 促进肝癌细胞的增殖、迁移和侵袭。

TSG101 promotes the proliferation, migration and invasion of hepatocellular carcinoma cells by regulating the PEG10.

机构信息

Institute of Digestive Diseases, Xuzhou Medical University, Xuzhou, Jiangsu, China.

The Graduate School, Xuzhou Medical University, Xuzhou, Jiangsu, China.

出版信息

J Cell Mol Med. 2019 Jan;23(1):70-82. doi: 10.1111/jcmm.13878. Epub 2018 Nov 18.

Abstract

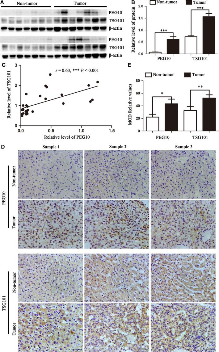
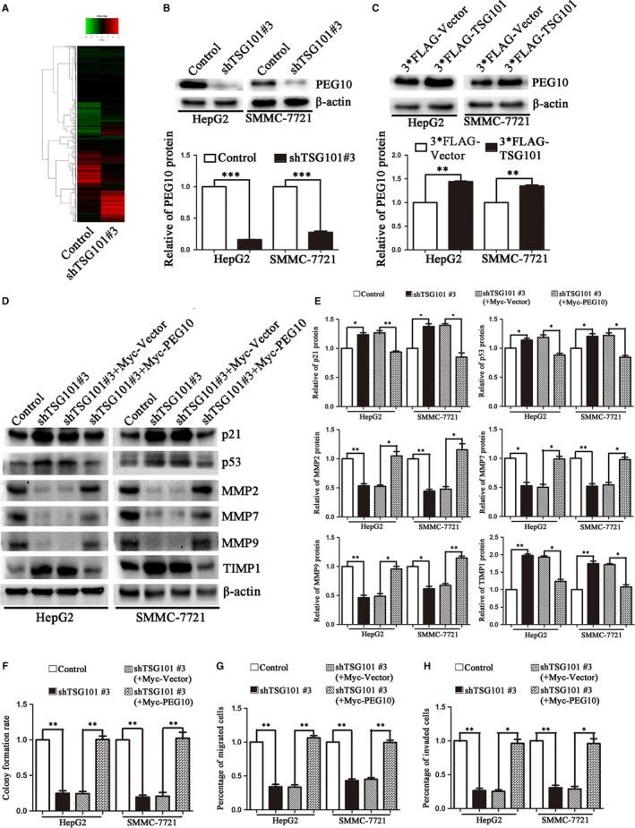
The tumour susceptibility gene 101 (TSG101) is reported to play important roles in the development and progression of several human cancers. However, its potential roles and underlined mechanisms in human hepatocellular carcinoma (HCC) are still needed to be further clarified. In the present study, we reported that knock down of TSG101 suppressed the proliferation, migration and invasion of HCC cells, while overexpression of TSG101 facilitated them. Molecularly, the results revealed that knock down of TSG101 significantly decreased the cell cycle related regulatory factor p53 and p21. In another point, knock down of TSG101 also obviously decreased the level of metallopeptidase inhibitor TIMP1 (Tissue inhibitors of metalloproteinases 1), which results in inhibition of MMP2, MMP7 and MMP9. In contrast, overexpression of TSG101 had opposite effects. The iTRAQ proteomics analysis identified that oncogenic protein PEG10 (Paternally expressed gene 10) might be a potential downstream target of TSG101. Further investigation showed that TSG101 interacted with PEG10 and protected it from proteasomal degradation thereby regulating the expression of p53, p21 and MMPs. Finally, we found that both TSG101 and PEG10 proteins are up-regulated and presented a direct correlation in HCC patients. In conclusion, these results suggest that TSG101 is up-regulated in human HCC patients, which may accelerate the proliferation, migration and invasion of HCC cells through regulating PEG10.

摘要

肿瘤易感性基因 101(TSG101)被报道在几种人类癌症的发生和发展中发挥重要作用。然而,其在人肝细胞癌(HCC)中的潜在作用和潜在机制仍需要进一步阐明。在本研究中,我们报道了敲低 TSG101 抑制了 HCC 细胞的增殖、迁移和侵袭,而过表达 TSG101 则促进了这些过程。分子水平上,结果表明敲低 TSG101 显著降低了细胞周期相关调节因子 p53 和 p21。另一方面,敲低 TSG101 也明显降低了金属蛋白酶抑制剂 TIMP1(基质金属蛋白酶抑制剂 1)的水平,从而抑制了 MMP2、MMP7 和 MMP9。相反,过表达 TSG101 则有相反的效果。iTRAQ 蛋白质组学分析鉴定出癌蛋白 PEG10(父系表达基因 10)可能是 TSG101 的潜在下游靶标。进一步的研究表明,TSG101 与 PEG10 相互作用并保护其免受蛋白酶体降解,从而调节 p53、p21 和 MMPs 的表达。最后,我们发现 TSG101 和 PEG10 蛋白在 HCC 患者中均上调,并呈直接相关性。总之,这些结果表明 TSG101 在人 HCC 患者中上调,可能通过调节 PEG10 加速 HCC 细胞的增殖、迁移和侵袭。

https://cdn.ncbi.nlm.nih.gov/pmc/blobs/7945/6307771/9d0ea1c9f116/JCMM-23-70-g001.jpg

文献AI研究员

20分钟写一篇综述,助力文献阅读效率提升50倍。

立即体验

用中文搜PubMed

大模型驱动的PubMed中文搜索引擎

马上搜索

文档翻译

学术文献翻译模型,支持多种主流文档格式。

立即体验