Suppr超能文献

人羊膜上皮干细胞来源的功能性肝细胞样细胞治疗急性肝衰竭小鼠的疗效。

Therapeutic efficiency of human amniotic epithelial stem cell-derived functional hepatocyte-like cells in mice with acute hepatic failure.

机构信息

Institute of Translational Medicine, Nanchang University, No. 1299 Xuefu Road, Honggutan District, Nanchang, 330031, Jiangxi Province, People's Republic of China.

School of Life and Science, Nanchang University, No. 1299 Xuefu Road, Honggutan District, Nanchang, 330031, Jiangxi Province, People's Republic of China.

出版信息

Stem Cell Res Ther. 2018 Nov 21;9(1):321. doi: 10.1186/s13287-018-1063-2.

Abstract

BACKGROUND

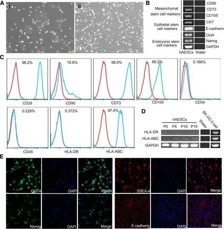
Hepatocyte transplantation has been proposed as an effective treatment for patients with acute liver failure (ALF), but its application is limited by a severe shortage of donor livers. Human pluripotent stem cells (hPSCs) have emerged as a potential cell source for regenerative medicine. Human amniotic epithelial stem cells (hAESCs) derived from amniotic membrane have multilineage differentiation potential which makes them suitable for possible application in hepatocyte regeneration and ALF treatment.

METHODS

The pluripotent characteristics, immunogenicity, and tumorigenicity of hAESCs were studied by various methods. hAESCs were differentiated to hepatocyte-like cells (HLCs) using a non-transgenic and three-step induction protocol. ALB secretion, urea production, periodic acid-Schiff staining, and ICG uptake were performed to investigate the function of HLCs. The HLCs were transplanted into ALF NOD-SCID (nonobese diabetic severe combined immunodeficient) mouse, and the therapeutic effects were determined via liver function test, histopathology, and survival rate analysis. The ability of HLCs to engraft the damaged liver was evaluated by detecting the presence of GFP-positive cells.

RESULTS

hAESCs expressed various markers of embryonic stem cells, epithelial stem cells, and mesenchymal stem cells and have low immunogenicity and no tumorigenicity. hAESC-derived hepatocytes possess the similar functions of human primary hepatocytes (hPH) such as producing urea, secreting ALB, uptaking ICG, storing glycogen, and expressing CYP enzymes. HLC transplantation via the tail vein could engraft in live parenchymal, improve the liver function, and protect hepatic injury from CCl-induced ALF in mice. More importantly, HLC transplantation was able to significantly prolong the survival of ALF mouse.

CONCLUSION

We have established a rapid and efficient differentiation protocol that is able to successfully generate ample functional HLCs from hAESCs, in which the liver injuries and death rate of CCl-induced ALF mouse can be significantly rescued by HLC transplantation. Therefore, our results may offer a superior approach for treating ALF.

摘要

背景

肝细胞移植已被提议作为治疗急性肝衰竭(ALF)患者的有效方法,但由于供体肝脏严重短缺,其应用受到限制。人多能干细胞(hPSCs)已成为再生医学的潜在细胞来源。从羊膜中分离出来的人羊膜上皮干细胞(hAESCs)具有多能分化潜能,使其适合于肝细胞再生和 ALF 治疗的潜在应用。

方法

通过各种方法研究 hAESCs 的多能性特征、免疫原性和致瘤性。使用非转基因和三步诱导方案将 hAESCs 分化为肝细胞样细胞(HLCs)。通过 ALB 分泌、尿素生成、过碘酸希夫染色和 ICG 摄取来研究 HLCs 的功能。将 HLCs 移植到 ALF NOD-SCID(非肥胖糖尿病严重联合免疫缺陷)小鼠中,通过肝功能试验、组织病理学和存活率分析来确定治疗效果。通过检测 GFP 阳性细胞的存在来评估 HLC 植入受损肝脏的能力。

结果

hAESCs 表达各种胚胎干细胞、上皮干细胞和间充质干细胞标志物,具有低免疫原性和无致瘤性。hAESC 衍生的肝细胞具有与人类原代肝细胞(hPH)相似的功能,如产生尿素、分泌 ALB、摄取 ICG、储存糖原和表达 CYP 酶。通过尾静脉移植 HLC 可以在活的实质内植入,改善肝功能,并保护 CCl 诱导的 ALF 小鼠的肝损伤。更重要的是,HLC 移植能够显著延长 ALF 小鼠的存活时间。

结论

我们建立了一种快速有效的分化方案,能够从 hAESCs 中成功生成大量功能齐全的 HLCs,其中 HLC 移植能够显著挽救 CCl 诱导的 ALF 小鼠的肝损伤和死亡率。因此,我们的结果可能为治疗 ALF 提供了一种更好的方法。

https://cdn.ncbi.nlm.nih.gov/pmc/blobs/3622/6249765/1aa9f8e2c070/13287_2018_1063_Fig1_HTML.jpg

文献AI研究员

20分钟写一篇综述,助力文献阅读效率提升50倍。

立即体验

用中文搜PubMed

大模型驱动的PubMed中文搜索引擎

马上搜索

文档翻译

学术文献翻译模型,支持多种主流文档格式。

立即体验