• 文献检索
  • 文档翻译
  • 深度研究
  • 学术资讯
  • Suppr Zotero 插件Zotero 插件
  • 邀请有礼
  • 套餐&价格
  • 历史记录
应用&插件
Suppr Zotero 插件Zotero 插件浏览器插件Mac 客户端Windows 客户端微信小程序
定价
高级版会员购买积分包购买API积分包
服务
文献检索文档翻译深度研究API 文档MCP 服务
关于我们
关于 Suppr公司介绍联系我们用户协议隐私条款
关注我们

Suppr 超能文献

核心技术专利:CN118964589B侵权必究
粤ICP备2023148730 号-1Suppr @ 2026

文献检索

告别复杂PubMed语法,用中文像聊天一样搜索,搜遍4000万医学文献。AI智能推荐,让科研检索更轻松。

立即免费搜索

文件翻译

保留排版,准确专业,支持PDF/Word/PPT等文件格式,支持 12+语言互译。

免费翻译文档

深度研究

AI帮你快速写综述,25分钟生成高质量综述,智能提取关键信息,辅助科研写作。

立即免费体验

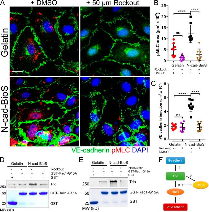
N-钙黏蛋白通过 Trio 信号传导组装黏着连接以限制内皮通透性。

N-cadherin signaling via Trio assembles adherens junctions to restrict endothelial permeability.

机构信息

Department of Pharmacology, University of Illinois College of Medicine, Chicago, IL.

Department of Chemical and Biomolecular Engineering, University of Illinois at Urbana-Champaign, Urbana, IL.

出版信息

J Cell Biol. 2019 Jan 7;218(1):299-316. doi: 10.1083/jcb.201802076. Epub 2018 Nov 21.

DOI:10.1083/jcb.201802076
PMID:30463880
原文链接:https://pmc.ncbi.nlm.nih.gov/articles/PMC6314553/
Abstract

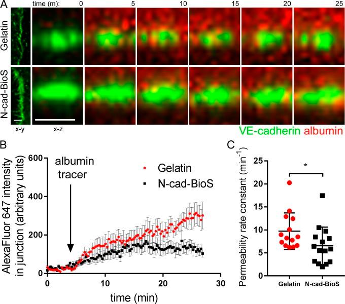
Vascular endothelial (VE)-cadherin forms homotypic adherens junctions (AJs) in the endothelium, whereas N-cadherin forms heterotypic adhesion between endothelial cells and surrounding vascular smooth muscle cells and pericytes. Here we addressed the question whether both cadherin adhesion complexes communicate through intracellular signaling and contribute to the integrity of the endothelial barrier. We demonstrated that deletion of N-cadherin () in either endothelial cells or pericytes increases junctional endothelial permeability in lung and brain secondary to reduced accumulation of VE-cadherin at AJs. N-cadherin functions by increasing the rate of VE-cadherin recruitment to AJs and induces the assembly of VE-cadherin junctions. We identified the dual Rac1/RhoA Rho guanine nucleotide exchange factor (GEF) Trio as a critical component of the N-cadherin adhesion complex, which activates both Rac1 and RhoA signaling pathways at AJs. Trio GEF1-mediated Rac1 activation induces the recruitment of VE-cadherin to AJs, whereas Trio GEF2-mediated RhoA activation increases intracellular tension and reinforces Rac1 activation to promote assembly of VE-cadherin junctions and thereby establish the characteristic restrictive endothelial barrier.

摘要

血管内皮 (VE)-钙黏蛋白在血管内皮中形成同质黏附连接 (AJ),而 N-钙黏蛋白在血管内皮细胞和周围的血管平滑肌细胞和周细胞之间形成异质黏附。在这里,我们研究了这两个钙黏蛋白黏附复合物是否通过细胞内信号传递进行通讯,并有助于内皮屏障的完整性。我们证明,内皮细胞或周细胞中 N-钙黏蛋白 ()的缺失会导致肺和脑中的血管通透性增加,这是由于 AJ 处 VE-钙黏蛋白的积累减少。N-钙黏蛋白通过增加 VE-钙黏蛋白在 AJ 处的募集速率并诱导 VE-钙黏蛋白连接的组装来发挥作用。我们确定了双 Rac1/RhoA Rho 鸟嘌呤核苷酸交换因子 (GEF) Trio 作为 N-钙黏蛋白黏附复合物的关键组成部分,它在 AJ 处激活 Rac1 和 RhoA 信号通路。Trio GEF1 介导的 Rac1 激活诱导 VE-钙黏蛋白募集到 AJ,而 Trio GEF2 介导的 RhoA 激活增加细胞内张力并加强 Rac1 激活以促进 VE-钙黏蛋白连接的组装,从而建立特征性的限制内皮屏障。

https://cdn.ncbi.nlm.nih.gov/pmc/blobs/bcef/6314553/49194fbe08c0/JCB_201802076_Fig9.jpg
https://cdn.ncbi.nlm.nih.gov/pmc/blobs/bcef/6314553/a65864ccb43f/JCB_201802076_Fig1.jpg
https://cdn.ncbi.nlm.nih.gov/pmc/blobs/bcef/6314553/ef61564a83a2/JCB_201802076_Fig2.jpg
https://cdn.ncbi.nlm.nih.gov/pmc/blobs/bcef/6314553/fc41d5f9b4fd/JCB_201802076_Fig3.jpg
https://cdn.ncbi.nlm.nih.gov/pmc/blobs/bcef/6314553/0d91bfcf8d46/JCB_201802076_Fig4.jpg
https://cdn.ncbi.nlm.nih.gov/pmc/blobs/bcef/6314553/6c518fb74ee9/JCB_201802076_Fig5.jpg
https://cdn.ncbi.nlm.nih.gov/pmc/blobs/bcef/6314553/ce500626bca3/JCB_201802076_Fig6.jpg
https://cdn.ncbi.nlm.nih.gov/pmc/blobs/bcef/6314553/57b54663276c/JCB_201802076_Fig7.jpg
https://cdn.ncbi.nlm.nih.gov/pmc/blobs/bcef/6314553/5fe0979f87c2/JCB_201802076_Fig8.jpg
https://cdn.ncbi.nlm.nih.gov/pmc/blobs/bcef/6314553/49194fbe08c0/JCB_201802076_Fig9.jpg
https://cdn.ncbi.nlm.nih.gov/pmc/blobs/bcef/6314553/a65864ccb43f/JCB_201802076_Fig1.jpg
https://cdn.ncbi.nlm.nih.gov/pmc/blobs/bcef/6314553/ef61564a83a2/JCB_201802076_Fig2.jpg
https://cdn.ncbi.nlm.nih.gov/pmc/blobs/bcef/6314553/fc41d5f9b4fd/JCB_201802076_Fig3.jpg
https://cdn.ncbi.nlm.nih.gov/pmc/blobs/bcef/6314553/0d91bfcf8d46/JCB_201802076_Fig4.jpg
https://cdn.ncbi.nlm.nih.gov/pmc/blobs/bcef/6314553/6c518fb74ee9/JCB_201802076_Fig5.jpg
https://cdn.ncbi.nlm.nih.gov/pmc/blobs/bcef/6314553/ce500626bca3/JCB_201802076_Fig6.jpg
https://cdn.ncbi.nlm.nih.gov/pmc/blobs/bcef/6314553/57b54663276c/JCB_201802076_Fig7.jpg
https://cdn.ncbi.nlm.nih.gov/pmc/blobs/bcef/6314553/5fe0979f87c2/JCB_201802076_Fig8.jpg
https://cdn.ncbi.nlm.nih.gov/pmc/blobs/bcef/6314553/49194fbe08c0/JCB_201802076_Fig9.jpg

相似文献

1
N-cadherin signaling via Trio assembles adherens junctions to restrict endothelial permeability.N-钙黏蛋白通过 Trio 信号传导组装黏着连接以限制内皮通透性。
J Cell Biol. 2019 Jan 7;218(1):299-316. doi: 10.1083/jcb.201802076. Epub 2018 Nov 21.
2
A local VE-cadherin and Trio-based signaling complex stabilizes endothelial junctions through Rac1.一种基于局部血管内皮钙黏蛋白和 Trio 的信号复合物通过 Rac1 稳定内皮细胞连接。
J Cell Sci. 2015 Aug 15;128(16):3041-54. doi: 10.1242/jcs.168674. Epub 2015 Jun 26.
3
Hypoxia-reoxygenation-induced endothelial barrier failure: role of RhoA, Rac1 and myosin light chain kinase.缺氧/复氧诱导的内皮屏障功能障碍:RhoA、Rac1 和肌球蛋白轻链激酶的作用。
J Physiol. 2013 Jan 15;591(2):461-73. doi: 10.1113/jphysiol.2012.237834. Epub 2012 Oct 22.
4
Rac1 functions as a reversible tension modulator to stabilize VE-cadherin trans-interaction.Rac1作为一种可逆的张力调节剂,以稳定VE-钙黏蛋白的反式相互作用。
J Cell Biol. 2015 Jan 5;208(1):23-32. doi: 10.1083/jcb.201409108.
5
PKCα activation of p120-catenin serine 879 phospho-switch disassembles VE-cadherin junctions and disrupts vascular integrity.PKCα 激活 p120-catenin 丝氨酸 879 磷酸化开关,破坏 VE-钙黏蛋白连接,破坏血管完整性。
Circ Res. 2012 Aug 31;111(6):739-49. doi: 10.1161/CIRCRESAHA.112.269654. Epub 2012 Jul 12.
6
Rac and Rho play opposing roles in the regulation of hypoxia/reoxygenation-induced permeability changes in pulmonary artery endothelial cells.Rac和Rho在调节缺氧/复氧诱导的肺动脉内皮细胞通透性变化中发挥相反作用。
Am J Physiol Lung Cell Mol Physiol. 2005 Apr;288(4):L749-60. doi: 10.1152/ajplung.00361.2004. Epub 2004 Dec 10.
7
Conditional deletion of FAK in mice endothelium disrupts lung vascular barrier function due to destabilization of RhoA and Rac1 activities.条件性敲除小鼠血管内皮中的 FAK 会由于 RhoA 和 Rac1 活性的不稳定而破坏肺血管屏障功能。
Am J Physiol Lung Cell Mol Physiol. 2013 Aug 15;305(4):L291-300. doi: 10.1152/ajplung.00094.2013. Epub 2013 Jun 14.
8
HIF2α signaling inhibits adherens junctional disruption in acute lung injury.缺氧诱导因子2α(HIF2α)信号传导抑制急性肺损伤中黏附连接的破坏。
J Clin Invest. 2015 Feb;125(2):652-64. doi: 10.1172/JCI77701. Epub 2015 Jan 9.
9
eNOS-derived nitric oxide regulates endothelial barrier function through VE-cadherin and Rho GTPases.内皮型一氧化氮合酶衍生的一氧化氮通过血管内皮钙黏蛋白和Rho鸟苷三磷酸酶调节内皮屏障功能。
J Cell Sci. 2013 Dec 15;126(Pt 24):5541-52. doi: 10.1242/jcs.115972. Epub 2013 Sep 17.
10
Phosphorylation of VE-cadherin controls endothelial phenotypes via p120-catenin coupling and Rac1 activation.VE-钙黏蛋白的磷酸化通过 p120-连环蛋白偶联和 Rac1 激活来控制内皮细胞表型。
Am J Physiol Heart Circ Physiol. 2011 Jan;300(1):H162-72. doi: 10.1152/ajpheart.00650.2010. Epub 2010 Oct 29.

引用本文的文献

1
Pharmacoepigenomic Impact of Antihypertensive Drugs on miRNome and Proteome and Its Potential Influence on Health and Side Effects.抗高血压药物对微小RNA组和蛋白质组的药物表观基因组学影响及其对健康和副作用的潜在影响。
Cells. 2025 Aug 31;14(17):1359. doi: 10.3390/cells14171359.
2
Early-life gut microbiome maturity regulates blood-brain barrier and cognitive development.生命早期肠道微生物群成熟度调节血脑屏障和认知发育。
Gut Microbes. 2025 Dec;17(1):2551879. doi: 10.1080/19490976.2025.2551879. Epub 2025 Aug 31.
3
The role of cell junctions in atherosclerosis: implications for inflammation, endothelial dysfunction, and plaque stability.

本文引用的文献

1
Three-dimensional biomimetic vascular model reveals a RhoA, Rac1, and -cadherin balance in mural cell-endothelial cell-regulated barrier function.三维仿生血管模型揭示 RhoA、Rac1 和 E-钙黏蛋白在壁细胞-内皮细胞调节的屏障功能中的平衡。
Proc Natl Acad Sci U S A. 2017 Aug 15;114(33):8758-8763. doi: 10.1073/pnas.1618333114. Epub 2017 Aug 1.
2
PDGFRβ-P2A-CreER mice: a genetic tool to target pericytes in angiogenesis.PDGFRβ-P2A-CreER 小鼠:一种用于血管生成中靶向周细胞的遗传工具。
Angiogenesis. 2017 Nov;20(4):655-662. doi: 10.1007/s10456-017-9570-9. Epub 2017 Jul 27.
3
Mammalian Diaphanous 1 Mediates a Pathway for E-cadherin to Stabilize Epithelial Barriers through Junctional Contractility.
细胞连接在动脉粥样硬化中的作用:对炎症、内皮功能障碍和斑块稳定性的影响。
J Physiol Biochem. 2025 Jul 4. doi: 10.1007/s13105-025-01106-6.
4
TRPV2 channels facilitate pulmonary endothelial barrier recovery after ROS-induced permeability.瞬时受体电位香草酸亚型2(TRPV2)通道促进活性氧诱导通透性后肺内皮屏障的恢复。
Redox Biol. 2025 Jun 7;85:103720. doi: 10.1016/j.redox.2025.103720.
5
Deficiency in N-cadherin-Akt3 signaling impairs the blood-brain barrier.N-钙黏蛋白-Akt3信号通路的缺陷会损害血脑屏障。
Cell Rep. 2025 Jun 24;44(6):115831. doi: 10.1016/j.celrep.2025.115831. Epub 2025 Jun 10.
6
Photoacoustic microscopy for studying mechano-transduction response in resistance vessels.用于研究阻力血管机械转导反应的光声显微镜检查
Photoacoustics. 2025 Apr 4;43:100713. doi: 10.1016/j.pacs.2025.100713. eCollection 2025 Jun.
7
Mapping the transcriptional and epigenetic landscape of organotypic endothelial diversity in the developing and adult mouse.绘制发育中和成年小鼠器官型内皮多样性的转录和表观遗传图谱。
Nat Cardiovasc Res. 2025 Apr;4(4):473-495. doi: 10.1038/s44161-025-00618-0. Epub 2025 Mar 17.
8
Patterns of autoantibody expression in multiple sclerosis identified through development of an autoantigen discovery technology.通过自身抗原发现技术的开发确定的多发性硬化症自身抗体表达模式。
J Clin Invest. 2025 Mar 3;135(5):e171948. doi: 10.1172/JCI171948.
9
N-Cadherin based adhesion and Rac1 activity regulate tension polarization in the actin cortex.基于N-钙黏蛋白的黏附作用和Rac1活性调节肌动蛋白皮层中的张力极化。
Sci Rep. 2025 Feb 4;15(1):4296. doi: 10.1038/s41598-025-88537-9.
10
Mural Cells Initiate Endothelial-to-Mesenchymal Transition in Adjacent Endothelial Cells in Extracranial AVMs.壁细胞引发颅外动静脉畸形中相邻内皮细胞的内皮-间充质转化。
Cells. 2024 Dec 21;13(24):2122. doi: 10.3390/cells13242122.
哺乳动物 Diaphanous1 通过连接收缩介导 E-钙黏蛋白稳定上皮屏障的途径。
Cell Rep. 2017 Mar 21;18(12):2854-2867. doi: 10.1016/j.celrep.2017.02.078.
4
Gpr124 is essential for blood-brain barrier integrity in central nervous system disease.Gpr124对中枢神经系统疾病中血脑屏障的完整性至关重要。
Nat Med. 2017 Apr;23(4):450-460. doi: 10.1038/nm.4309. Epub 2017 Mar 13.
5
Protein Interactions at Endothelial Junctions and Signaling Mechanisms Regulating Endothelial Permeability.内皮细胞连接处的蛋白质相互作用及调节内皮通透性的信号传导机制
Circ Res. 2017 Jan 6;120(1):179-206. doi: 10.1161/CIRCRESAHA.116.306534.
6
HIPPIE v2.0: enhancing meaningfulness and reliability of protein-protein interaction networks.HIPPIE v2.0:增强蛋白质-蛋白质相互作用网络的意义和可靠性。
Nucleic Acids Res. 2017 Jan 4;45(D1):D408-D414. doi: 10.1093/nar/gkw985. Epub 2016 Oct 24.
7
N-cadherin adhesive interactions modulate matrix mechanosensing and fate commitment of mesenchymal stem cells.N-钙黏蛋白黏附相互作用调节间充质干细胞的基质机械感知和命运决定。
Nat Mater. 2016 Dec;15(12):1297-1306. doi: 10.1038/nmat4725. Epub 2016 Aug 15.
8
Tension on JAM-A activates RhoA via GEF-H1 and p115 RhoGEF.JAM-A上的张力通过GEF-H1和p115 RhoGEF激活RhoA。
Mol Biol Cell. 2016 May 1;27(9):1420-30. doi: 10.1091/mbc.E15-12-0833. Epub 2016 Mar 16.
9
Endothelial fluid shear stress sensing in vascular health and disease.血管健康与疾病中的内皮流体剪切应力感知
J Clin Invest. 2016 Mar 1;126(3):821-8. doi: 10.1172/JCI83083.
10
LPS causes pericyte loss and microvascular dysfunction via disruption of Sirt3/angiopoietins/Tie-2 and HIF-2α/Notch3 pathways.脂多糖通过破坏Sirt3/血管生成素/Tie-2和HIF-2α/Notch3信号通路导致周细胞丢失和微血管功能障碍。
Sci Rep. 2016 Feb 12;6:20931. doi: 10.1038/srep20931.