• 文献检索
  • 文档翻译
  • 深度研究
  • 学术资讯
  • Suppr Zotero 插件Zotero 插件
  • 邀请有礼
  • 套餐&价格
  • 历史记录
应用&插件
Suppr Zotero 插件Zotero 插件浏览器插件Mac 客户端Windows 客户端微信小程序
定价
高级版会员购买积分包购买API积分包
服务
文献检索文档翻译深度研究API 文档MCP 服务
关于我们
关于 Suppr公司介绍联系我们用户协议隐私条款
关注我们

Suppr 超能文献

核心技术专利:CN118964589B侵权必究
粤ICP备2023148730 号-1Suppr @ 2026

文献检索

告别复杂PubMed语法,用中文像聊天一样搜索,搜遍4000万医学文献。AI智能推荐,让科研检索更轻松。

立即免费搜索

文件翻译

保留排版,准确专业,支持PDF/Word/PPT等文件格式,支持 12+语言互译。

免费翻译文档

深度研究

AI帮你快速写综述,25分钟生成高质量综述,智能提取关键信息,辅助科研写作。

立即免费体验

鉴定 NS5 甲基转移酶和 RNA 聚合酶之间的一个小界面,该界面对于寨卡病毒复制是必需的。

Identification of a Small Interface between the Methyltransferase and RNA Polymerase of NS5 that is Essential for Zika Virus Replication.

机构信息

Fels Institute for Cancer Research, Department of Medical Genetics and Molecular Biochemistry, Temple University Lewis Katz School of Medicine, Philadelphia, Pennsylvania, USA.

Laboratory of Virology and Infectious Disease, Center for the Study of Hepatitis C, The Rockefeller University, New York, NY, USA.

出版信息

Sci Rep. 2018 Nov 26;8(1):17384. doi: 10.1038/s41598-018-35511-3.

DOI:10.1038/s41598-018-35511-3
PMID:30478404
原文链接:https://pmc.ncbi.nlm.nih.gov/articles/PMC6255901/
Abstract

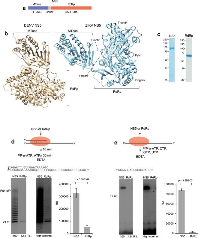
The spread of Zika virus (ZIKV) has caused an international health emergency due to its ability to cause microcephaly in infants. Yet, our knowledge of how ZIKV replicates at the molecular level is limited. For example, how the non-structural protein 5 (NS5) performs replication, and in particular whether the N-terminal methytransferase (MTase) domain is essential for the function of the C-terminal RNA-dependent RNA polymerase (RdRp) remains unclear. In contrast to previous reports, we find that MTase is absolutely essential for all activities of RdRp in vitro. For instance, the MTase domain confers stability onto the RdRp elongation complex (EC) and and is required for de novo RNA synthesis and nucleotide incorporation by RdRp. Finally, structure function analyses identify key conserved residues at the MTase-RdRp interface that specifically activate RdRp elongation and are essential for ZIKV replication in Huh-7.5 cells. These data demonstrate the requirement for the MTase-RdRp interface in ZIKV replication and identify a specific site within this region as a potential site for therapeutic development.

摘要

寨卡病毒(ZIKV)的传播因其导致婴儿小头畸形的能力而引发国际卫生紧急事件。然而,我们对 ZIKV 在分子水平上复制的了解是有限的。例如,非结构蛋白 5(NS5)如何进行复制,特别是 N 端甲基转移酶(MTase)结构域是否对 C 端 RNA 依赖性 RNA 聚合酶(RdRp)的功能至关重要,目前仍不清楚。与之前的报告相反,我们发现 MTase 对于 RdRp 的所有体外活性都是绝对必需的。例如,MTase 结构域赋予 RdRp 延伸复合物(EC)稳定性,并需要 RdRp 进行从头 RNA 合成和核苷酸掺入。最后,结构功能分析确定了 MTase-RdRp 界面上的关键保守残基,这些残基特异性地激活 RdRp 延伸,并对 Huh-7.5 细胞中的 ZIKV 复制至关重要。这些数据表明 MTase-RdRp 界面在 ZIKV 复制中的必要性,并确定了该区域内的一个特定位点作为治疗开发的潜在位点。

https://cdn.ncbi.nlm.nih.gov/pmc/blobs/7621/6255901/adef019fa5cd/41598_2018_35511_Fig5_HTML.jpg
https://cdn.ncbi.nlm.nih.gov/pmc/blobs/7621/6255901/6b0476c7dc83/41598_2018_35511_Fig1_HTML.jpg
https://cdn.ncbi.nlm.nih.gov/pmc/blobs/7621/6255901/ab1ee08fb6cb/41598_2018_35511_Fig2_HTML.jpg
https://cdn.ncbi.nlm.nih.gov/pmc/blobs/7621/6255901/2008bf47e870/41598_2018_35511_Fig3_HTML.jpg
https://cdn.ncbi.nlm.nih.gov/pmc/blobs/7621/6255901/899a0e622921/41598_2018_35511_Fig4_HTML.jpg
https://cdn.ncbi.nlm.nih.gov/pmc/blobs/7621/6255901/adef019fa5cd/41598_2018_35511_Fig5_HTML.jpg
https://cdn.ncbi.nlm.nih.gov/pmc/blobs/7621/6255901/6b0476c7dc83/41598_2018_35511_Fig1_HTML.jpg
https://cdn.ncbi.nlm.nih.gov/pmc/blobs/7621/6255901/ab1ee08fb6cb/41598_2018_35511_Fig2_HTML.jpg
https://cdn.ncbi.nlm.nih.gov/pmc/blobs/7621/6255901/2008bf47e870/41598_2018_35511_Fig3_HTML.jpg
https://cdn.ncbi.nlm.nih.gov/pmc/blobs/7621/6255901/899a0e622921/41598_2018_35511_Fig4_HTML.jpg
https://cdn.ncbi.nlm.nih.gov/pmc/blobs/7621/6255901/adef019fa5cd/41598_2018_35511_Fig5_HTML.jpg

相似文献

1
Identification of a Small Interface between the Methyltransferase and RNA Polymerase of NS5 that is Essential for Zika Virus Replication.鉴定 NS5 甲基转移酶和 RNA 聚合酶之间的一个小界面,该界面对于寨卡病毒复制是必需的。
Sci Rep. 2018 Nov 26;8(1):17384. doi: 10.1038/s41598-018-35511-3.
2
NS5 from Dengue Virus Serotype 2 Can Adopt a Conformation Analogous to That of Its Zika Virus and Japanese Encephalitis Virus Homologues.登革热病毒 2 型 NS5 可采用与寨卡病毒和日本脑炎病毒同源物类似的构象。
J Virol. 2019 Dec 12;94(1). doi: 10.1128/JVI.01294-19.
3
The structure of Zika virus NS5 reveals a conserved domain conformation.寨卡病毒 NS5 结构揭示了一个保守的结构域构象。
Nat Commun. 2017 Mar 27;8:14763. doi: 10.1038/ncomms14763.
4
Perturbation in the conserved methyltransferase-polymerase interface of flavivirus NS5 differentially affects polymerase initiation and elongation.黄病毒 NS5 保守的甲基转移酶-聚合酶界面的扰动会对聚合酶起始和延伸产生不同的影响。
J Virol. 2015 Jan;89(1):249-61. doi: 10.1128/JVI.02085-14. Epub 2014 Oct 15.
5
Non-nucleoside Inhibitors of Zika Virus RNA-Dependent RNA Polymerase.非核苷类 Zika 病毒 RNA 依赖性 RNA 聚合酶抑制剂。
J Virol. 2020 Oct 14;94(21). doi: 10.1128/JVI.00794-20.
6
Zika Virus Methyltransferase: Structure and Functions for Drug Design Perspectives.寨卡病毒甲基转移酶:药物设计视角下的结构与功能
J Virol. 2017 Feb 14;91(5). doi: 10.1128/JVI.02202-16. Print 2017 Mar 1.
7
The crystal structure of Zika virus NS5 reveals conserved drug targets.寨卡病毒NS5的晶体结构揭示了保守的药物靶点。
EMBO J. 2017 Apr 3;36(7):919-933. doi: 10.15252/embj.201696241. Epub 2017 Mar 2.
8
Monoclonal antibodies to the West Nile virus NS5 protein map to linear and conformational epitopes in the methyltransferase and polymerase domains.针对西尼罗河病毒NS5蛋白的单克隆抗体定位于甲基转移酶和聚合酶结构域中的线性表位和构象表位。
J Gen Virol. 2009 Dec;90(Pt 12):2912-2922. doi: 10.1099/vir.0.013805-0. Epub 2009 Aug 26.
9
Analysis of Ribonucleotide 5'-Triphosphate Analogs as Potential Inhibitors of Zika Virus RNA-Dependent RNA Polymerase by Using Nonradioactive Polymerase Assays.通过非放射性聚合酶测定法分析核糖核苷酸5'-三磷酸类似物作为寨卡病毒RNA依赖性RNA聚合酶的潜在抑制剂
Antimicrob Agents Chemother. 2017 Feb 23;61(3). doi: 10.1128/AAC.01967-16. Print 2017 Mar.
10
RNA-Dependent RNA Polymerase Interacts with Genome UTRs and Viral Proteins to Facilitate RNA Replication.RNA 依赖性 RNA 聚合酶与基因组 UTR 和病毒蛋白相互作用,以促进 RNA 复制。
Viruses. 2019 Oct 10;11(10):929. doi: 10.3390/v11100929.

引用本文的文献

1
A human iPSC-array-based GWAS identifies a virus susceptibility locus in the NDUFA4 gene and functional variants.基于人诱导多能干细胞的全基因组关联研究鉴定了 NDUFA4 基因中的病毒易感性位点和功能变异。
Cell Stem Cell. 2022 Oct 6;29(10):1475-1490.e6. doi: 10.1016/j.stem.2022.09.008.
2
Influence of Zika virus 3'-end sequence and nonstructural protein evolution on the viral replication competence and virulence.寨卡病毒 3'-末端序列和非结构蛋白进化对病毒复制能力和毒力的影响。
Emerg Microbes Infect. 2022 Dec;11(1):2447-2465. doi: 10.1080/22221751.2022.2128433.
3
Molecular Insights into the Flavivirus Replication Complex.

本文引用的文献

1
The structural model of Zika virus RNA-dependent RNA polymerase in complex with RNA for rational design of novel nucleotide inhibitors.寨卡病毒 RNA 依赖性 RNA 聚合酶与 RNA 复合物的结构模型,用于新型核苷酸抑制剂的合理设计。
Sci Rep. 2018 Jul 24;8(1):11132. doi: 10.1038/s41598-018-29459-7.
2
Molecular docking revealed the binding of nucleotide/side inhibitors to Zika viral polymerase solved structures.分子对接揭示了核苷酸/侧抑制剂与寨卡病毒聚合酶解决结构的结合。
SAR QSAR Environ Res. 2018 May;29(5):409-418. doi: 10.1080/1062936X.2018.1454981.
3
The structure of the binary methyltransferase-SAH complex from Zika virus reveals a novel conformation for the mechanism of mRNA capping.
病毒复制复合物的分子洞察
Viruses. 2021 May 21;13(6):956. doi: 10.3390/v13060956.
4
Importance of Zika Virus NS5 Protein for Viral Replication.寨卡病毒NS5蛋白对病毒复制的重要性。
Pathogens. 2019 Sep 30;8(4):169. doi: 10.3390/pathogens8040169.
寨卡病毒二元甲基转移酶-S-腺苷高半胱氨酸复合物的结构揭示了mRNA加帽机制的一种新构象。
Oncotarget. 2017 Dec 14;9(3):3160-3171. doi: 10.18632/oncotarget.23223. eCollection 2018 Jan 9.
4
Ribavirin inhibits Zika virus (ZIKV) replication in vitro and suppresses viremia in ZIKV-infected STAT1-deficient mice.利巴韦林可抑制 Zika 病毒(ZIKV)在体外的复制,并抑制 STAT1 缺陷型 ZIKV 感染小鼠的病毒血症。
Antiviral Res. 2017 Oct;146:1-11. doi: 10.1016/j.antiviral.2017.08.007. Epub 2017 Aug 14.
5
The ProTide Prodrug Technology: From the Concept to the Clinic.前药 ProTide 技术:从概念到临床。
J Med Chem. 2018 Mar 22;61(6):2211-2226. doi: 10.1021/acs.jmedchem.7b00734. Epub 2017 Aug 24.
6
De novo RNA synthesis catalyzed by the Zika Virus RNA polymerase domain.由寨卡病毒 RNA 聚合酶结构域催化的从头 RNA 合成。
Sci Rep. 2017 Jun 2;7(1):2697. doi: 10.1038/s41598-017-03038-8.
7
Development of a S-adenosylmethionine analog that intrudes the RNA-cap binding site of Zika methyltransferase.开发一种腺苷甲硫氨酸类似物,该类似物能侵入寨卡甲基转移酶的 RNA 帽结合位点。
Sci Rep. 2017 May 9;7(1):1632. doi: 10.1038/s41598-017-01756-7.
8
Structural basis of Zika virus methyltransferase inhibition by sinefungin.杀稻瘟菌素对寨卡病毒甲基转移酶的抑制作用的结构基础
Arch Virol. 2017 Jul;162(7):2091-2096. doi: 10.1007/s00705-017-3345-x. Epub 2017 Mar 29.
9
Structure and function of the Zika virus full-length NS5 protein.寨卡病毒全长 NS5 蛋白的结构与功能。
Nat Commun. 2017 Mar 27;8:14762. doi: 10.1038/ncomms14762.
10
The structure of Zika virus NS5 reveals a conserved domain conformation.寨卡病毒 NS5 结构揭示了一个保守的结构域构象。
Nat Commun. 2017 Mar 27;8:14763. doi: 10.1038/ncomms14763.