Department of Physiology and Biophysics, Case Western Reserve University School of Medicine, Cleveland, Ohio, United States of America.
Center for Proteomics and Bioinformatics and Department of Epidemiology and Biostatistics, Case Western Reserve University School of Medicine, Cleveland, Ohio, United States of America.
PLoS One. 2018 Nov 27;13(11):e0207948. doi: 10.1371/journal.pone.0207948. eCollection 2018.
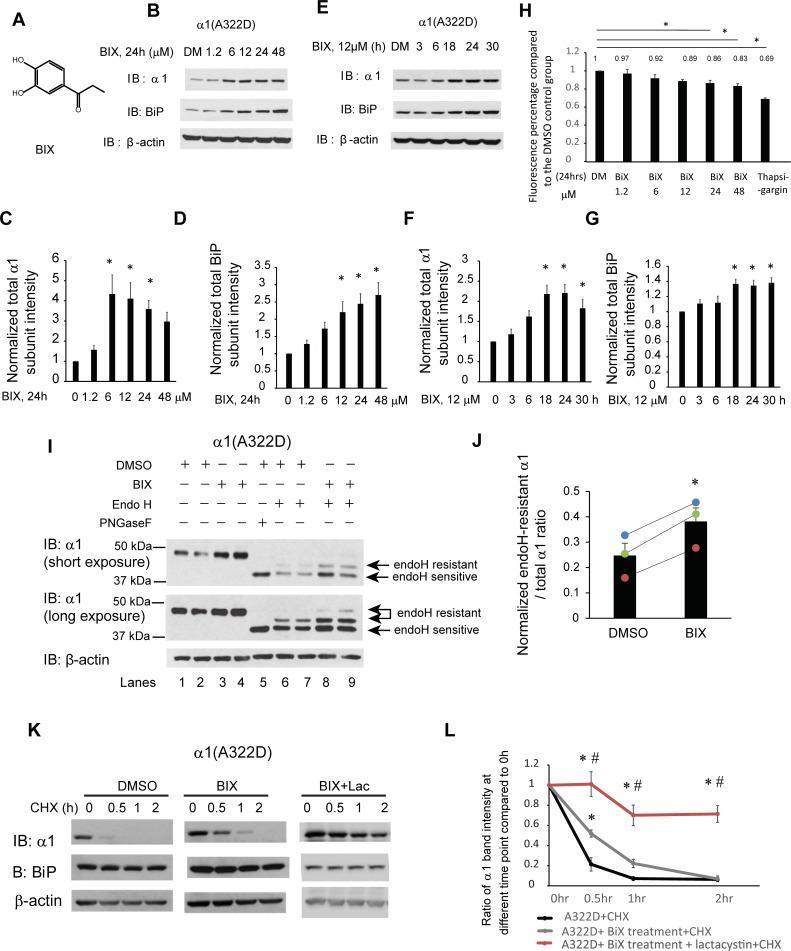
Biogenesis of membrane proteins is controlled by the protein homeostasis (proteostasis) network. We have been focusing on protein quality control of γ-aminobutyric acid type A (GABAA) receptors, the major inhibitory neurotransmitter-gated ion channels in mammalian central nervous system. Proteostasis deficiency in GABAA receptors causes loss of their surface expression and thus function on the plasma membrane, leading to epilepsy and other neurological diseases. One well-characterized example is the A322D mutation in the α1 subunit that causes its extensive misfolding and expedited degradation in the endoplasmic reticulum (ER), resulting in autosomal dominant juvenile myoclonic epilepsy. We aimed to correct misfolding of the α1(A322D) subunits in the ER as an approach to restore their functional surface expression. Here, we showed that application of BIX, a specific, potent ER resident HSP70 family protein BiP activator, significantly increases the surface expression of the mutant receptors in human HEK293T cells and neuronal SH-SY5Y cells. BIX attenuates the degradation of α1(A322D) and enhances their forward trafficking and function. Furthermore, because BiP is one major target of the two unfolded protein response (UPR) pathways: ATF6 and IRE1, we continued to demonstrate that modest activations of the ATF6 pathway and IRE1 pathway genetically enhance the plasma membrane trafficking of the α1(A322D) protein in HEK293T cells. Our results underlie the potential of regulating the ER proteostasis network to correct loss-of-function protein conformational diseases.
膜蛋白的生物发生受蛋白质稳态(蛋白质组)网络控制。我们一直专注于γ-氨基丁酸 A 型(GABAA)受体的蛋白质质量控制,GABAA 受体是哺乳动物中枢神经系统中主要的抑制性神经递质门控离子通道。GABAA 受体的蛋白质稳态不足会导致其表面表达丧失,从而导致其在质膜上的功能丧失,导致癫痫和其他神经疾病。一个特征明确的例子是α1 亚基中的 A322D 突变,导致其在内质网(ER)中广泛错误折叠和加速降解,从而导致常染色体显性遗传青少年肌阵挛性癫痫。我们旨在纠正 ER 中α1(A322D)亚基的错误折叠,作为恢复其功能性表面表达的一种方法。在这里,我们表明,应用 BIX,一种特定的、有效的内质网驻留 HSP70 家族蛋白 BiP 激活剂,可显著增加人 HEK293T 细胞和神经元 SH-SY5Y 细胞中突变受体的表面表达。BIX 可减弱α1(A322D)的降解,并增强其正向转运和功能。此外,由于 BiP 是两条未折叠蛋白反应 (UPR)途径的主要靶标之一:ATF6 和 IRE1,我们继续证明,ATF6 途径和 IRE1 途径的适度激活可遗传地增强 HEK293T 细胞中α1(A322D)蛋白的质膜转运。我们的研究结果为调节内质网蛋白质稳态以纠正功能丧失蛋白构象疾病的潜力提供了依据。