• 文献检索
  • 文档翻译
  • 深度研究
  • 学术资讯
  • Suppr Zotero 插件Zotero 插件
  • 邀请有礼
  • 套餐&价格
  • 历史记录
应用&插件
Suppr Zotero 插件Zotero 插件浏览器插件Mac 客户端Windows 客户端微信小程序
定价
高级版会员购买积分包购买API积分包
服务
文献检索文档翻译深度研究API 文档MCP 服务
关于我们
关于 Suppr公司介绍联系我们用户协议隐私条款
关注我们

Suppr 超能文献

核心技术专利:CN118964589B侵权必究
粤ICP备2023148730 号-1Suppr @ 2026

文献检索

告别复杂PubMed语法,用中文像聊天一样搜索,搜遍4000万医学文献。AI智能推荐,让科研检索更轻松。

立即免费搜索

文件翻译

保留排版,准确专业,支持PDF/Word/PPT等文件格式,支持 12+语言互译。

免费翻译文档

深度研究

AI帮你快速写综述,25分钟生成高质量综述,智能提取关键信息,辅助科研写作。

立即免费体验

心脏特异性 PRMT1 缺失通过调节 CaMKII 导致心力衰竭。

Cardiac specific PRMT1 ablation causes heart failure through CaMKII dysregulation.

机构信息

Department of Molecular Cell Biology, Sungkyunkwan University School of Medicine, Suwon 16419, Korea.

Single Cell Network Research Center, Sungkyunkwan University School of Medicine, Suwon 16419, Korea.

出版信息

Nat Commun. 2018 Nov 30;9(1):5107. doi: 10.1038/s41467-018-07606-y.

DOI:10.1038/s41467-018-07606-y
PMID:30504773
原文链接:https://pmc.ncbi.nlm.nih.gov/articles/PMC6269446/
Abstract

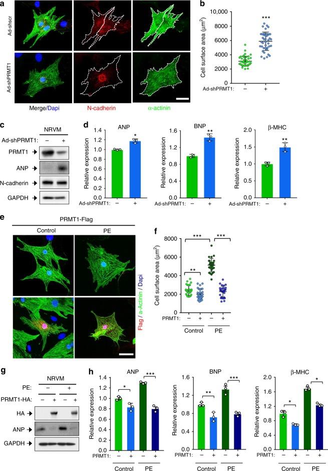
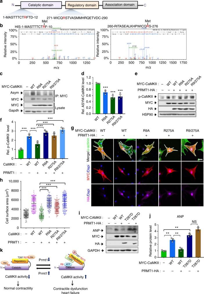
Dysregulation of Ca/calmodulin-dependent protein kinase (CaMK)II is closely linked with myocardial hypertrophy and heart failure. However, the mechanisms that regulate CaMKII activity are incompletely understood. Here we show that protein arginine methyltransferase 1 (PRMT1) is essential for preventing cardiac CaMKII hyperactivation. Mice null for cardiac PRMT1 exhibit a rapid progression to dilated cardiomyopathy and heart failure within 2 months, accompanied by cardiomyocyte hypertrophy and fibrosis. Consistently, PRMT1 is downregulated in heart failure patients. PRMT1 depletion in isolated cardiomyocytes evokes hypertrophic responses with elevated remodeling gene expression, while PRMT1 overexpression protects against pathological responses to neurohormones. The level of active CaMKII is significantly elevated in PRMT1-deficient hearts or cardiomyocytes. PRMT1 interacts with and methylates CaMKII at arginine residues 9 and 275, leading to its inhibition. Accordingly, pharmacological inhibition of CaMKII restores contractile function in PRMT1-deficient mice. Thus, our data suggest that PRMT1 is a critical regulator of CaMKII to maintain cardiac function.

摘要

钙/钙调蛋白依赖性蛋白激酶(CaMK)II 的失调与心肌肥厚和心力衰竭密切相关。然而,调节 CaMKII 活性的机制尚不完全清楚。在这里,我们表明蛋白精氨酸甲基转移酶 1(PRMT1)对于防止心脏 CaMKII 过度激活是必不可少的。心脏 PRMT1 缺失的小鼠在 2 个月内迅速发展为扩张型心肌病和心力衰竭,伴有心肌细胞肥大和纤维化。一致地,心力衰竭患者的 PRMT1 下调。在分离的心肌细胞中耗尽 PRMT1 会引起肥大反应,伴有重塑基因表达升高,而 PRMT1 过表达可防止神经激素的病理性反应。活性 CaMKII 的水平在 PRMT1 缺陷型心脏或心肌细胞中显著升高。PRMT1 与 CaMKII 的精氨酸残基 9 和 275 相互作用并对其进行甲基化,导致其抑制。因此,CaMKII 的药理学抑制可恢复 PRMT1 缺陷型小鼠的收缩功能。因此,我们的数据表明 PRMT1 是调节 CaMKII 以维持心脏功能的关键调节剂。

https://cdn.ncbi.nlm.nih.gov/pmc/blobs/5c3f/6269446/8ea755b78987/41467_2018_7606_Fig7_HTML.jpg
https://cdn.ncbi.nlm.nih.gov/pmc/blobs/5c3f/6269446/144c6faf1c32/41467_2018_7606_Fig1_HTML.jpg
https://cdn.ncbi.nlm.nih.gov/pmc/blobs/5c3f/6269446/b05853a94c97/41467_2018_7606_Fig2_HTML.jpg
https://cdn.ncbi.nlm.nih.gov/pmc/blobs/5c3f/6269446/024ef12d69d2/41467_2018_7606_Fig3_HTML.jpg
https://cdn.ncbi.nlm.nih.gov/pmc/blobs/5c3f/6269446/8563980f530f/41467_2018_7606_Fig4_HTML.jpg
https://cdn.ncbi.nlm.nih.gov/pmc/blobs/5c3f/6269446/47b5fe9fb30c/41467_2018_7606_Fig5_HTML.jpg
https://cdn.ncbi.nlm.nih.gov/pmc/blobs/5c3f/6269446/f583c8620c61/41467_2018_7606_Fig6_HTML.jpg
https://cdn.ncbi.nlm.nih.gov/pmc/blobs/5c3f/6269446/8ea755b78987/41467_2018_7606_Fig7_HTML.jpg
https://cdn.ncbi.nlm.nih.gov/pmc/blobs/5c3f/6269446/144c6faf1c32/41467_2018_7606_Fig1_HTML.jpg
https://cdn.ncbi.nlm.nih.gov/pmc/blobs/5c3f/6269446/b05853a94c97/41467_2018_7606_Fig2_HTML.jpg
https://cdn.ncbi.nlm.nih.gov/pmc/blobs/5c3f/6269446/024ef12d69d2/41467_2018_7606_Fig3_HTML.jpg
https://cdn.ncbi.nlm.nih.gov/pmc/blobs/5c3f/6269446/8563980f530f/41467_2018_7606_Fig4_HTML.jpg
https://cdn.ncbi.nlm.nih.gov/pmc/blobs/5c3f/6269446/47b5fe9fb30c/41467_2018_7606_Fig5_HTML.jpg
https://cdn.ncbi.nlm.nih.gov/pmc/blobs/5c3f/6269446/f583c8620c61/41467_2018_7606_Fig6_HTML.jpg
https://cdn.ncbi.nlm.nih.gov/pmc/blobs/5c3f/6269446/8ea755b78987/41467_2018_7606_Fig7_HTML.jpg

相似文献

1
Cardiac specific PRMT1 ablation causes heart failure through CaMKII dysregulation.心脏特异性 PRMT1 缺失通过调节 CaMKII 导致心力衰竭。
Nat Commun. 2018 Nov 30;9(1):5107. doi: 10.1038/s41467-018-07606-y.
2
Inflammation and NLRP3 Inflammasome Activation Initiated in Response to Pressure Overload by Ca/Calmodulin-Dependent Protein Kinase II δ Signaling in Cardiomyocytes Are Essential for Adverse Cardiac Remodeling.钙/钙调蛋白依赖性蛋白激酶 II δ 信号通路通过心肌细胞对压力超负荷的反应引发的炎症和 NLRP3 炎性小体激活对于心脏不良重构是必需的。
Circulation. 2018 Nov 27;138(22):2530-2544. doi: 10.1161/CIRCULATIONAHA.118.034621.
3
Amelioration of mitochondrial dysfunction in heart failure through S-sulfhydration of Ca/calmodulin-dependent protein kinase II.通过 Ca/钙调蛋白依赖性蛋白激酶 II 的 S-巯基化改善心力衰竭中的线粒体功能障碍。
Redox Biol. 2018 Oct;19:250-262. doi: 10.1016/j.redox.2018.08.008. Epub 2018 Aug 22.
4
Ca2+/calmodulin-dependent protein kinase II and protein kinase A differentially regulate sarcoplasmic reticulum Ca2+ leak in human cardiac pathology.钙/钙调蛋白依赖性蛋白激酶 II 和蛋白激酶 A 对人心脏病理中肌浆网 Ca2+泄漏的调节作用存在差异。
Circulation. 2013 Aug 27;128(9):970-81. doi: 10.1161/CIRCULATIONAHA.113.001746. Epub 2013 Jul 19.
5
CaMKII exacerbates heart failure progression by activating class I HDACs.CaMKII 通过激活 I 类 HDACs 加剧心力衰竭的进展。
J Mol Cell Cardiol. 2020 Dec;149:73-81. doi: 10.1016/j.yjmcc.2020.09.007. Epub 2020 Sep 22.
6
Activation of Na+/H+ exchanger 1 is sufficient to generate Ca2+ signals that induce cardiac hypertrophy and heart failure.钠氢交换体1的激活足以产生诱导心肌肥大和心力衰竭的钙离子信号。
Circ Res. 2008 Oct 10;103(8):891-9. doi: 10.1161/CIRCRESAHA.108.175141. Epub 2008 Sep 5.
7
Genetic deletion of calcium/calmodulin-dependent protein kinase type II delta does not mitigate adverse myocardial remodeling in volume-overloaded hearts.钙/钙调蛋白依赖性蛋白激酶 II 型 δ 的基因缺失不能减轻超负荷心脏的不良心肌重构。
Sci Rep. 2019 Jul 8;9(1):9889. doi: 10.1038/s41598-019-46332-3.
8
The combined inhibition of the CaMKIIδ and calcineurin signaling cascade attenuates IGF-IIR-induced cardiac hypertrophy.联合抑制 CaMKIIδ 和钙调神经磷酸酶信号级联可减轻 IGF-IIR 诱导的心肌肥厚。
J Cell Physiol. 2020 Apr;235(4):3539-3547. doi: 10.1002/jcp.29242. Epub 2019 Oct 4.
9
Mitochondrial reprogramming induced by CaMKIIδ mediates hypertrophy decompensation.由CaMKIIδ诱导的线粒体重编程介导肥大失代偿。
Circ Res. 2015 Feb 27;116(5):e28-39. doi: 10.1161/CIRCRESAHA.116.304682. Epub 2015 Jan 20.
10
Ca2+/calmodulin-dependent kinase II triggers cell membrane injury by inducing complement factor B gene expression in the mouse heart.钙/钙调蛋白依赖性激酶II通过诱导小鼠心脏中的补体因子B基因表达触发细胞膜损伤。
J Clin Invest. 2009 Apr;119(4):986-96. doi: 10.1172/JCI35814. Epub 2009 Mar 9.

引用本文的文献

1
Endothelial PRMT7 prevents dysfunction, promotes revascularization and enhances cardiac recovery post-myocardial infarction.内皮细胞中的蛋白精氨酸甲基转移酶7(PRMT7)可预防功能障碍,促进血管再生,并增强心肌梗死后的心脏恢复。
Exp Mol Med. 2025 Aug 5. doi: 10.1038/s12276-025-01517-x.
2
Protein Arginine Methyltransferase 1-mediated Histone H4R3 Dimethyl Asymmetric enhances Epidermal Growth Factor Receptor signaling to promote Peritoneal Fibrosis.蛋白质精氨酸甲基转移酶1介导的组蛋白H4R3不对称二甲基化增强表皮生长因子受体信号传导以促进腹膜纤维化。
Int J Biol Sci. 2025 Jun 9;21(9):4010-4026. doi: 10.7150/ijbs.114037. eCollection 2025.
3

本文引用的文献

1
Cdon deficiency causes cardiac remodeling through hyperactivation of WNT/β-catenin signaling.Cdon缺陷通过WNT/β-连环蛋白信号通路的过度激活导致心脏重塑。
Proc Natl Acad Sci U S A. 2017 Feb 21;114(8):E1345-E1354. doi: 10.1073/pnas.1615105114. Epub 2017 Feb 2.
2
The interplay between p16 serine phosphorylation and arginine methylation determines its function in modulating cellular apoptosis and senescence.p16 丝氨酸磷酸化和精氨酸甲基化之间的相互作用决定了其调节细胞凋亡和衰老的功能。
Sci Rep. 2017 Jan 25;7:41390. doi: 10.1038/srep41390.
3
Arginine Methylation by PRMT1 Regulates Muscle Stem Cell Fate.
Hederagenin promotes SIRT6 to attenuate epidural scar formation by aggravating PRMT1 deacetylation.
常春藤皂苷元通过加重PRMT1去乙酰化促进SIRT6减轻硬膜外瘢痕形成。
Bone Joint Res. 2025 Jun 13;14(6):516-526. doi: 10.1302/2046-3758.146.BJR-2024-0287.R2.
4
PRMT1 Ablation in Endothelial Cells Causes Endothelial Dysfunction and Aggravates COPD Attributable to Dysregulated NF-κB Signaling.内皮细胞中PRMT1缺失导致内皮功能障碍,并因NF-κB信号失调而加重慢性阻塞性肺疾病。
Adv Sci (Weinh). 2025 May;12(19):e2411514. doi: 10.1002/advs.202411514. Epub 2025 Mar 26.
5
Genetic variation in RYR1 is associated with heart failure progression and mortality in a diverse patient population.RYR1基因变异与不同患者群体的心力衰竭进展及死亡率相关。
Front Cardiovasc Med. 2025 Feb 21;12:1529114. doi: 10.3389/fcvm.2025.1529114. eCollection 2025.
6
PRMT1 alleviates isoprenaline-induced myocardial hypertrophy by methylating SRSF1.蛋白精氨酸甲基转移酶1通过甲基化丝氨酸/精氨酸丰富剪接因子1减轻异丙肾上腺素诱导的心肌肥大。
Acta Biochim Biophys Sin (Shanghai). 2024 Dec 10. doi: 10.3724/abbs.2024175.
7
Protein Arginine Methyltransferases: Emerging Targets in Cardiovascular and Metabolic Disease.蛋白精氨酸甲基转移酶:心血管和代谢疾病的新兴靶点。
Diabetes Metab J. 2024 Jul;48(4):487-502. doi: 10.4093/dmj.2023.0362. Epub 2024 Jul 24.
8
Metabolic changes contribute to maladaptive right ventricular hypertrophy in pulmonary hypertension beyond pressure overload: an integrative imaging and omics investigation.代谢变化导致肺动脉高压中右心室肥厚的适应性不良:综合影像学和组学研究。
Basic Res Cardiol. 2024 Jun;119(3):419-433. doi: 10.1007/s00395-024-01041-5. Epub 2024 Mar 27.
9
Increased GIRK channel activity prevents arrhythmia in mice with heart failure by enhancing ventricular repolarization.增加 GIRK 通道活性通过增强心室复极来预防心力衰竭小鼠的心律失常。
Sci Rep. 2023 Dec 18;13(1):22479. doi: 10.1038/s41598-023-50088-2.
10
miR-455-5p promotes pathological cardiac remodeling via suppression of PRMT1-mediated Notch signaling pathway.miR-455-5p 通过抑制 PRMT1 介导的 Notch 信号通路促进病理性心脏重构。
Cell Mol Life Sci. 2023 Nov 11;80(12):359. doi: 10.1007/s00018-023-04987-2.
PRMT1介导的精氨酸甲基化调控肌肉干细胞命运。
Mol Cell Biol. 2017 Jan 19;37(3). doi: 10.1128/MCB.00457-16. Print 2017 Feb 1.
4
Prmt7 Deficiency Causes Reduced Skeletal Muscle Oxidative Metabolism and Age-Related Obesity.蛋白精氨酸甲基转移酶7缺乏导致骨骼肌氧化代谢降低和年龄相关性肥胖。
Diabetes. 2016 Jul;65(7):1868-82. doi: 10.2337/db15-1500. Epub 2016 Apr 26.
5
A Shh coreceptor Cdo is required for efficient cardiomyogenesis of pluripotent stem cells.一种音猬因子(Shh)共受体Cdo是多能干细胞高效心肌生成所必需的。
J Mol Cell Cardiol. 2016 Apr;93:57-66. doi: 10.1016/j.yjmcc.2016.01.013. Epub 2016 Feb 19.
6
Accelerated cardiac remodeling in desmoplakin transgenic mice in response to endurance exercise is associated with perturbed Wnt/β-catenin signaling.桥粒斑蛋白转基因小鼠在耐力运动后出现的心脏重塑加速与Wnt/β-连环蛋白信号通路紊乱有关。
Am J Physiol Heart Circ Physiol. 2016 Jan 15;310(2):H174-87. doi: 10.1152/ajpheart.00295.2015. Epub 2015 Nov 6.
7
Role of connexin 43 in cardiovascular diseases.间隙连接蛋白 43 在心血管疾病中的作用。
Eur J Pharmacol. 2015 Dec 5;768:71-6. doi: 10.1016/j.ejphar.2015.10.030. Epub 2015 Oct 20.
8
GSK3- and PRMT-1-dependent modifications of desmoplakin control desmoplakin-cytoskeleton dynamics.糖原合酶激酶3和蛋白精氨酸甲基转移酶1依赖的桥粒斑蛋白修饰调控桥粒斑蛋白-细胞骨架动力学。
J Cell Biol. 2015 Mar 2;208(5):597-612. doi: 10.1083/jcb.201406020.
9
Non-histone protein methylation as a regulator of cellular signalling and function.非组蛋白蛋白甲基化作为细胞信号转导和功能的调节剂。
Nat Rev Mol Cell Biol. 2015 Jan;16(1):5-17. doi: 10.1038/nrm3915. Epub 2014 Dec 10.
10
Cdo suppresses canonical Wnt signalling via interaction with Lrp6 thereby promoting neuronal differentiation.Cdo通过与Lrp6相互作用抑制经典Wnt信号传导,从而促进神经元分化。
Nat Commun. 2014 Nov 19;5:5455. doi: 10.1038/ncomms6455.