Suppr超能文献

中脑星形胶质细胞衍生的神经营养因子是软骨细胞内质网稳态的重要因素。

Mesencephalic astrocyte-derived neurotropic factor is an important factor in chondrocyte ER homeostasis.

机构信息

Institute of Genetic Medicine, International Centre for Life, Newcastle University, Newcastle Upon Tyne, NE1 3BZ, UK.

Centre for Blood Research, University of British Columbia, Vancouver, BC, V6T 1Z3, Canada.

出版信息

Cell Stress Chaperones. 2019 Jan;24(1):159-173. doi: 10.1007/s12192-018-0953-7. Epub 2018 Dec 12.

Abstract

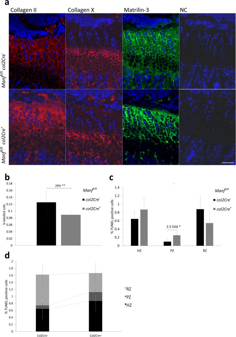
Mesencephalic astrocyte-derived neurotrophic factor (MANF) is an endoplasmic reticulum (ER) resident protein that can be secreted due to an imperfect KDEL motif. MANF plays a cytoprotective role in several soft tissues and is upregulated in conditions resulting from intracellular retention of mutant protein, including two skeletal diseases, metaphyseal chondrodysplasia, Schmid type (MCDS) and multiple epiphyseal dysplasia (MED). The role of MANF in skeletal tissue homeostasis is currently unknown. Interestingly, cartilage-specific deletion of Manf in a mouse model of MED resulted in increased disease severity, suggesting its upregulation may be chondroprotective. Treatment of MED chondrocytes with exogenous MANF led to a decrease in the cellular levels of BiP (GRP78), confirming MANF's potential to modulate ER stress responses. However, it did not alleviate the intracellular retention of mutant matrilin-3, suggesting that it is the intracellular MANF that is of importance in the pathobiology of skeletal dysplasias. The Col2Cre-driven deletion of Manf from mouse cartilage resulted in a chondrodysplasia-like phenotype. Interestingly, ablation of MANF in cartilage did not have extracellular consequences but led to an upregulation of several ER-resident chaperones including BiP. This apparent induction of ER stress in turn led to dysregulated chondrocyte apoptosis and decreased proliferation, resulting in reduced long bone growth. We have previously shown that ER stress is an underlying disease mechanism for several skeletal dysplasias. The cartilage-specific deletion of Manf described in this study phenocopies our previously published chondrodysplasia models, further confirming that ER stress itself is sufficient to disrupt skeletal growth and thus represents a potential therapeutic target.

摘要

中脑星形胶质细胞衍生的神经营养因子(MANF)是一种内质网(ER)驻留蛋白,由于存在不完美的 KDEL 基序,它可以被分泌。MANF 在几种软组织中发挥细胞保护作用,并在导致突变蛋白细胞内滞留的情况下上调,包括两种骨骼疾病,骨干软骨发育不良,Schmid 型(MCDS)和多发性骨骺发育不良(MED)。MANF 在骨骼组织稳态中的作用目前尚不清楚。有趣的是,在 MED 小鼠模型中,软骨特异性缺失 Manf 会导致疾病严重程度增加,表明其上调可能具有软骨保护作用。用外源性 MANF 处理 MED 软骨细胞会导致 BiP(GRP78)的细胞水平降低,证实了 MANF 调节内质网应激反应的潜力。然而,它并没有减轻突变型 matrilin-3 的细胞内滞留,这表明在骨骼发育不良的病理生物学中,重要的是细胞内的 MANF。Col2Cre 驱动的 Manf 从小鼠软骨中的缺失导致了软骨发育不良样表型。有趣的是,软骨中 MANF 的缺失没有导致细胞外后果,但导致了几种内质网驻留伴侣蛋白的上调,包括 BiP。这种内质网应激的明显诱导反过来又导致了软骨细胞凋亡的失调和增殖减少,从而导致长骨生长减少。我们之前已经表明,内质网应激是几种骨骼发育不良的潜在疾病机制。本研究中描述的软骨特异性 Manf 缺失与我们之前发表的软骨发育不良模型相似,进一步证实内质网应激本身足以破坏骨骼生长,因此代表了一个潜在的治疗靶点。

https://cdn.ncbi.nlm.nih.gov/pmc/blobs/be28/6363614/18c68c55be2c/12192_2018_953_Fig1_HTML.jpg

文献AI研究员

20分钟写一篇综述,助力文献阅读效率提升50倍。

立即体验

用中文搜PubMed

大模型驱动的PubMed中文搜索引擎

马上搜索

文档翻译

学术文献翻译模型,支持多种主流文档格式。

立即体验