Suppr超能文献

CX3CL1-Fc 治疗可预防 Ldlr KO 小鼠的动脉粥样硬化。

CX3CL1-Fc treatment prevents atherosclerosis in Ldlr KO mice.

机构信息

Division of Endocrinology & Metabolism, Department of Medicine, University of California, San Diego, La Jolla, CA, USA.

Division of Inflammation Biology, La Jolla Institute for Allergy and Immunology, La Jolla, CA, USA.

出版信息

Mol Metab. 2019 Feb;20:89-101. doi: 10.1016/j.molmet.2018.11.011. Epub 2018 Dec 2.

Abstract

OBJECTIVE

Atherosclerosis is a major cause of cardiovascular disease. Monocyte-endothelial cell interactions are partly mediated by expression of monocyte CX3CR1 and endothelial cell fractalkine (CX3CL1). Interrupting the interaction between this ligand-receptor pair should reduce monocyte binding to the endothelial wall and reduce atherosclerosis. We sought to reduce atherosclerosis by preventing monocyte-endothelial cell interactions through use of a long-acting CX3CR1 agonist.

METHODS

In this study, the chemokine domain of CX3CL1 was fused to the mouse Fc region to generate a long-acting soluble form of CX3CL1 suitable for chronic studies. CX3CL1-Fc or saline was injected twice a week (30 mg/kg) for 4 months into Ldlr knockout (KO) mice on an atherogenic western diet.

RESULTS

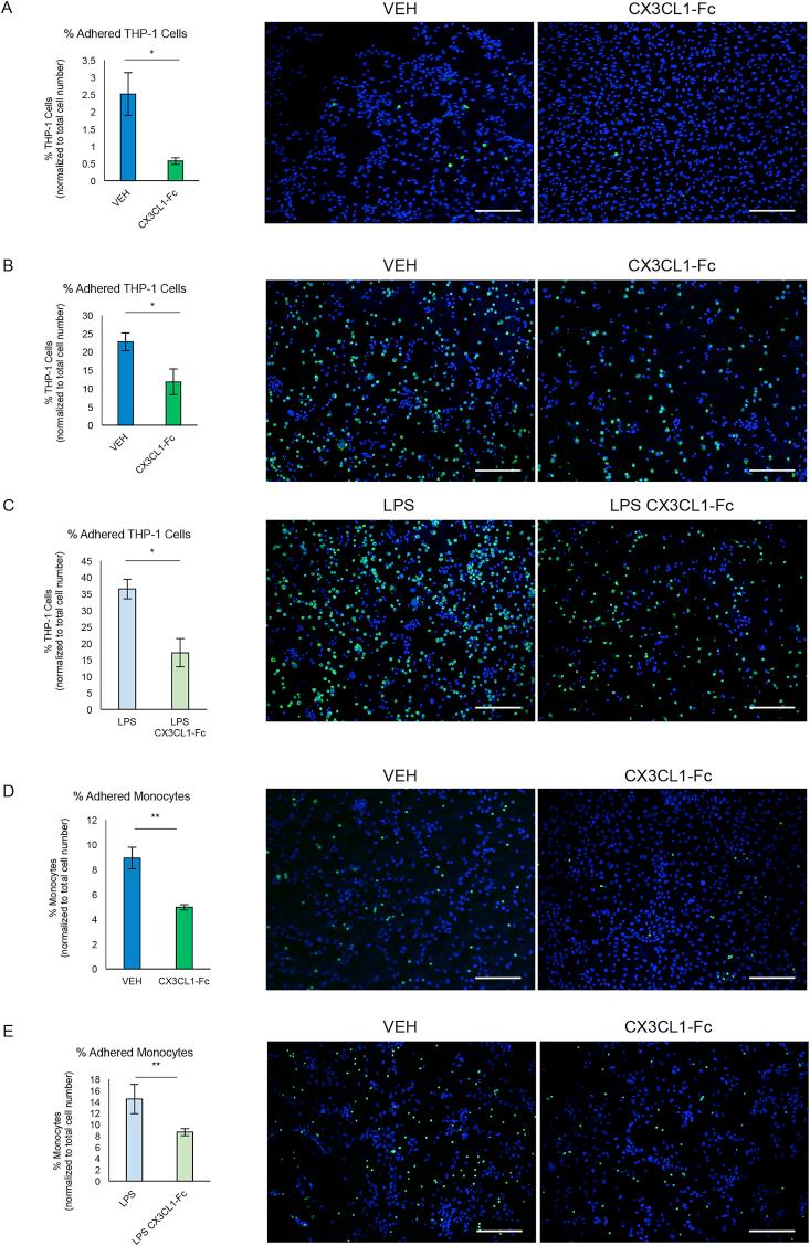
CX3CL1-Fc-treated Ldlr KO mice showed decreased en face aortic lesion surface area and reduced aortic root lesion size with decreased necrotic core area. Flow cytometry analyses of CX3CL1-Fc-treated aortic wall cell digests revealed a decrease in M1-like polarized macrophages and T cells. Moreover, CX3CL1-Fc administration reduced diet-induced atherosclerosis after switching from an atherogenic to a normal chow diet. In vitro monocyte adhesion studies revealed that CX3CL1-Fc treatment caused fewer monocytes to adhere to a human umbilical vein endothelial cell monolayer. Furthermore, a dorsal window chamber model demonstrated that CX3CL1-Fc treatment decreased in vivo leukocyte adhesion and rolling in live capillaries after short-term ischemia-reperfusion.

CONCLUSION

These results indicate that CX3CL1-Fc can inhibit monocyte/endothelial cell adhesion as well as reduce atherosclerosis.

摘要

目的

动脉粥样硬化是心血管疾病的主要病因。单核细胞-内皮细胞相互作用部分由单核细胞 CX3CR1 和内皮细胞 fractalkine(CX3CL1)的表达介导。中断配体-受体对的相互作用应减少单核细胞与内皮壁的结合并减少动脉粥样硬化。我们试图通过使用长效 CX3CR1 激动剂来防止单核细胞-内皮细胞相互作用来减少动脉粥样硬化。

方法

在这项研究中,将 CX3CL1 的趋化因子结构域融合到小鼠 Fc 区,生成一种适合慢性研究的长效可溶性 CX3CL1 形式。将 CX3CL1-Fc 或生理盐水每周两次(30mg/kg)注射到载脂蛋白 E 基因敲除(KO)小鼠的饮食中,共 4 个月。

结果

CX3CL1-Fc 处理的载脂蛋白 E 基因敲除(KO)小鼠的主动脉面病变面积减少,主动脉根部病变缩小,坏死核心面积减少。CX3CL1-Fc 处理的主动脉壁细胞消化物的流式细胞术分析显示,M1 样极化巨噬细胞和 T 细胞减少。此外,CX3CL1-Fc 给药可减少从致动脉粥样硬化饮食转换为正常饮食后诱导的动脉粥样硬化。体外单核细胞黏附研究显示,CX3CL1-Fc 处理可减少单核细胞黏附到人脐静脉内皮细胞单层。此外,背窗室模型表明,CX3CL1-Fc 处理可减少短期缺血再灌注后活毛细血管中白细胞的黏附和滚动。

结论

这些结果表明,CX3CL1-Fc 可抑制单核细胞/内皮细胞黏附并减少动脉粥样硬化。

https://cdn.ncbi.nlm.nih.gov/pmc/blobs/6fe9/6358552/f188674a7708/gr1.jpg

文献检索

告别复杂PubMed语法,用中文像聊天一样搜索,搜遍4000万医学文献。AI智能推荐,让科研检索更轻松。

立即免费搜索

文件翻译

保留排版,准确专业,支持PDF/Word/PPT等文件格式,支持 12+语言互译。

免费翻译文档

深度研究

AI帮你快速写综述,25分钟生成高质量综述,智能提取关键信息,辅助科研写作。

立即免费体验