Suppr超能文献

小胶质细胞 TLR4 依赖性自噬诱导缺血性白质损伤 STAT1/6 通路。

Microglial TLR4-dependent autophagy induces ischemic white matter damage STAT1/6 pathway.

机构信息

Department of Neurology, Tongji Hospital, Tongji Medical College, Huazhong University of Science and Technology, Wuhan 430030, China.

Department of Neurology, Mayo Clinic, Rochester, MN 55905.

出版信息

Theranostics. 2018 Oct 29;8(19):5434-5451. doi: 10.7150/thno.27882. eCollection 2018.

Abstract

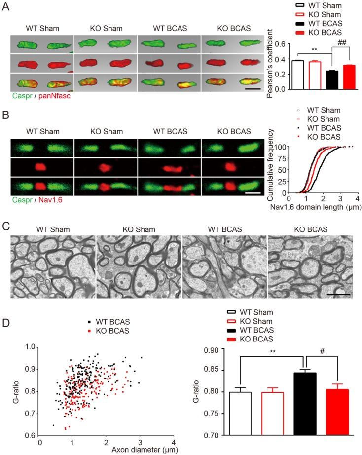
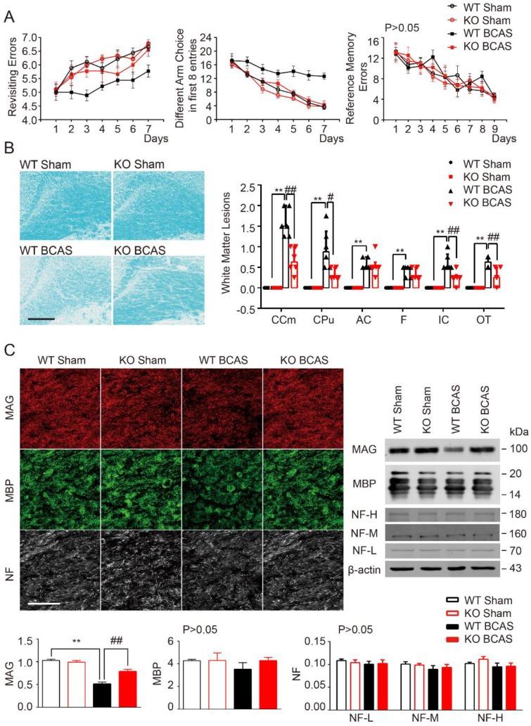
Ischemic white matter damage frequently results in myelin loss, accompanied with microglial activation. We previously found that directing microglia towards an anti-inflammatory phenotype provided a beneficial microenvironment and helped maintain white matter integrity during chronic cerebral hypoperfusion. However, the molecular mechanisms underlying microglial polarization remain elusive. Hypoperfusion induced white matter damage mice model and lipopolysaccharide (LPS) induced primary cultured microglia were established. Autophagy activation in microglia was detected both and by immunofluorescence, Western blot and electron microscopy. Autophagy inhibitors/agonist were administrated to investigate the role of autophagic process in modulating microglial phenotypes. Quantitative real time-polymerase chain reaction and Western blot were carried out to investigate the possible pathway. We identified rapid accumulation of autophagosomes in primary cultured microglia exposed to LPS and within activated microglia during white matter ischemic damage. Autophagy inhibitors switched microglial function from pro-inflammatory to anti-inflammatory phenotype. Furthermore, we found TLR4, one of the major receptors binding LPS, was most highly expressed on microglia in corpus callosum during white matter ischemic damage, and TLR4 deficiency could mimic the phenomenon in microglial functional transformation, and exhibit a protective activity in chronic cerebral hypoperfusion. Whereas, the anti-inflammatory phenotype of microglia in TLR4 deficiency group was largely abolished by the activation of autophagic process. Finally, our transcriptional analysis confirmed that the up-regulation of STAT1 and down-regulation of STAT6 in microglia exposure to LPS could be reversed by autophagy inhibition. These results indicated that TLR4-dependent autophagy regulates microglial polarization and induces ischemic white matter damage STAT1/6 pathway.

摘要

缺血性白质损伤常导致髓鞘丢失,并伴有小胶质细胞激活。我们之前发现,将小胶质细胞向抗炎表型方向极化可提供有益的微环境,并有助于在慢性脑低灌注期间维持白质完整性。然而,小胶质细胞极化的分子机制仍不清楚。本研究建立了低灌注诱导的白质损伤小鼠模型和脂多糖(LPS)诱导的原代培养小胶质细胞模型。通过免疫荧光、Western blot 和电子显微镜检测小胶质细胞中的自噬激活。用自噬抑制剂/激动剂处理以研究自噬过程在调节小胶质细胞表型中的作用。进行定量实时聚合酶链反应和 Western blot 以研究可能的途径。我们发现,在 LPS 处理的原代培养小胶质细胞中和白质缺血性损伤过程中活化的小胶质细胞中,自噬体迅速积累。自噬抑制剂将小胶质细胞的功能从促炎表型转变为抗炎表型。此外,我们发现,TLR4 是与 LPS 结合的主要受体之一,在白质缺血性损伤期间在胼胝体中的小胶质细胞上表达最高,TLR4 缺失可模拟小胶质细胞功能转化的现象,并在慢性脑低灌注中表现出保护作用。然而,在 TLR4 缺失组中,小胶质细胞的抗炎表型在自噬过程被激活后被大大消除。最后,我们的转录分析证实,在 LPS 刺激的小胶质细胞中,STAT1 的上调和 STAT6 的下调可以被自噬抑制所逆转。这些结果表明,TLR4 依赖性自噬调节小胶质细胞极化,并诱导缺血性白质损伤 STAT1/6 途径。

https://cdn.ncbi.nlm.nih.gov/pmc/blobs/67f1/6276098/bc6832f19119/thnov08p5434g001.jpg

文献AI研究员

20分钟写一篇综述,助力文献阅读效率提升50倍。

立即体验

用中文搜PubMed

大模型驱动的PubMed中文搜索引擎

马上搜索

文档翻译

学术文献翻译模型,支持多种主流文档格式。

立即体验