• 文献检索
  • 文档翻译
  • 深度研究
  • 学术资讯
  • Suppr Zotero 插件Zotero 插件
  • 邀请有礼
  • 套餐&价格
  • 历史记录
应用&插件
Suppr Zotero 插件Zotero 插件浏览器插件Mac 客户端Windows 客户端微信小程序
定价
高级版会员购买积分包购买API积分包
服务
文献检索文档翻译深度研究API 文档MCP 服务
关于我们
关于 Suppr公司介绍联系我们用户协议隐私条款
关注我们

Suppr 超能文献

核心技术专利:CN118964589B侵权必究
粤ICP备2023148730 号-1Suppr @ 2026

文献检索

告别复杂PubMed语法,用中文像聊天一样搜索,搜遍4000万医学文献。AI智能推荐,让科研检索更轻松。

立即免费搜索

文件翻译

保留排版,准确专业,支持PDF/Word/PPT等文件格式,支持 12+语言互译。

免费翻译文档

深度研究

AI帮你快速写综述,25分钟生成高质量综述,智能提取关键信息,辅助科研写作。

立即免费体验

小胶质细胞/巨噬细胞 S100A9 缺失通过 STAT6/PPARγ 通路减轻缺血性脑卒中的脑损伤。

S100A9 deletion in microglia/macrophages ameliorates brain injury through the STAT6/PPARγ pathway in ischemic stroke.

机构信息

Department of Neurology, The First Affiliated Hospital of Zhengzhou University, Zhengzhou, China.

Department of Human Anatomy, School of Basic Medical Sciences, Zhengzhou University, Zhengzhou, China.

出版信息

CNS Neurosci Ther. 2024 Aug;30(8):e14881. doi: 10.1111/cns.14881.

DOI:10.1111/cns.14881
PMID:39107960
原文链接:https://pmc.ncbi.nlm.nih.gov/articles/PMC11303267/
Abstract

BACKGROUND

Microglia and infiltrated macrophages (M/M) are integral components of the innate immune system that play a critical role in facilitating brain repair after ischemic stroke (IS) by clearing cell debris. Novel therapeutic strategies for IS therapy involve modulating M/M phenotype shifting. This study aims to elucidate the pivotal role of S100A9 in M/M and its downstream STAT6/PPARγ signaling pathway in neuroinflammation and phagocytosis after IS.

METHODS

In the clinical study, we initially detected the expression pattern of S100A9 in monocytes from patients with acute IS and investigated its association with the long-term prognosis. In the in vivo study, we generated the S100A9 conditional knockout (CKO) mice and compared the stroke outcomes with the control group. We further tested the S100A9-specific inhibitor paqunimod (PQD), for its pharmaceutical effects on stroke outcomes. Transcriptomics and in vitro studies were adopted to explore the mechanism of S100A9 in modulating the M/M phenotype, which involves the regulation of the STAT6/PPARγ signaling pathway.

RESULTS

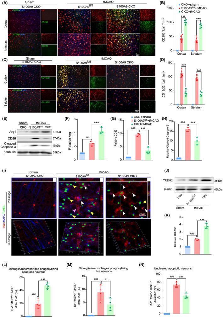
S100A9 was predominantly expressed in classical monocytes and was correlated with unfavorable outcomes in patients of IS. S100A9 CKO mitigated infarction volume and white matter injury, enhanced cerebral blood flow and functional recovery, and prompted anti-inflammation phenotype and efferocytosis after tMCAO. The STAT6/PPARγ pathway, an essential signaling cascade involved in immune response and inflammation, might be the downstream target mediated by S100A9 deletion, as evidenced by the STAT6 phosphorylation inhibitor AS1517499 abolishing the beneficial effect of S100A9 inhibition in tMCAO mice and cell lines. Moreover, S100A9 inhibition by PQD treatment protected against neuronal death in vitro and brain injuries in vivo.

CONCLUSION

This study provides evidence for the first time that S100A9 in classical monocytes could potentially be a biomarker for predicting IS prognosis and reveals a novel therapeutic strategy for IS. By demonstrating that S100A9-mediated M/M polarization and phagocytosis can be reversed by S100A9 inhibition in a STAT6/PPARγ pathway-dependent manner, this study opens up new avenues for drug development in the field.

摘要

背景

小胶质细胞和浸润的巨噬细胞(M/M)是先天免疫系统的组成部分,在通过清除细胞碎片促进缺血性中风(IS)后的大脑修复方面发挥着关键作用。用于 IS 治疗的新型治疗策略涉及调节 M/M 表型转变。本研究旨在阐明 S100A9 在 M/M 中的关键作用及其下游 STAT6/PPARγ 信号通路在 IS 后的神经炎症和吞噬作用中的作用。

方法

在临床研究中,我们最初检测了急性 IS 患者单核细胞中 S100A9 的表达模式,并研究了其与长期预后的关系。在体内研究中,我们生成了 S100A9 条件敲除(CKO)小鼠,并将其与对照组进行了比较。我们进一步测试了 S100A9 特异性抑制剂 paqunimod(PQD)对中风结果的药物作用。采用转录组学和体外研究来探讨 S100A9 调节 M/M 表型的机制,该机制涉及 STAT6/PPARγ 信号通路的调节。

结果

S100A9 主要在经典单核细胞中表达,与 IS 患者的不良结局相关。S100A9 CKO 减轻了梗死体积和白质损伤,增强了脑血流和功能恢复,并促进了 tMCAO 后的抗炎表型和吞噬作用。STAT6/PPARγ 通路是参与免疫反应和炎症的重要信号级联,可能是 S100A9 缺失介导的下游靶标,因为 STAT6 磷酸化抑制剂 AS1517499 消除了 S100A9 抑制在 tMCAO 小鼠和细胞系中的有益作用。此外,PQD 处理通过抑制 S100A9 来保护体外神经元死亡和体内脑损伤。

结论

本研究首次提供证据表明,经典单核细胞中的 S100A9 可能成为预测 IS 预后的生物标志物,并揭示了一种用于 IS 的新治疗策略。通过证明 S100A9 介导的 M/M 极化和吞噬作用可以通过 S100A9 抑制以 STAT6/PPARγ 通路依赖的方式逆转,这为该领域的药物开发开辟了新途径。

https://cdn.ncbi.nlm.nih.gov/pmc/blobs/07eb/11303267/e579e7d6fe08/CNS-30-e14881-g004.jpg
https://cdn.ncbi.nlm.nih.gov/pmc/blobs/07eb/11303267/02afcc6f41c0/CNS-30-e14881-g001.jpg
https://cdn.ncbi.nlm.nih.gov/pmc/blobs/07eb/11303267/84535752c1eb/CNS-30-e14881-g003.jpg
https://cdn.ncbi.nlm.nih.gov/pmc/blobs/07eb/11303267/efbca462b93b/CNS-30-e14881-g006.jpg
https://cdn.ncbi.nlm.nih.gov/pmc/blobs/07eb/11303267/b6b8e59d046d/CNS-30-e14881-g007.jpg
https://cdn.ncbi.nlm.nih.gov/pmc/blobs/07eb/11303267/e5e31009f6b8/CNS-30-e14881-g005.jpg
https://cdn.ncbi.nlm.nih.gov/pmc/blobs/07eb/11303267/e579e7d6fe08/CNS-30-e14881-g004.jpg
https://cdn.ncbi.nlm.nih.gov/pmc/blobs/07eb/11303267/02afcc6f41c0/CNS-30-e14881-g001.jpg
https://cdn.ncbi.nlm.nih.gov/pmc/blobs/07eb/11303267/84535752c1eb/CNS-30-e14881-g003.jpg
https://cdn.ncbi.nlm.nih.gov/pmc/blobs/07eb/11303267/efbca462b93b/CNS-30-e14881-g006.jpg
https://cdn.ncbi.nlm.nih.gov/pmc/blobs/07eb/11303267/b6b8e59d046d/CNS-30-e14881-g007.jpg
https://cdn.ncbi.nlm.nih.gov/pmc/blobs/07eb/11303267/e5e31009f6b8/CNS-30-e14881-g005.jpg
https://cdn.ncbi.nlm.nih.gov/pmc/blobs/07eb/11303267/e579e7d6fe08/CNS-30-e14881-g004.jpg

相似文献

1
S100A9 deletion in microglia/macrophages ameliorates brain injury through the STAT6/PPARγ pathway in ischemic stroke.小胶质细胞/巨噬细胞 S100A9 缺失通过 STAT6/PPARγ 通路减轻缺血性脑卒中的脑损伤。
CNS Neurosci Ther. 2024 Aug;30(8):e14881. doi: 10.1111/cns.14881.
2
Luteolin ameliorates chronic stress-induced depressive-like behaviors in mice by promoting the Arginase-1 microglial phenotype via a PPARγ-dependent mechanism.木犀草素通过PPARγ依赖性机制促进精氨酸酶-1小胶质细胞表型,从而改善慢性应激诱导的小鼠抑郁样行为。
Acta Pharmacol Sin. 2025 Mar;46(3):575-591. doi: 10.1038/s41401-024-01402-9. Epub 2024 Nov 4.
3
The Neuroprotective Mechanisms of PPAR-γ: Inhibition of Microglia-Mediated Neuroinflammation and Oxidative Stress in a Neonatal Mouse Model of Hypoxic-Ischemic White Matter Injury.过氧化物酶体增殖物激活受体-γ的神经保护机制:在缺氧缺血性脑白质损伤新生鼠模型中介导小胶质细胞介导的神经炎症和氧化应激的抑制作用。
CNS Neurosci Ther. 2024 Nov;30(11):e70081. doi: 10.1111/cns.70081.
4
Vagus nerve stimulation as a promising neuroprotection for ischemic stroke via α7nAchR-dependent inactivation of microglial NLRP3 inflammasome.迷走神经刺激通过 α7nAchR 依赖性失活小胶质细胞 NLRP3 炎性小体作为缺血性中风有前途的神经保护作用。
Acta Pharmacol Sin. 2024 Jul;45(7):1349-1365. doi: 10.1038/s41401-024-01245-4. Epub 2024 Mar 19.
5
N-Lactoyl-Phenylalanine modulates lipid metabolism in microglia/macrophage via the AMPK-PGC1α-PPARγ pathway to promote recovery in mice with spinal cord injury.N-乳酰苯丙氨酸通过AMPK-PGC1α-PPARγ途径调节小胶质细胞/巨噬细胞中的脂质代谢,以促进脊髓损伤小鼠的恢复。
J Neuroinflammation. 2025 Jun 27;22(1):167. doi: 10.1186/s12974-025-03495-3.
6
Therapeutic potential of atorvastatin in ischemic stroke: an investigation into its anti-inflammatory effect by targeting the gut-brain axis.阿托伐他汀在缺血性卒中中的治疗潜力:通过靶向肠-脑轴对其抗炎作用的研究
J Transl Med. 2025 Jul 8;23(1):750. doi: 10.1186/s12967-025-06803-w.
7
S100a9 Aggravates Ischemia Brain Injury via Pyroptosis Pathway: A Potential Prognostic Biomarker and Therapeutic Target for Ischemic Stroke.S100a9通过焦亡途径加重缺血性脑损伤:缺血性中风的潜在预后生物标志物和治疗靶点
J Neurochem. 2025 Jul;169(7):e70159. doi: 10.1111/jnc.70159.
8
Poliumoside alleviates microglia-mediated inflammation and blood-brain barrier disruption via modulating the polarization of microglia after ischemic stroke in mice.波棱皂苷通过调节小鼠缺血性中风后小胶质细胞的极化来减轻小胶质细胞介导的炎症和血脑屏障破坏。
Phytomedicine. 2025 Jul 25;143:156881. doi: 10.1016/j.phymed.2025.156881. Epub 2025 May 23.
9
IFP35, a novel DAMP, aggravates neuroinflammation following acute ischemic stroke via TLR4/NF-κB/NLRP3 signaling.IFP35是一种新型的内源性危险信号分子,通过TLR4/NF-κB/NLRP3信号通路加重急性缺血性中风后的神经炎症。
J Neuroinflammation. 2025 Jun 25;22(1):164. doi: 10.1186/s12974-025-03492-6.
10
Mechanism of DT-13 regulating macrophages in diabetic wound healing.DT-13 调控糖尿病创面愈合中巨噬细胞的作用机制。
Cell Signal. 2024 Dec;124:111446. doi: 10.1016/j.cellsig.2024.111446. Epub 2024 Oct 2.

引用本文的文献

1
Is postoperative cognitive dysfunction a disease of microglial inflammatory memory? A state-transition model from metabolic stress to epigenetic lock-in.术后认知功能障碍是小胶质细胞炎性记忆疾病吗?从代谢应激到表观遗传锁定的状态转换模型。
Front Mol Neurosci. 2025 Aug 6;18:1648161. doi: 10.3389/fnmol.2025.1648161. eCollection 2025.
2
Krüppel-like factor 4 control of immune cell function.Krüppel样因子4对免疫细胞功能的调控
Front Immunol. 2025 Aug 4;16:1597210. doi: 10.3389/fimmu.2025.1597210. eCollection 2025.
3
The role of efferocytosis in ischemic stroke and insights from retinopathy.

本文引用的文献

1
T-cell receptor signaling modulated by the co-receptors: Potential targets for stroke treatment.T 细胞受体信号受共受体调节:中风治疗的潜在靶点。
Pharmacol Res. 2023 Jun;192:106797. doi: 10.1016/j.phrs.2023.106797. Epub 2023 May 19.
2
Evolving cognition of the JAK-STAT signaling pathway: autoimmune disorders and cancer.JAK-STAT 信号通路的认知演变:自身免疫性疾病和癌症。
Signal Transduct Target Ther. 2023 May 19;8(1):204. doi: 10.1038/s41392-023-01468-7.
3
Lymphocyte-Related Immunomodulatory Therapy with Siponimod (BAF-312) Improves Outcomes in Mice with Acute Intracerebral Hemorrhage.
胞葬作用在缺血性卒中中的作用及视网膜病变的启示
Trends Neurosci. 2025 Jul 15. doi: 10.1016/j.tins.2025.06.002.
4
Correlation of serum calprotectin with outcome of acute cerebral infarction.血清钙卫蛋白与急性脑梗死预后的相关性
Open Med (Wars). 2025 Jul 8;20(1):20251207. doi: 10.1515/med-2025-1207. eCollection 2025.
5
Targeting microglia polarization with Chinese herb-derived natural compounds for neuroprotection in ischemic stroke.利用中药来源的天然化合物靶向小胶质细胞极化以实现缺血性脑卒中的神经保护
Front Cell Dev Biol. 2025 Jun 10;13:1580479. doi: 10.3389/fcell.2025.1580479. eCollection 2025.
6
Microglia efferocytosis: an emerging mechanism for the resolution of neuroinflammation in Alzheimer's disease.小胶质细胞的噬菌作用:阿尔茨海默病神经炎症消退的一种新机制。
J Neuroinflammation. 2025 Mar 30;22(1):96. doi: 10.1186/s12974-025-03428-0.
用西尼莫德(BAF-312)进行的淋巴细胞相关免疫调节治疗可改善急性脑出血小鼠的预后。
Aging Dis. 2023 Jun 1;14(3):966-991. doi: 10.14336/AD.2022.1102.
4
An enriched environment improves long-term functional outcomes in mice after intracerebral hemorrhage by mechanisms that involve the Nrf2/BDNF/glutaminase pathway.丰富的环境通过涉及 Nrf2/BDNF/谷氨酰胺酶途径的机制改善脑出血后小鼠的长期功能结局。
J Cereb Blood Flow Metab. 2023 May;43(5):694-711. doi: 10.1177/0271678X221135419. Epub 2023 Jan 12.
5
STAT proteins in cancer: orchestration of metabolism.癌症中的 STAT 蛋白:代谢的协调。
Nat Rev Cancer. 2023 Mar;23(3):115-134. doi: 10.1038/s41568-022-00537-3. Epub 2023 Jan 3.
6
Three Days Delayed Recanalization Improved Neurological Function in pMCAO Rats by Increasing M2 Microglia-Possible Involvement of the IL-4R/STAT6/PPARγ Pathway.脑缺血 3 天后再通可改善 pMCAO 大鼠的神经功能,可能与增加 M2 小胶质细胞有关——可能涉及 IL-4R/STAT6/PPARγ 通路。
Transl Stroke Res. 2023 Apr;14(2):250-262. doi: 10.1007/s12975-022-01032-5. Epub 2022 Jul 22.
7
Shuangxinfang Prevents S100A9-Induced Macrophage/Microglial Inflammation to Improve Cardiac Function and Depression-Like Behavior in Rats After Acute Myocardial Infarction.双心方预防S100A9诱导的巨噬细胞/小胶质细胞炎症,改善急性心肌梗死后大鼠的心功能和抑郁样行为。
Front Pharmacol. 2022 Jun 24;13:832590. doi: 10.3389/fphar.2022.832590. eCollection 2022.
8
The Translational Potential of Microglia and Monocyte-Derived Macrophages in Ischemic Stroke.小胶质细胞和单核细胞衍生的巨噬细胞在缺血性脑卒中的转化潜力。
Front Immunol. 2022 Jun 20;13:897022. doi: 10.3389/fimmu.2022.897022. eCollection 2022.
9
Interactions between the Autonomic Nervous System and the Immune System after Stroke.中风后自主神经系统与免疫系统的相互作用。
Compr Physiol. 2022 Jun 29;12(3):3665-3704. doi: 10.1002/cphy.c210047.
10
Microglial phagocytosis and regulatory mechanisms after stroke.脑卒中风后小胶质细胞吞噬作用及其调控机制。
J Cereb Blood Flow Metab. 2022 Sep;42(9):1579-1596. doi: 10.1177/0271678X221098841. Epub 2022 May 1.