Department of Immunology, Centro Nacional de Microbiología, Instituto de Salud Carlos III (ISCIII), Majadahonda
Centro de Biología Molecular Severo Ochoa, Consejo Superior de Investigaciones Científicas (CBMSO-CSIC), Madrid.
Haematologica. 2019 Sep;104(9):1853-1865. doi: 10.3324/haematol.2018.192559. Epub 2018 Dec 20.
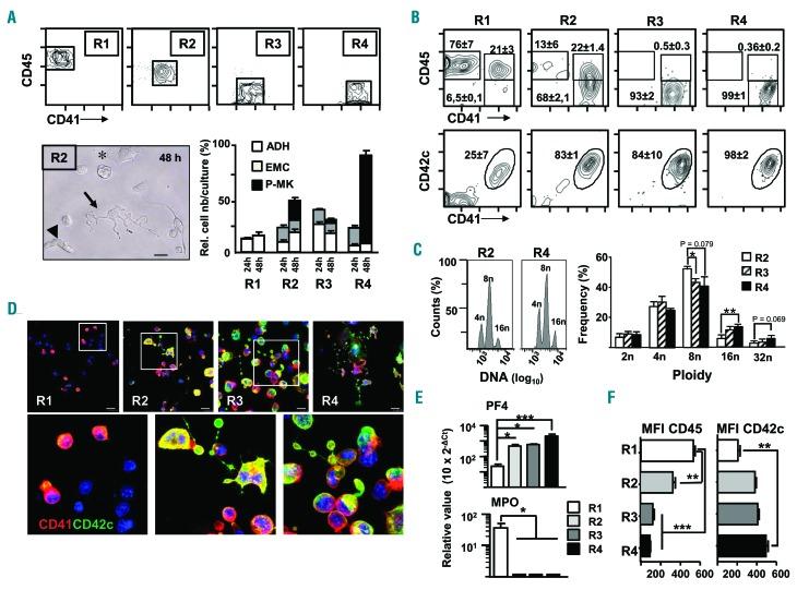
Embryonic megakaryopoiesis starts in the yolk sac on gestational day 7.5 as part of the primitive wave of hematopoiesis, and it continues in the fetal liver when this organ is colonized by hematopoietic progenitors between day 9.5 and 10.5, as the definitive hematopoiesis wave. We characterized the precise phenotype of embryo megakaryocytes in the liver at gestational day 11.5, identifying them as CD41CD45-CD9CD61MPLCD42c tetraploid cells that express megakaryocyte-specific transcripts and display differential traits when compared to those present in the yolk sac at the same age. In contrast to megakaryocytes from adult bone marrow, embryo megakaryocytes are CD45 until day 13.5 of gestation, as are both the megakaryocyte progenitors and megakaryocyte/erythroid-committed progenitors. At gestational day 11.5, liver and yolk sac also contain CD41CD45 and CD41CD45 cells. These populations, and that of CD41CD45CD42c cells, isolated from liver, differentiate in culture into CD41CD45CD42c proplatelet-bearing megakaryocytes. Also present at this time are CD41CD45CD11b cells, which produce low numbers of CD41CD45CD42c megakaryocytes , as do fetal liver cells expressing the macrophage-specific Csf receptor-1 (Csf1r/CD115) from MaFIA transgenic mice, which give rise poorly to CD41CD45CD42c embryo megakaryocytes both and In contrast, around 30% of adult megakaryocytes (CD41CD45CD9CD42c) from C57BL/6 and MaFIA mice express CD115. We propose that differential pathways operating in the mouse embryo liver at gestational day 11.5 beget CD41CD45CD42c embryo megakaryocytes that can be produced from CD41CD45 or from CD41CD45 cells, at difference from those from bone marrow.
胚胎巨核细胞发生始于妊娠第 7.5 天的卵黄囊,作为原始造血波的一部分,当造血祖细胞在第 9.5 天至 10.5 天之间定植于肝脏时,它继续在胎儿肝脏中发生,作为确定性造血波。我们在妊娠第 11.5 天表征了肝脏中胚胎巨核细胞的确切表型,将其鉴定为 CD41CD45-CD9CD61MPLCD42c 四倍体细胞,它们表达巨核细胞特异性转录本,并与同一年龄的卵黄囊中存在的巨核细胞表现出不同的特征。与成人骨髓中的巨核细胞不同,胚胎巨核细胞在妊娠第 13.5 天之前一直是 CD45,巨核细胞祖细胞和巨核细胞/红细胞定向祖细胞也是如此。在妊娠第 11.5 天,肝脏和卵黄囊还含有 CD41CD45 和 CD41CD45 细胞。这些群体,以及从肝脏分离的 CD41CD45CD42c 细胞,在培养中分化为 CD41CD45CD42c 产血小板巨核细胞。此时还存在 CD41CD45CD11b 细胞,其产生少量的 CD41CD45CD42c 巨核细胞,表达 MaFIA 转基因小鼠中巨噬细胞特异性 Csf 受体-1(Csf1r/CD115)的胎儿肝细胞也是如此,其产生的 CD41CD45CD42c 胚胎巨核细胞数量很少 与骨髓中的巨核细胞相比,大约 30%的成年 C57BL/6 和 MaFIA 小鼠的 CD41CD45CD9CD42c 巨核细胞表达 CD115。我们提出,在妊娠第 11.5 天的小鼠胚胎肝脏中运作的不同途径产生了 CD41CD45CD42c 胚胎巨核细胞,这些细胞可以从 CD41CD45 或 CD41CD45 细胞产生,这与骨髓中的巨核细胞不同。