• 文献检索
  • 文档翻译
  • 深度研究
  • 学术资讯
  • Suppr Zotero 插件Zotero 插件
  • 邀请有礼
  • 套餐&价格
  • 历史记录
应用&插件
Suppr Zotero 插件Zotero 插件浏览器插件Mac 客户端Windows 客户端微信小程序
定价
高级版会员购买积分包购买API积分包
服务
文献检索文档翻译深度研究API 文档MCP 服务
关于我们
关于 Suppr公司介绍联系我们用户协议隐私条款
关注我们

Suppr 超能文献

核心技术专利:CN118964589B侵权必究
粤ICP备2023148730 号-1Suppr @ 2026

文献检索

告别复杂PubMed语法,用中文像聊天一样搜索,搜遍4000万医学文献。AI智能推荐,让科研检索更轻松。

立即免费搜索

文件翻译

保留排版,准确专业,支持PDF/Word/PPT等文件格式,支持 12+语言互译。

免费翻译文档

深度研究

AI帮你快速写综述,25分钟生成高质量综述,智能提取关键信息,辅助科研写作。

立即免费体验

用于原位检测天然免疫激活的邻近连接分析:聚焦于体外转录的mRNA

Proximity Ligation Assays for In Situ Detection of Innate Immune Activation: Focus on In Vitro-Transcribed mRNA.

作者信息

Blanchard Emmeline L, Loomis Kristin H, Bhosle Sushma M, Vanover Daryll, Baumhof Patrick, Pitard Bruno, Zurla Chiara, Santangelo Philip J

机构信息

Wallace H. Coulter Department of Biomedical Engineering, Georgia Institute of Technology and Emory University, 313 Ferst Drive, UA Whitaker Building, Atlanta, GA 30332, USA.

CureVac, Paul-Ehrlich-Straße 15, 72076 Tübingen, Germany.

出版信息

Mol Ther Nucleic Acids. 2019 Mar 1;14:52-66. doi: 10.1016/j.omtn.2018.11.002. Epub 2018 Nov 20.

DOI:10.1016/j.omtn.2018.11.002
PMID:30579042
原文链接:https://pmc.ncbi.nlm.nih.gov/articles/PMC6304375/
Abstract

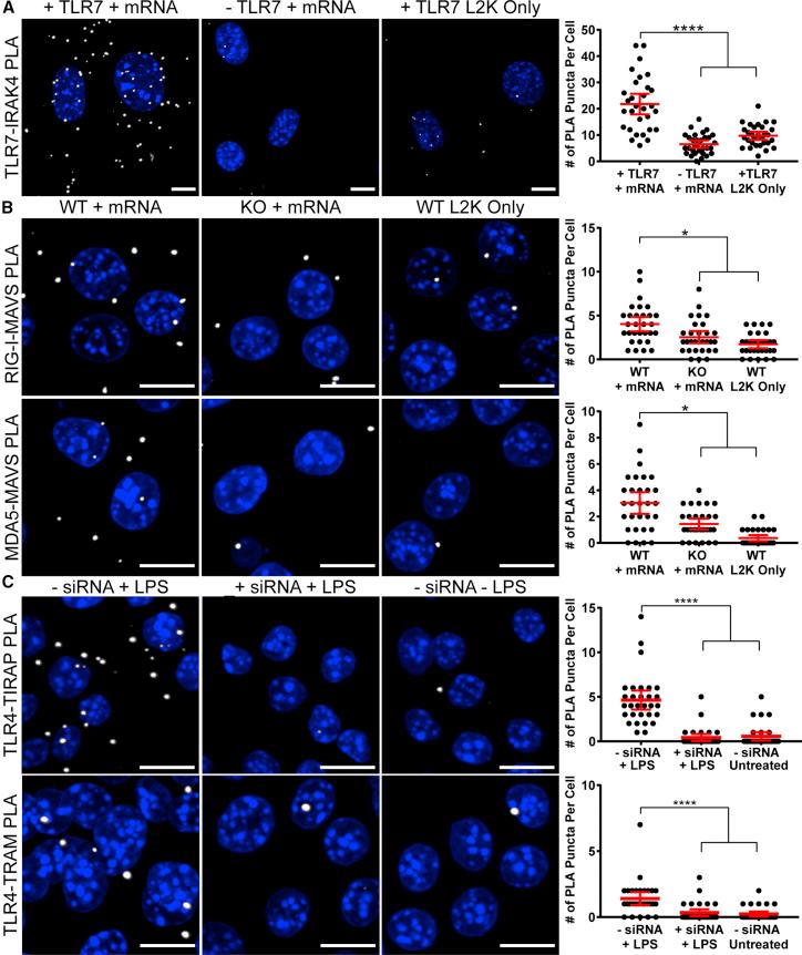
The characterization of innate immune activation is crucial for vaccine and therapeutic development, including RNA-based vaccines, a promising approach. Current measurement methods quantify type I interferon and inflammatory cytokine production, but they do not allow for the isolation of individual pathways, do not provide kinetic activation or spatial information within tissues, and cannot be translated into clinical studies. Here we demonstrated the use of proximity ligation assays (PLAs) to detect pattern recognition receptor (PRR) activation in cells and in tissue samples. First, we validated PLA's sensitivity and specificity using well-characterized soluble agonists. Next, we characterized PRR activation from in vitro-transcribed (IVT) mRNAs, as well as the effect of sequence and base modifications in vitro. Finally, we established the measurement of PRR activation in tissue sections via PLA upon IVT mRNA intramuscular (i.m.) injection in mice. Overall, our results indicate that PLA is a valuable, versatile, and sensitive tool to monitor PRR activation for vaccine, adjuvant, and therapeutic screening.

摘要

先天免疫激活的特征描述对于疫苗和治疗方法的开发至关重要,包括基于RNA的疫苗,这是一种很有前景的方法。目前的测量方法可量化I型干扰素和炎性细胞因子的产生,但它们无法分离单个信号通路,无法提供组织内的动力学激活或空间信息,也无法转化为临床研究。在这里,我们展示了使用邻近连接分析(PLA)来检测细胞和组织样本中的模式识别受体(PRR)激活。首先,我们使用特征明确的可溶性激动剂验证了PLA的敏感性和特异性。接下来,我们对体外转录(IVT)mRNA引起的PRR激活以及体外序列和碱基修饰的影响进行了表征。最后,我们通过PLA在小鼠体内肌内(i.m.)注射IVT mRNA后,建立了组织切片中PRR激活的测量方法。总体而言,我们的结果表明,PLA是一种用于监测PRR激活以进行疫苗、佐剂和治疗筛选的有价值、通用且灵敏的工具。

https://cdn.ncbi.nlm.nih.gov/pmc/blobs/84f1/6304375/471fc88565a5/gr8.jpg
https://cdn.ncbi.nlm.nih.gov/pmc/blobs/84f1/6304375/cf0fd57f542f/fx1.jpg
https://cdn.ncbi.nlm.nih.gov/pmc/blobs/84f1/6304375/3a69ad9a36f1/gr1.jpg
https://cdn.ncbi.nlm.nih.gov/pmc/blobs/84f1/6304375/21c215aacaf3/gr2.jpg
https://cdn.ncbi.nlm.nih.gov/pmc/blobs/84f1/6304375/72f135e875a5/gr3.jpg
https://cdn.ncbi.nlm.nih.gov/pmc/blobs/84f1/6304375/a6b0be482ee1/gr4.jpg
https://cdn.ncbi.nlm.nih.gov/pmc/blobs/84f1/6304375/570a2844e01c/gr5.jpg
https://cdn.ncbi.nlm.nih.gov/pmc/blobs/84f1/6304375/a319f4aa1743/gr6.jpg
https://cdn.ncbi.nlm.nih.gov/pmc/blobs/84f1/6304375/4a40082e5dc2/gr7.jpg
https://cdn.ncbi.nlm.nih.gov/pmc/blobs/84f1/6304375/471fc88565a5/gr8.jpg
https://cdn.ncbi.nlm.nih.gov/pmc/blobs/84f1/6304375/cf0fd57f542f/fx1.jpg
https://cdn.ncbi.nlm.nih.gov/pmc/blobs/84f1/6304375/3a69ad9a36f1/gr1.jpg
https://cdn.ncbi.nlm.nih.gov/pmc/blobs/84f1/6304375/21c215aacaf3/gr2.jpg
https://cdn.ncbi.nlm.nih.gov/pmc/blobs/84f1/6304375/72f135e875a5/gr3.jpg
https://cdn.ncbi.nlm.nih.gov/pmc/blobs/84f1/6304375/a6b0be482ee1/gr4.jpg
https://cdn.ncbi.nlm.nih.gov/pmc/blobs/84f1/6304375/570a2844e01c/gr5.jpg
https://cdn.ncbi.nlm.nih.gov/pmc/blobs/84f1/6304375/a319f4aa1743/gr6.jpg
https://cdn.ncbi.nlm.nih.gov/pmc/blobs/84f1/6304375/4a40082e5dc2/gr7.jpg
https://cdn.ncbi.nlm.nih.gov/pmc/blobs/84f1/6304375/471fc88565a5/gr8.jpg

相似文献

1
Proximity Ligation Assays for In Situ Detection of Innate Immune Activation: Focus on In Vitro-Transcribed mRNA.用于原位检测天然免疫激活的邻近连接分析:聚焦于体外转录的mRNA
Mol Ther Nucleic Acids. 2019 Mar 1;14:52-66. doi: 10.1016/j.omtn.2018.11.002. Epub 2018 Nov 20.
2
In Vitro Transcribed mRNA Vaccines with Programmable Stimulation of Innate Immunity.体外转录 mRNA 疫苗可对固有免疫进行可编程刺激。
Bioconjug Chem. 2018 Sep 19;29(9):3072-3083. doi: 10.1021/acs.bioconjchem.8b00443. Epub 2018 Aug 13.
3
Exploration of Pattern Recognition Receptor Agonists as Candidate Adjuvants.探索模式识别受体激动剂作为候选佐剂。
Front Cell Infect Microbiol. 2021 Oct 6;11:745016. doi: 10.3389/fcimb.2021.745016. eCollection 2021.
4
Powerful Complex Immunoadjuvant Based on Synergistic Effect of Combined TLR4 and NOD2 Activation Significantly Enhances Magnitude of Humoral and Cellular Adaptive Immune Responses.基于TLR4和NOD2联合激活协同效应的强效复合免疫佐剂显著增强体液和细胞适应性免疫反应的强度。
PLoS One. 2016 May 17;11(5):e0155650. doi: 10.1371/journal.pone.0155650. eCollection 2016.
5
Chemical modification of uridine modulates mRNA-mediated proinflammatory and antiviral response in primary human macrophages.尿苷的化学修饰可调节原代人巨噬细胞中mRNA介导的促炎和抗病毒反应。
Mol Ther Nucleic Acids. 2022 Jan 10;27:854-869. doi: 10.1016/j.omtn.2022.01.004. eCollection 2022 Mar 8.
6
An in vitro-transcribed-mRNA polyepitope construct encoding 32 distinct HLA class I-restricted epitopes from CMV, EBV, and Influenza for use as a functional control in human immune monitoring studies.一种体外转录的 mRNA 多表位构建体,编码来自 CMV、EBV 和流感的 32 种不同的 HLA I 类限制性表位,可用作人类免疫监测研究中的功能对照。
J Immunol Methods. 2010 Aug 31;360(1-2):149-56. doi: 10.1016/j.jim.2010.07.003. Epub 2010 Jul 15.
7
Homogeneous and digital proximity ligation assays for the detection of toxins A and B.用于检测毒素A和毒素B的均相和数字邻近连接分析
Biomol Detect Quantif. 2016 Aug 31;10:2-8. doi: 10.1016/j.bdq.2016.06.003. eCollection 2016 Dec.
8
Blueprints of signaling interactions between pattern recognition receptors: implications for the design of vaccine adjuvants.模式识别受体之间信号相互作用的蓝图:对疫苗佐剂设计的启示
Clin Vaccine Immunol. 2013 Mar;20(3):427-32. doi: 10.1128/CVI.00703-12. Epub 2013 Jan 23.
9
In situ detection of individual mRNA molecules and protein complexes or post-translational modifications using padlock probes combined with the in situ proximity ligation assay.使用带有环化探针的原位连接检测技术原位检测单个 mRNA 分子和蛋白质复合物或翻译后修饰。
Nat Protoc. 2013 Feb;8(2):355-72. doi: 10.1038/nprot.2013.006. Epub 2013 Jan 24.
10
Accurate detection of Newcastle disease virus using proximity-dependent DNA aptamer ligation assays.利用近邻依赖型 DNA 适体连接分析法定量检测新城疫病毒。
FEBS Open Bio. 2021 Apr;11(4):1122-1131. doi: 10.1002/2211-5463.13117. Epub 2021 Mar 11.

引用本文的文献

1
Transient pacing in pigs with complete heart block via myocardial injection of mRNA coding for the T-box transcription factor 18.经心肌内注射 T 盒转录因子 18 的 mRNA 编码治疗完全性心脏传导阻滞的猪的短暂起搏。
Nat Biomed Eng. 2024 Sep;8(9):1124-1141. doi: 10.1038/s41551-024-01211-9. Epub 2024 May 2.
2
Immune Specific and Tumor-Dependent mRNA Vaccines for Cancer Immunotherapy: Reprogramming Clinical Translation into Tumor Editing Therapy.用于癌症免疫治疗的免疫特异性和肿瘤依赖性mRNA疫苗:将临床转化重新编程为肿瘤编辑疗法。
Pharmaceutics. 2024 Mar 25;16(4):455. doi: 10.3390/pharmaceutics16040455.
3
ACE mRNA (Additional Chimeric Element incorporated IVT mRNA) for Enhancing Protein Expression by Modulating Immunogenicity.

本文引用的文献

1
Strategies for modulating innate immune activation and protein production of in vitro transcribed mRNAs.调节体外转录mRNA的先天免疫激活和蛋白质产生的策略。
J Mater Chem B. 2016 Mar 7;4(9):1619-1632. doi: 10.1039/c5tb01753j. Epub 2015 Oct 13.
2
Unifying in vitro and in vivo IVT mRNA expression discrepancies in skeletal muscle via mechanotransduction.通过机械转导统一骨骼肌中的体外和体内 IVT mRNA 表达差异。
Biomaterials. 2018 Mar;159:189-203. doi: 10.1016/j.biomaterials.2018.01.010. Epub 2018 Jan 6.
3
Characterizing exogenous mRNA delivery, trafficking, cytoplasmic release and RNA-protein correlations at the level of single cells.
用于通过调节免疫原性增强蛋白表达的 ACE mRNA(内含体 IVT mRNA 的附加嵌合元件)。
Adv Sci (Weinh). 2024 May;11(18):e2307541. doi: 10.1002/advs.202307541. Epub 2024 Mar 6.
4
Phosphatase, Mg/Mn dependent 1B regulates the hematopoietic stem cells homeostasis via the Wnt/β-catenin signaling.依赖于 Mg/Mn 的磷酸酶 1B 通过 Wnt/β-连环蛋白信号通路调节造血干细胞的稳态。
Haematologica. 2024 Jul 1;109(7):2144-2156. doi: 10.3324/haematol.2023.284305.
5
CD47 masks pro-phagocytic ligands in cis on tumor cells to suppress antitumor immunity.CD47 分子在肿瘤细胞表面“自我”屏蔽其配体,从而抑制肿瘤细胞被吞噬清除,进而逃避免疫监视。
Nat Immunol. 2023 Dec;24(12):2032-2041. doi: 10.1038/s41590-023-01671-2. Epub 2023 Nov 9.
6
The use of RNA-based treatments in the field of cancer immunotherapy.基于 RNA 的治疗方法在癌症免疫治疗领域的应用。
Mol Cancer. 2023 Jul 7;22(1):106. doi: 10.1186/s12943-023-01807-w.
7
Chemical modification of uridine modulates mRNA-mediated proinflammatory and antiviral response in primary human macrophages.尿苷的化学修饰可调节原代人巨噬细胞中mRNA介导的促炎和抗病毒反应。
Mol Ther Nucleic Acids. 2022 Jan 10;27:854-869. doi: 10.1016/j.omtn.2022.01.004. eCollection 2022 Mar 8.
8
Aerosol-Mediated Non-Viral Lung Gene Therapy: The Potential of Aminoglycoside-Based Cationic Liposomes.气溶胶介导的非病毒肺部基因治疗:基于氨基糖苷的阳离子脂质体的潜力
Pharmaceutics. 2021 Dec 23;14(1):25. doi: 10.3390/pharmaceutics14010025.
9
Self-amplifying mRNA-Based Vaccine Technology and Its Mode of Action.基于自我扩增信使 RNA 的疫苗技术及其作用模式。
Curr Top Microbiol Immunol. 2022;440:31-70. doi: 10.1007/82_2021_233.
10
COVID-19 vaccines: Frequently asked questions and updated answers.新冠病毒疫苗:常见问题及最新解答
Infect Dis Now. 2021 Jun;51(4):319-333. doi: 10.1016/j.idnow.2021.02.007. Epub 2021 Feb 27.
在单细胞水平上表征外源性mRNA的递送、运输、细胞质释放及RNA-蛋白质相关性。
Nucleic Acids Res. 2017 Jul 7;45(12):e113. doi: 10.1093/nar/gkx290.
4
Strategies for designing synthetic immune agonists.设计合成免疫激动剂的策略。
Immunology. 2016 Aug;148(4):315-25. doi: 10.1111/imm.12622. Epub 2016 Jul 11.
5
The intracellular trafficking mechanism of Lipofectamine-based transfection reagents and its implication for gene delivery.基于脂质体转染试剂的细胞内运输机制及其在基因递送中的意义。
Sci Rep. 2016 May 11;6:25879. doi: 10.1038/srep25879.
6
Therapeutic genome editing: prospects and challenges.治疗性基因组编辑:前景与挑战。
Nat Med. 2015 Feb;21(2):121-31. doi: 10.1038/nm.3793.
7
Type I interferons in infectious disease.传染病中的I型干扰素。
Nat Rev Immunol. 2015 Feb;15(2):87-103. doi: 10.1038/nri3787.
8
Rational design of small molecules as vaccine adjuvants.小分子作为疫苗佐剂的合理设计。
Sci Transl Med. 2014 Nov 19;6(263):263ra160. doi: 10.1126/scitranslmed.3009980.
9
mRNA-based therapeutics--developing a new class of drugs.mRNA 疗法——开发一类新药。
Nat Rev Drug Discov. 2014 Oct;13(10):759-80. doi: 10.1038/nrd4278. Epub 2014 Sep 19.
10
Imiquimod induces a Toll-like receptor 7-independent increase in intracellular calcium via IP(3) receptor activation.咪喹莫特通过激活 IP(3)受体诱导 Toll 样受体 7 非依赖性细胞内钙离子增加。
Biochem Biophys Res Commun. 2014 Jul 18;450(1):875-9. doi: 10.1016/j.bbrc.2014.06.084. Epub 2014 Jun 24.