Suppr超能文献

信号素 3A 可预防血管损伤后的内膜增生。

Semaphorin-3A protects against neointimal hyperplasia after vascular injury.

机构信息

Department of Neurology, Union Hospital, Tongji Medical College, Huazhong University of Science and Technology, Wuhan, China.

Department of Neurology, the People's Hospital of China Three Gorges University, Institute of Translational Neuroscience, Three Gorges University College of Medicine, Yichang 443002, China.

出版信息

EBioMedicine. 2019 Jan;39:95-108. doi: 10.1016/j.ebiom.2018.12.023. Epub 2018 Dec 19.

Abstract

BACKGROUND

Neointimal hyperplasia is a prominent pathological event during in-stent restenosis. Phenotype switching of vascular smooth muscle cells (VSMCs) from a differentiated/contractile to a dedifferentiated/synthetic phenotype, accompanied by migration and proliferation of VSMCs play an important role in neointimal hyperplasia. However, the molecular mechanisms underlying phenotype switching of VSMCs have yet to be fully understood.

METHODS

The mouse carotid artery ligation model was established to evaluate Sema3A expression and its role during neointimal hyperplasia in vivo. Bioinformatics analysis, chromatin immunoprecipitation (ChIP) assays and promoter-luciferase reporter assays were used to examine regulatory mechanism of Sema3A expression. SiRNA transfection and lentivirus infection were performed to regulate Sema3A expression. EdU assays, Wound-healing scratch experiments and Transwell migration assays were used to assess VSMC proliferation and migration.

FINDINGS

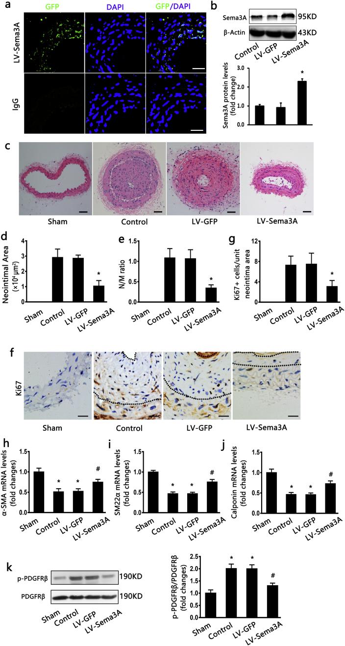
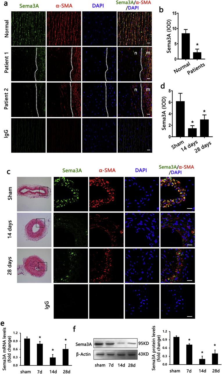
In this study, we found that semaphorin-3A (Sema3A) was significantly downregulated in VSMCs during neointimal hyperplasia after vascular injury in mice and in human atherosclerotic plaques. Meanwhile, Sema3A was transcriptionally downregulated by PDGF-BB via p53 in VSMCs. Furthermore, we found that overexpression of Sema3A inhibited VSMC proliferation and migration, as well as increasing differentiated gene expression. Mechanistically, Sema3A increased the NRP1-plexin-A1 complex and decreased the NRP1-PDGFRβ complex, thus inhibiting phosphorylation of PDGFRβ. Moreover, we found that overexpression of Sema3A suppressed neointimal hyperplasia after vascular injury in vivo.

INTERPRETATION

These results suggest that local delivery of Sema3A may act as a novel therapeutic option to prevent in-stent restenosis.

摘要

背景

血管平滑肌细胞(VSMC)向去分化/合成表型的表型转换,伴随着 VSMC 的迁移和增殖,是支架内再狭窄过程中新生内膜增生的一个突出的病理事件。然而,VSMC 表型转换的分子机制尚未完全阐明。

方法

建立小鼠颈总动脉结扎模型,评估 Sema3A 在体内新生内膜增生过程中的表达及其作用。采用生物信息学分析、染色质免疫沉淀(ChIP)实验和启动子-荧光素酶报告基因实验检测 Sema3A 表达的调控机制。通过 siRNA 转染和慢病毒感染来调节 Sema3A 的表达。EdU 检测、划痕实验和 Transwell 迁移实验用于评估 VSMC 的增殖和迁移。

结果

在这项研究中,我们发现,在小鼠血管损伤后新生内膜增生过程中和人动脉粥样硬化斑块中,信号素 3A(Sema3A)在 VSMC 中显著下调。同时,PDGF-BB 通过 p53 在 VSMC 中转录下调 Sema3A 的表达。此外,我们发现过表达 Sema3A 抑制 VSMC 的增殖和迁移,并增加分化基因的表达。机制上,Sema3A 增加了 NRP1- 神经纤毛蛋白 1(plexin-A1)复合物,减少了 NRP1-血小板衍生生长因子受体β(PDGFRβ)复合物,从而抑制 PDGFRβ 的磷酸化。此外,我们发现过表达 Sema3A 抑制了体内血管损伤后的新生内膜增生。

结论

这些结果表明,局部递送 Sema3A 可能成为预防支架内再狭窄的一种新的治疗选择。

https://cdn.ncbi.nlm.nih.gov/pmc/blobs/8d72/6355729/f26ed7352761/gr1.jpg

文献检索

告别复杂PubMed语法,用中文像聊天一样搜索,搜遍4000万医学文献。AI智能推荐,让科研检索更轻松。

立即免费搜索

文件翻译

保留排版,准确专业,支持PDF/Word/PPT等文件格式,支持 12+语言互译。

免费翻译文档

深度研究

AI帮你快速写综述,25分钟生成高质量综述,智能提取关键信息,辅助科研写作。

立即免费体验