Division of Molecular Therapy, Institute of Medical Science, University of Tokyo, Tokyo 108-8639, Japan;
Division of Cancer Differentiation, National Cancer Center Research Institute, Tokyo 104-0045, Japan.
Proc Natl Acad Sci U S A. 2019 Jan 8;116(2):625-630. doi: 10.1073/pnas.1806851116. Epub 2018 Dec 26.
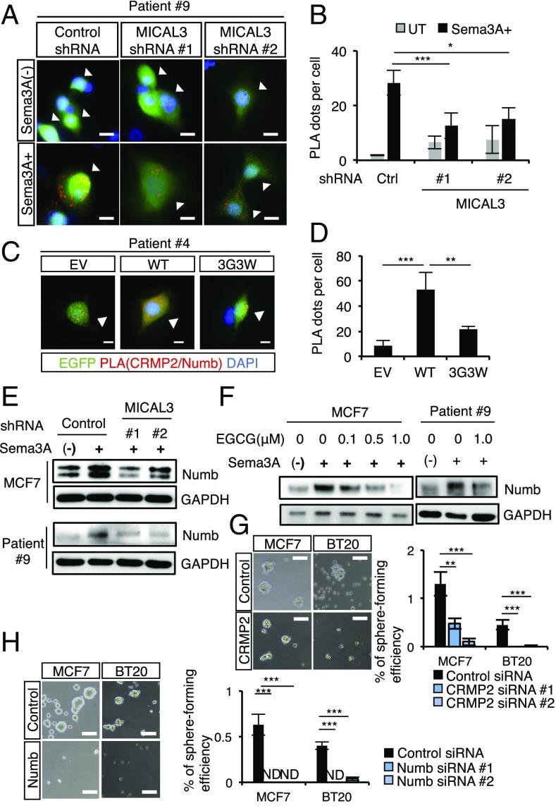
Cancer stem-like cells (CSCs) are expanded in the CSC niche by increased frequency of symmetric cell divisions at the expense of asymmetric cell divisions. The symmetric division of CSCs is important for the malignant properties of cancer; however, underlying molecular mechanisms remain largely elusive. Here, we show a cytokine, semaphorin 3 (Sema3), produced from the CSC niche, induces symmetric divisions of CSCs to expand the CSC population. Our findings indicate that stimulation with Sema3 induced sphere formation in breast cancer cells through neuropilin 1 (NP1) receptor that was specifically expressed in breast CSCs (BCSCs). Knockdown of , a cytoplasmic Sema3 signal transducer, greatly decreased tumor sphere formation and tumor-initiating activity. Mechanistically, Sema3 induced interaction among MICAL3, collapsin response mediator protein 2 (CRMP2), and Numb. It appears that activity of MICAL3 monooxygenase (MO) stimulated by Sema3 is required for tumor sphere formation, interaction between CRMP2 and Numb, and accumulation of Numb protein. We found that knockdown of or significantly decreased tumor sphere formation. Moreover, knockdown significantly decreased Sema3-induced symmetric divisions in NP1/Numb-positive BCSCs and increased asymmetric division that produces NP1/Numb negative cells without stem-like properties. In addition, breast cancer patients with NP1-positive cancer tissues show poor prognosis. Therefore, the niche factor Sema3-stimulated NP1/MICAL3/CRMP2/Numb axis appears to expand CSCs at least partly through increased frequency of MICAL3-mediated symmetric division of CSCs.
癌症干细胞样细胞(CSC)在 CSC 生态位中通过增加对称细胞分裂的频率而扩大,而牺牲不对称细胞分裂。CSC 的对称分裂对于癌症的恶性特性很重要,但是潜在的分子机制在很大程度上仍难以捉摸。在这里,我们展示了一种细胞因子,信号素 3(Sema3),由 CSC 生态位产生,诱导 CSC 的对称分裂以扩大 CSC 群体。我们的研究结果表明,Sema3 通过神经纤毛蛋白 1(NP1)受体刺激乳腺癌细胞形成球体,NP1 受体特异性表达于乳腺 CSC(BCSC)。下调细胞质 Sema3 信号转导物 ,大大降低了肿瘤球形成和肿瘤起始活性。在机制上,Sema3 诱导 MICAL3、 collapsin 反应介体蛋白 2(CRMP2)和 Numb 之间的相互作用。似乎 Sema3 诱导的 MICAL3 单加氧酶(MO)的活性对于肿瘤球形成、CRMP2 和 Numb 之间的相互作用以及 Numb 蛋白的积累是必需的。我们发现下调 或 显著降低了肿瘤球的形成。此外,下调 显著降低了 NP1/Numb 阳性 BCSC 中 Sema3 诱导的对称分裂,并增加了产生缺乏干细胞样特性的 NP1/Numb 阴性细胞的不对称分裂。此外,具有 NP1 阳性癌组织的乳腺癌患者预后不良。因此,生态位因子 Sema3 刺激的 NP1/MICAL3/CRMP2/Numb 轴似乎至少部分通过增加 MICAL3 介导的 CSC 对称分裂的频率来扩大 CSC。