• 文献检索
  • 文档翻译
  • 深度研究
  • 学术资讯
  • Suppr Zotero 插件Zotero 插件
  • 邀请有礼
  • 套餐&价格
  • 历史记录
应用&插件
Suppr Zotero 插件Zotero 插件浏览器插件Mac 客户端Windows 客户端微信小程序
定价
高级版会员购买积分包购买API积分包
服务
文献检索文档翻译深度研究API 文档MCP 服务
关于我们
关于 Suppr公司介绍联系我们用户协议隐私条款
关注我们

Suppr 超能文献

核心技术专利:CN118964589B侵权必究
粤ICP备2023148730 号-1Suppr @ 2026

文献检索

告别复杂PubMed语法,用中文像聊天一样搜索,搜遍4000万医学文献。AI智能推荐,让科研检索更轻松。

立即免费搜索

文件翻译

保留排版,准确专业,支持PDF/Word/PPT等文件格式,支持 12+语言互译。

免费翻译文档

深度研究

AI帮你快速写综述,25分钟生成高质量综述,智能提取关键信息,辅助科研写作。

立即免费体验

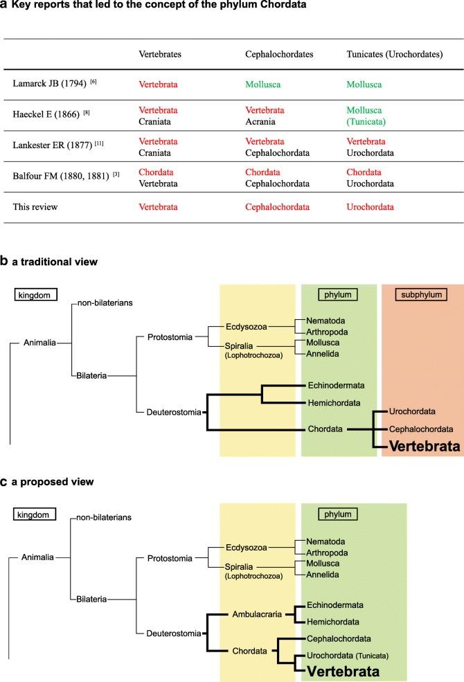
脊椎动物门:一个需要动物学认可的案例。

The phylum Vertebrata: a case for zoological recognition.

作者信息

Irie Naoki, Satoh Noriyuki, Kuratani Shigeru

机构信息

1Department of Biological Sciences, School of Science, University of Tokyo, Tokyo, 113-0033 Japan.

2Universal Biology Institute, University of Tokyo, Tokyo, 113-0033 Japan.

出版信息

Zoological Lett. 2018 Dec 26;4:32. doi: 10.1186/s40851-018-0114-y. eCollection 2018.

DOI:10.1186/s40851-018-0114-y
PMID:30607258
原文链接:https://pmc.ncbi.nlm.nih.gov/articles/PMC6307173/
Abstract

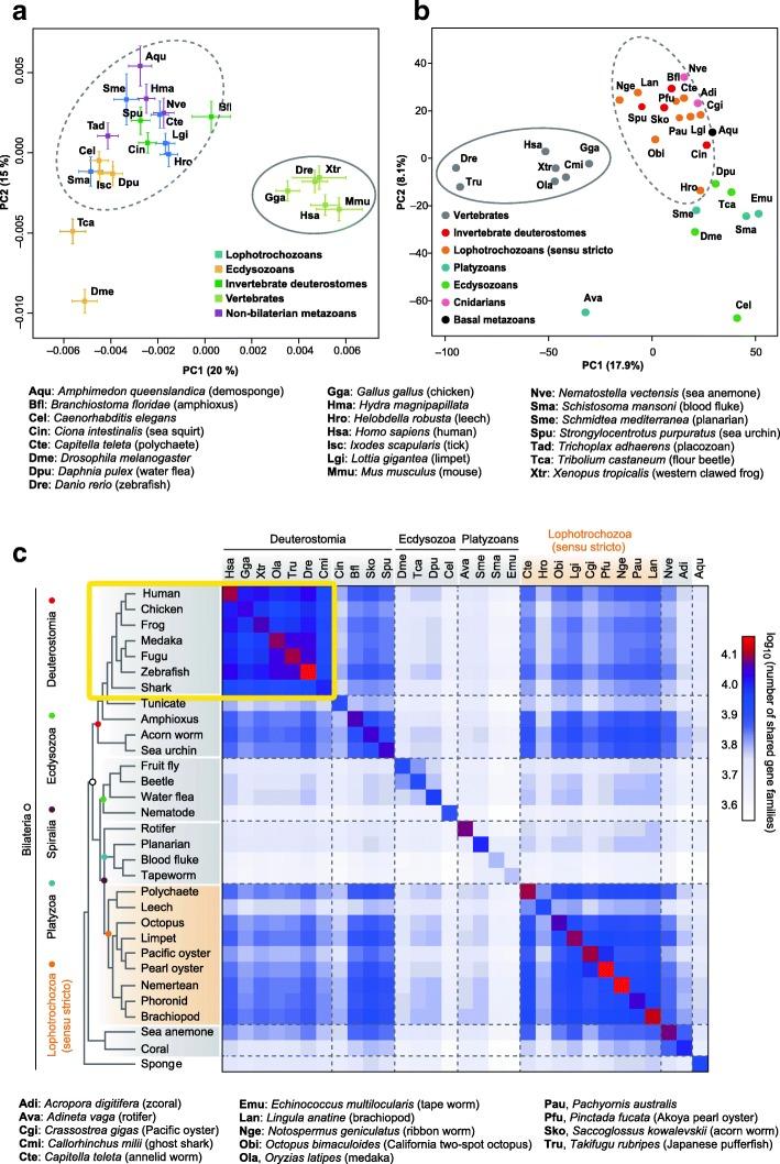
The group Vertebrata is currently placed as a subphylum in the phylum Chordata, together with two other subphyla, Cephalochordata (lancelets) and Urochordata (ascidians). The past three decades, have seen extraordinary advances in zoological taxonomy and the time is now ripe for reassessing whether the subphylum position is truly appropriate for vertebrates, particularly in light of recent advances in molecular phylogeny, comparative genomics, and evolutionary developmental biology. Four lines of current research are discussed here. First, molecular phylogeny has demonstrated that Deuterostomia comprises Ambulacraria (Echinodermata and Hemichordata) and Chordata (Cephalochordata, Urochordata, and Vertebrata), each clade being recognized as a mutually comparable phylum. Second, comparative genomic studies show that vertebrates alone have experienced two rounds of whole-genome duplication, which makes the composition of their gene family unique. Third, comparative gene-expression profiling of vertebrate embryos favors an hourglass pattern of development, the most conserved stage of which is recognized as a phylotypic period characterized by the establishment of a body plan definitively associated with a phylum. This mid-embryonic conservation is supported robustly in vertebrates, but only weakly in chordates. Fourth, certain complex patterns of body plan formation (especially of the head, pharynx, and somites) are recognized throughout the vertebrates, but not in any other animal groups. For these reasons, we suggest that it is more appropriate to recognize vertebrates as an independent phylum, not as a subphylum of the phylum Chordata.

摘要

脊椎动物门目前被列为脊索动物门下的一个亚门,与另外两个亚门,即头索动物亚门(文昌鱼)和尾索动物亚门(海鞘)同属脊索动物门。在过去三十年里,动物分类学取得了非凡进展,现在是重新评估脊椎动物的亚门地位是否真正合适的时候了,特别是鉴于分子系统发育学、比较基因组学和进化发育生物学的最新进展。本文讨论了当前四条研究线索。第一,分子系统发育学表明,后口动物包括步带动物(棘皮动物和半索动物)和脊索动物(头索动物亚门、尾索动物亚门和脊椎动物门),每个进化枝都被视为相互可比的门。第二,比较基因组研究表明,只有脊椎动物经历了两轮全基因组复制,这使得它们的基因家族组成独一无二。第三,脊椎动物胚胎的比较基因表达谱显示出一种沙漏状的发育模式,其中最保守的阶段被认为是一个系统发育阶段,其特征是确立了与一个门明确相关的身体结构。这种胚胎中期的保守性在脊椎动物中得到了有力支持,但在脊索动物中支持较弱。第四,在整个脊椎动物中都能识别出某些复杂的身体结构形成模式(特别是头部、咽部和体节的模式),但在任何其他动物类群中都没有。基于这些原因,我们认为将脊椎动物视为一个独立的门,而不是脊索动物门下的一个亚门更为合适。

https://cdn.ncbi.nlm.nih.gov/pmc/blobs/03f0/6307173/a97b5ec5a4fb/40851_2018_114_Fig7_HTML.jpg
https://cdn.ncbi.nlm.nih.gov/pmc/blobs/03f0/6307173/729585636037/40851_2018_114_Fig1_HTML.jpg
https://cdn.ncbi.nlm.nih.gov/pmc/blobs/03f0/6307173/01e688489b2d/40851_2018_114_Fig2_HTML.jpg
https://cdn.ncbi.nlm.nih.gov/pmc/blobs/03f0/6307173/50aaa88ef558/40851_2018_114_Fig3_HTML.jpg
https://cdn.ncbi.nlm.nih.gov/pmc/blobs/03f0/6307173/ed8a8eb9e839/40851_2018_114_Fig4_HTML.jpg
https://cdn.ncbi.nlm.nih.gov/pmc/blobs/03f0/6307173/fdf7ae27b6e5/40851_2018_114_Fig5_HTML.jpg
https://cdn.ncbi.nlm.nih.gov/pmc/blobs/03f0/6307173/34acedc0208a/40851_2018_114_Fig6_HTML.jpg
https://cdn.ncbi.nlm.nih.gov/pmc/blobs/03f0/6307173/a97b5ec5a4fb/40851_2018_114_Fig7_HTML.jpg
https://cdn.ncbi.nlm.nih.gov/pmc/blobs/03f0/6307173/729585636037/40851_2018_114_Fig1_HTML.jpg
https://cdn.ncbi.nlm.nih.gov/pmc/blobs/03f0/6307173/01e688489b2d/40851_2018_114_Fig2_HTML.jpg
https://cdn.ncbi.nlm.nih.gov/pmc/blobs/03f0/6307173/50aaa88ef558/40851_2018_114_Fig3_HTML.jpg
https://cdn.ncbi.nlm.nih.gov/pmc/blobs/03f0/6307173/ed8a8eb9e839/40851_2018_114_Fig4_HTML.jpg
https://cdn.ncbi.nlm.nih.gov/pmc/blobs/03f0/6307173/fdf7ae27b6e5/40851_2018_114_Fig5_HTML.jpg
https://cdn.ncbi.nlm.nih.gov/pmc/blobs/03f0/6307173/34acedc0208a/40851_2018_114_Fig6_HTML.jpg
https://cdn.ncbi.nlm.nih.gov/pmc/blobs/03f0/6307173/a97b5ec5a4fb/40851_2018_114_Fig7_HTML.jpg

相似文献

1
The phylum Vertebrata: a case for zoological recognition.脊椎动物门:一个需要动物学认可的案例。
Zoological Lett. 2018 Dec 26;4:32. doi: 10.1186/s40851-018-0114-y. eCollection 2018.
2
Chordate evolution and the three-phylum system.脊索动物的进化与三胚层系统。
Proc Biol Sci. 2014 Nov 7;281(1794):20141729. doi: 10.1098/rspb.2014.1729.
3
Deuterostome Ancestors and Chordate Origins.后口动物祖先与脊索动物起源。
Integr Comp Biol. 2024 Nov 21;64(5):1175-1181. doi: 10.1093/icb/icae134.
4
Metaphylogeny of 82 gene families sheds a new light on chordate evolution.82个基因家族的元系统发育为脊索动物进化带来了新的启示。
Int J Biol Sci. 2006;2(2):32-7. doi: 10.7150/ijbs.2.32. Epub 2006 Apr 10.
5
Molecular signatures that are distinctive characteristics of the vertebrates and chordates and supporting a grouping of vertebrates with the tunicates.分子特征是脊椎动物和脊索动物的显著特征,并支持脊椎动物与被囊动物归为一类。
Mol Phylogenet Evol. 2016 Jan;94(Pt A):383-91. doi: 10.1016/j.ympev.2015.09.019. Epub 2015 Sep 28.
6
In Amphioxus Embryos, Some Neural Tube Cells Resemble Differentiating Coronet Cells of Fishes and Tunicates.在文昌鱼胚胎中,一些神经管细胞类似于鱼类和被囊动物的分化冠状细胞。
Biol Bull. 2023 Feb;244(1):1-8. doi: 10.1086/724581. Epub 2023 Mar 8.
7
Organization of Hox genes in ascidians: present, past, and future.海鞘中Hox基因的组织:现状、过去与未来。
Dev Dyn. 2005 Jun;233(2):382-9. doi: 10.1002/dvdy.20374.
8
The mitochondrial genome of Phallusia mammillata and Phallusia fumigata (Tunicata, Ascidiacea): high genome plasticity at intra-genus level.乳头海鞘和烟色海鞘(被囊动物亚门,海鞘纲)的线粒体基因组:属内水平上的高基因组可塑性
BMC Evol Biol. 2007 Aug 31;7:155. doi: 10.1186/1471-2148-7-155.
9
Conservation and diversification of Msx protein in metazoan evolution.后生动物进化过程中Msx蛋白的保守性与多样性
Mol Biol Evol. 2008 Jan;25(1):69-82. doi: 10.1093/molbev/msm228. Epub 2007 Oct 16.
10
Genomic loss of the HSP70cA gene in the vertebrate lineage.脊椎动物谱系中 HSP70cA 基因的基因组缺失。
Cell Stress Chaperones. 2023 Nov;28(6):1053-1067. doi: 10.1007/s12192-023-01370-9. Epub 2023 Aug 17.

引用本文的文献

1
Bony Fish Arachidonic Acid 15-Lipoxygenases Exhibit Different Catalytic Properties than Their Mammalian Orthologs, Suggesting Functional Enzyme Evolution during Vertebrate Development.硬骨鱼花生四烯酸15-脂氧合酶表现出与其哺乳动物直系同源物不同的催化特性,这表明在脊椎动物发育过程中存在功能性酶的进化。
Int J Mol Sci. 2023 Sep 15;24(18):14154. doi: 10.3390/ijms241814154.
2
Genomic loss of the HSP70cA gene in the vertebrate lineage.脊椎动物谱系中 HSP70cA 基因的基因组缺失。
Cell Stress Chaperones. 2023 Nov;28(6):1053-1067. doi: 10.1007/s12192-023-01370-9. Epub 2023 Aug 17.
3
Functional Characterization of Novel Bony Fish Lipoxygenase Isoforms and Their Possible Involvement in Inflammation.

本文引用的文献

1
Multiple large-scale gene and genome duplications during the evolution of hexapods.六足动物进化过程中的多次大规模基因和基因组重复。
Proc Natl Acad Sci U S A. 2018 May 1;115(18):4713-4718. doi: 10.1073/pnas.1710791115. Epub 2018 Apr 19.
2
Hagfish and lamprey Hox genes reveal conservation of temporal colinearity in vertebrates.八目鳗和七鳃鳗的 Hox 基因揭示了脊椎动物中时间共线性的保守性。
Nat Ecol Evol. 2018 May;2(5):859-866. doi: 10.1038/s41559-018-0526-2. Epub 2018 Apr 2.
3
Embryonic lethality is not sufficient to explain hourglass-like conservation of vertebrate embryos.
新型硬骨鱼脂氧合酶同工型的功能特征及其在炎症中的可能作用。
Int J Mol Sci. 2022 Dec 16;23(24):16026. doi: 10.3390/ijms232416026.
4
Cellular Biogenetic Law and Its Distortion by Protein Interactions: A Possible Unified Framework for Cancer Biology and Regenerative Medicine.细胞生物发生律及其被蛋白质相互作用扭曲:癌症生物学和再生医学的一个可能统一框架。
Int J Mol Sci. 2022 Sep 29;23(19):11486. doi: 10.3390/ijms231911486.
5
Diversification and Functional Evolution of HOX Proteins.HOX蛋白的多样化与功能进化
Front Cell Dev Biol. 2022 May 13;10:798812. doi: 10.3389/fcell.2022.798812. eCollection 2022.
6
Derivedness Index for Estimating Degree of Phenotypic Evolution of Embryos: A Study of Comparative Transcriptomic Analyses of Chordates and Echinoderms.用于估计胚胎表型进化程度的衍生指数:脊索动物和棘皮动物的比较转录组分析研究
Front Cell Dev Biol. 2021 Nov 26;9:749963. doi: 10.3389/fcell.2021.749963. eCollection 2021.
7
A systemic cell cycle block impacts stage-specific histone modification profiles during Xenopus embryogenesis.系统性细胞周期阻滞会影响爪蟾胚胎发生过程中阶段特异性组蛋白修饰谱。
PLoS Biol. 2021 Sep 7;19(9):e3001377. doi: 10.1371/journal.pbio.3001377. eCollection 2021 Sep.
8
Measuring potential effects of the developmental burden associated with the vertebrate notochord.测量与脊椎动物脊索相关的发育负担的潜在影响。
J Exp Zool B Mol Dev Evol. 2022 Jan;338(1-2):129-136. doi: 10.1002/jez.b.23032. Epub 2021 Mar 10.
9
The developmental hourglass model and recapitulation: An attempt to integrate the two models.发育沙漏模型和重演:试图整合这两个模型。
J Exp Zool B Mol Dev Evol. 2022 Jan;338(1-2):76-86. doi: 10.1002/jez.b.23027. Epub 2021 Jan 27.
10
Genomic insights of body plan transitions from bilateral to pentameral symmetry in Echinoderms.棘皮动物身体结构从两侧对称向五辐射对称转变的基因组学见解。
Commun Biol. 2020 Jul 10;3(1):371. doi: 10.1038/s42003-020-1091-1.
胚胎致死性不足以解释脊椎动物胚胎沙漏样的保守性。
Evodevo. 2018 Mar 16;9:7. doi: 10.1186/s13227-018-0095-0. eCollection 2018.
4
The sea lamprey germline genome provides insights into programmed genome rearrangement and vertebrate evolution.海鞘生殖细胞基因组为程序性基因组重排和脊椎动物进化提供了线索。
Nat Genet. 2018 Feb;50(2):270-277. doi: 10.1038/s41588-017-0036-1. Epub 2018 Jan 22.
5
Evolution of the vertebrate neurocranium: problems of the premandibular domain and the origin of the trabecula.脊椎动物脑颅的演化:下颌前区域的问题及小梁的起源
Zoological Lett. 2018 Jan 9;4:1. doi: 10.1186/s40851-017-0083-6. eCollection 2018.
6
Pairwise comparisons across species are problematic when analyzing functional genomic data.当分析功能基因组数据时,对不同物种进行两两比较是有问题的。
Proc Natl Acad Sci U S A. 2018 Jan 16;115(3):E409-E417. doi: 10.1073/pnas.1707515115. Epub 2018 Jan 4.
7
Nemertean and phoronid genomes reveal lophotrochozoan evolution and the origin of bilaterian heads.涡虫和磷虾基因组揭示环节动物的进化和两侧对称动物头部的起源。
Nat Ecol Evol. 2018 Jan;2(1):141-151. doi: 10.1038/s41559-017-0389-y. Epub 2017 Dec 4.
8
Constrained vertebrate evolution by pleiotropic genes.受多效基因约束的脊椎动物进化。
Nat Ecol Evol. 2017 Nov;1(11):1722-1730. doi: 10.1038/s41559-017-0318-0. Epub 2017 Sep 25.
9
Developmental constraints shape the evolution of the nematode mid-developmental transition.发育限制塑造了线虫发育中期转变的进化过程。
Nat Ecol Evol. 2017 Mar 27;1(5):113. doi: 10.1038/s41559-017-0113.
10
The house spider genome reveals an ancient whole-genome duplication during arachnid evolution.家蛛基因组揭示了蛛形动物进化过程中的一次古老的全基因组复制事件。
BMC Biol. 2017 Jul 31;15(1):62. doi: 10.1186/s12915-017-0399-x.