• 文献检索
  • 文档翻译
  • 深度研究
  • 学术资讯
  • Suppr Zotero 插件Zotero 插件
  • 邀请有礼
  • 套餐&价格
  • 历史记录
应用&插件
Suppr Zotero 插件Zotero 插件浏览器插件Mac 客户端Windows 客户端微信小程序
定价
高级版会员购买积分包购买API积分包
服务
文献检索文档翻译深度研究API 文档MCP 服务
关于我们
关于 Suppr公司介绍联系我们用户协议隐私条款
关注我们

Suppr 超能文献

核心技术专利:CN118964589B侵权必究
粤ICP备2023148730 号-1Suppr @ 2026

文献检索

告别复杂PubMed语法,用中文像聊天一样搜索,搜遍4000万医学文献。AI智能推荐,让科研检索更轻松。

立即免费搜索

文件翻译

保留排版,准确专业,支持PDF/Word/PPT等文件格式,支持 12+语言互译。

免费翻译文档

深度研究

AI帮你快速写综述,25分钟生成高质量综述,智能提取关键信息,辅助科研写作。

立即免费体验

自分泌 CTHRC1 通过激活 TGF-β 信号激活肝星状细胞,促进肝纤维化。

Autocrine CTHRC1 activates hepatic stellate cells and promotes liver fibrosis by activating TGF-β signaling.

机构信息

State Key Laboratory of Oncogenes and Related Genes, Shanghai Cancer Institute, Ren Ji Hospital, School of Medicine, Shanghai Jiao Tong University, Shanghai, China.

Department of Gastrointestinal Surgery, Renji Hospital, School of Medicine, Shanghai Jiao Tong University, Shanghai, China.

出版信息

EBioMedicine. 2019 Feb;40:43-55. doi: 10.1016/j.ebiom.2019.01.009. Epub 2019 Jan 11.

DOI:10.1016/j.ebiom.2019.01.009
PMID:30639416
原文链接:https://pmc.ncbi.nlm.nih.gov/articles/PMC6412555/
Abstract

BACKGROUND

Hepatic fibrosis is caused by chronic liver injury and may progress toward liver cirrhosis, and even hepatocellular carcinoma. However, current treatment is not satisfactory. Therefore, there is a mandate to find novel therapeutic targets to improve therapy, and biomarkers to monitor therapeutic response.

METHODS

Liver fibrosis was induced by carbon tetrachloride (CCl) or thioacetamide (TAA) in wild type (WT) or CTHRC1 mice, followed by immunofluorescence and immunohistochemical analyses. CTHRC1 monoclonal antibody (mAb) was used to abrogate the effect of CTHRC1 in vitro and in vivo.

RESULTS

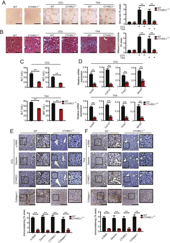
Here, we reported that collagen triple helix repeat containing 1 (CTHRC1), a secreted protein derived from hepatic stellate cells (HSCs), was significantly up-regulated in fibrotic liver tissues. CTHRC1 promoted HSCs transformation from a quiescent to an activated state, and enhanced migratory or contractile capacities of HSCs by activating TGF-β signaling. Meanwhile, CTHRC1 competitively bound to Wnt noncononical receptor and promoted the contractility but not activation of HSCs. CCl or TAA-induced liver fibrosis was attenuated in CTHRC mice compared with littermate control, while a monoclonal antibody of CTHRC1 suppressed liver fibrosis in WT mice treated with CCl or TAA.

INTERPRETATION

We demonstrated that CTHRC1 is a new regulator of liver fibrosis by modulating TGF-β signaling. Targeting CTHRC1 could be a promising therapeutic approach, which can suppress TGF-β signaling and avoid the side effects caused by directly targeting TGF-β. CTHRC1 could also be a potential biomarker for monitoring response to anti-fibrotic therapy. FUND: This study was supported by the National Natural Science Foundation of China (ID 81672358, 81871923, 81872242, 81802890), the Shanghai Municipal Education Commission-Gaofeng Clinical Medicine Grant Support (ID 20181708), the Natural Science Foundation of Shanghai (ID 17ZR1428300, 18ZR1436900), and Shanghai Municipal Health Bureau (ID 2018BR32). The funders did not play a role in manuscript design, data collection, data analysis, interpretation nor writing of the manuscript.

摘要

背景

肝纤维化是由慢性肝损伤引起的,并可能进展为肝硬化,甚至肝癌。然而,目前的治疗效果并不理想。因此,需要寻找新的治疗靶点以改善治疗效果,并寻找生物标志物来监测治疗反应。

方法

用四氯化碳(CCl)或硫代乙酰胺(TAA)在野生型(WT)或 CTHRC1 小鼠中诱导肝纤维化,然后进行免疫荧光和免疫组织化学分析。用 CTHRC1 单克隆抗体(mAb)在体外和体内阻断 CTHRC1 的作用。

结果

在这里,我们报道了胶原三螺旋重复含 1(CTHRC1),一种来源于肝星状细胞(HSCs)的分泌蛋白,在纤维化肝组织中显著上调。CTHRC1 促进 HSCs 从静止状态向激活状态转化,并通过激活 TGF-β 信号增强 HSCs 的迁移或收缩能力。同时,CTHRC1 竞争性结合 Wnt 非经典受体,促进 HSCs 的收缩但不激活。与同窝对照相比,CTHRC1 小鼠的 CCl 或 TAA 诱导的肝纤维化减轻,而 CCl 或 TAA 处理的 WT 小鼠的 CTHRC1 单克隆抗体抑制肝纤维化。

解释

我们证明 CTHRC1 通过调节 TGF-β 信号通路是肝纤维化的一个新调节因子。靶向 CTHRC1 可能是一种有前途的治疗方法,它可以抑制 TGF-β 信号通路,并避免直接靶向 TGF-β 引起的副作用。CTHRC1 也可能是监测抗纤维化治疗反应的潜在生物标志物。

基金

本研究得到国家自然科学基金(ID 81672358、81871923、81872242、81802890)、上海市教委-高峰医学临床资助计划(ID 20181708)、上海市自然科学基金(ID 17ZR1428300、18ZR1436900)和上海市卫生健康委员会(ID 2018BR32)的支持。资助者在 manuscript design、data collection、data analysis、interpretation 或 writing of the manuscript 方面没有发挥作用。

https://cdn.ncbi.nlm.nih.gov/pmc/blobs/372e/6412555/360c12250e0e/gr6.jpg
https://cdn.ncbi.nlm.nih.gov/pmc/blobs/372e/6412555/a549d991ba47/gr1.jpg
https://cdn.ncbi.nlm.nih.gov/pmc/blobs/372e/6412555/814fa0ce7a8e/gr2.jpg
https://cdn.ncbi.nlm.nih.gov/pmc/blobs/372e/6412555/2a289aeec4f2/gr3.jpg
https://cdn.ncbi.nlm.nih.gov/pmc/blobs/372e/6412555/182319b3672d/gr4.jpg
https://cdn.ncbi.nlm.nih.gov/pmc/blobs/372e/6412555/4abece731106/gr5.jpg
https://cdn.ncbi.nlm.nih.gov/pmc/blobs/372e/6412555/360c12250e0e/gr6.jpg
https://cdn.ncbi.nlm.nih.gov/pmc/blobs/372e/6412555/a549d991ba47/gr1.jpg
https://cdn.ncbi.nlm.nih.gov/pmc/blobs/372e/6412555/814fa0ce7a8e/gr2.jpg
https://cdn.ncbi.nlm.nih.gov/pmc/blobs/372e/6412555/2a289aeec4f2/gr3.jpg
https://cdn.ncbi.nlm.nih.gov/pmc/blobs/372e/6412555/182319b3672d/gr4.jpg
https://cdn.ncbi.nlm.nih.gov/pmc/blobs/372e/6412555/4abece731106/gr5.jpg
https://cdn.ncbi.nlm.nih.gov/pmc/blobs/372e/6412555/360c12250e0e/gr6.jpg

相似文献

1
Autocrine CTHRC1 activates hepatic stellate cells and promotes liver fibrosis by activating TGF-β signaling.自分泌 CTHRC1 通过激活 TGF-β 信号激活肝星状细胞,促进肝纤维化。
EBioMedicine. 2019 Feb;40:43-55. doi: 10.1016/j.ebiom.2019.01.009. Epub 2019 Jan 11.
2
Treatment of cholestatic fibrosis by altering gene expression of Cthrc1: Implications for autoimmune and non-autoimmune liver disease.通过改变Cthrc1基因表达治疗胆汁淤积性肝纤维化:对自身免疫性和非自身免疫性肝病的意义
J Autoimmun. 2015 Sep;63:76-87. doi: 10.1016/j.jaut.2015.07.010. Epub 2015 Aug 1.
3
-regulated activation of hepatic stellate cells and liver fibrosis by TGF-β signaling.TGF-β 信号调控肝星状细胞激活和肝纤维化。
Am J Physiol Gastrointest Liver Physiol. 2021 May 1;320(5):G720-G728. doi: 10.1152/ajpgi.00310.2020. Epub 2021 Mar 17.
4
Physalin D attenuates hepatic stellate cell activation and liver fibrosis by blocking TGF-β/Smad and YAP signaling.岩白菜素 D 通过阻断 TGF-β/Smad 和 YAP 信号通路抑制肝星状细胞激活和肝纤维化。
Phytomedicine. 2020 Nov;78:153294. doi: 10.1016/j.phymed.2020.153294. Epub 2020 Jul 28.
5
Rebalancing TGF-β/Smad7 signaling via Compound kushen injection in hepatic stellate cells protects against liver fibrosis and hepatocarcinogenesis.苦参注射液通过重新平衡 TGF-β/Smad7 信号转导在肝星状细胞中保护肝脏纤维化和肝癌发生。
Clin Transl Med. 2021 Jul;11(7):e410. doi: 10.1002/ctm2.410.
6
Effect of SEPT6 on the biological behavior of hepatic stellate cells and liver fibrosis in rats and its mechanism.SEPT6 对大鼠肝星状细胞生物学行为及肝纤维化的影响及其机制。
Lab Invest. 2019 Jan;99(1):17-36. doi: 10.1038/s41374-018-0133-5. Epub 2018 Oct 12.
7
Enhancer of Zeste Homologue 2 Inhibition Attenuates TGF-β Dependent Hepatic Stellate Cell Activation and Liver Fibrosis.EZH2 抑制减轻 TGF-β 依赖的肝星状细胞激活和肝纤维化。
Cell Mol Gastroenterol Hepatol. 2019;7(1):197-209. doi: 10.1016/j.jcmgh.2018.09.005. Epub 2018 Sep 15.
8
Igf2bp2 knockdown improves CCl-induced liver fibrosis and TGF-β-activated mouse hepatic stellate cells by regulating Tgfbr1.Igf2bp2 敲低通过调节 Tgfbr1 改善 CCl 诱导的肝纤维化和 TGF-β激活的小鼠肝星状细胞。
Int Immunopharmacol. 2022 Sep;110:108987. doi: 10.1016/j.intimp.2022.108987. Epub 2022 Jul 9.
9
The histone demethylase KDM4D promotes hepatic fibrogenesis by modulating Toll-like receptor 4 signaling pathway.组蛋白去甲基化酶 KDM4D 通过调节 Toll 样受体 4 信号通路促进肝纤维化。
EBioMedicine. 2019 Jan;39:472-483. doi: 10.1016/j.ebiom.2018.11.055. Epub 2018 Dec 6.
10
Activation of Slit2-Robo1 signaling promotes liver fibrosis.Slit2-Robo1 信号的激活促进肝纤维化。
J Hepatol. 2015 Dec;63(6):1413-20. doi: 10.1016/j.jhep.2015.07.033. Epub 2015 Aug 8.

引用本文的文献

1
Overexpression miR-125a-5p inhibits HSCs activation and alleviates liver fibrosis through TGF-β/Smad2/3 signaling pathway and autophagy.miR-125a-5p过表达通过TGF-β/Smad2/3信号通路和自噬抑制肝星状细胞激活并减轻肝纤维化。
Cell Death Discov. 2025 Sep 1;11(1):419. doi: 10.1038/s41420-025-02694-4.
2
Sex hormone-binding globulin restrains hepatic fibrosis via inhibition of Tgfβ expression.性激素结合球蛋白通过抑制转化生长因子β的表达来抑制肝纤维化。
J Mol Med (Berl). 2025 Jul 5. doi: 10.1007/s00109-025-02569-2.
3
PIEZO1 mediates periostin+ myofibroblast activation and pulmonary fibrosis in mice.

本文引用的文献

1
Increased Cthrc1 Activates Normal Fibroblasts and Suppresses Keloid Fibroblasts by Inhibiting TGF-β/Smad Signal Pathway and Modulating YAP Subcellular Location.Cthrc1 的激活可通过抑制 TGF-β/Smad 信号通路和调节 YAP 亚细胞位置来激活正常成纤维细胞并抑制瘢痕成纤维细胞。
Curr Med Sci. 2018 Oct;38(5):894-902. doi: 10.1007/s11596-018-1959-1. Epub 2018 Oct 20.
2
CTHRC1 promotes osteogenic differentiation of periodontal ligament stem cells by regulating TAZ.CTHRC1通过调控TAZ促进牙周膜干细胞的成骨分化。
J Mol Histol. 2017 Aug;48(4):311-319. doi: 10.1007/s10735-017-9729-0. Epub 2017 Jun 24.
3
High expression of Collagen Triple Helix Repeat Containing 1 (CTHRC1) facilitates progression of oesophageal squamous cell carcinoma through MAPK/MEK/ERK/FRA-1 activation.
PIEZO1介导小鼠中骨膜蛋白阳性肌成纤维细胞的激活及肺纤维化。
J Clin Invest. 2025 Jun 2;135(11). doi: 10.1172/JCI184158.
4
Non-epithelial Circulating Tumor Cells Enhance Disease Progression in High-risk Prostate Cancer through EMT and COL1A1 Expression.非上皮循环肿瘤细胞通过上皮-间质转化和COL1A1表达促进高危前列腺癌的疾病进展。
Int J Med Sci. 2025 Feb 28;22(7):1562-1573. doi: 10.7150/ijms.107703. eCollection 2025.
5
Liver transcriptome analysis reveals PSC-attributed gene set associated with fibrosis progression.肝脏转录组分析揭示了与纤维化进展相关的原发性硬化性胆管炎归因基因集。
JHEP Rep. 2024 Nov 12;7(3):101267. doi: 10.1016/j.jhepr.2024.101267. eCollection 2025 Mar.
6
Cellular Crosstalk Promotes Hepatic Progenitor Cell Proliferation and Stellate Cell Activation in 3D Co-culture.细胞间相互作用促进三维共培养中肝祖细胞增殖和星状细胞激活。
Cell Mol Gastroenterol Hepatol. 2025;19(5):101472. doi: 10.1016/j.jcmgh.2025.101472. Epub 2025 Jan 30.
7
Non-canonical Wnt signaling pathway activated NFATC3 promotes GDF15 expression in MASH: prospective analyses of UK biobank proteomic data.非经典Wnt信号通路激活的NFATC3促进MASH中GDF15的表达:英国生物银行蛋白质组学数据的前瞻性分析
Hepatol Int. 2025 Jan 21. doi: 10.1007/s12072-024-10775-2.
8
Exploring the Antifibrotic Mechanisms of Ghrelin: Modulating TGF-β Signalling in Organ Fibrosis.探索胃饥饿素的抗纤维化机制:调节器官纤维化中的转化生长因子-β信号通路
Expert Rev Mol Med. 2024 Nov 21;27:e8. doi: 10.1017/erm.2024.38.
9
Exosome-related gene identification and diagnostic model construction in hepatic ischemia-reperfusion injury.肝缺血再灌注损伤中与外泌体相关的基因鉴定和诊断模型构建。
Sci Rep. 2024 Sep 28;14(1):22450. doi: 10.1038/s41598-024-73441-5.
10
Alveolar fibroblast lineage orchestrates lung inflammation and fibrosis.肺泡成纤维细胞谱系调控肺炎症和纤维化。
Nature. 2024 Jul;631(8021):627-634. doi: 10.1038/s41586-024-07660-1. Epub 2024 Jul 10.
含胶原蛋白三螺旋重复序列1(CTHRC1)的高表达通过激活丝裂原活化蛋白激酶/丝裂原活化蛋白激酶激酶/细胞外信号调节激酶/转录激活因子1(MAPK/MEK/ERK/FRA-1)促进食管鳞状细胞癌进展。
J Exp Clin Cancer Res. 2017 Jun 23;36(1):84. doi: 10.1186/s13046-017-0555-8.
4
Cthrc1 lowers pulmonary collagen associated with bleomycin-induced fibrosis and protects lung function.Cthrc1可降低与博来霉素诱导的纤维化相关的肺胶原蛋白水平,并保护肺功能。
Physiol Rep. 2017 Mar;5(5). doi: 10.14814/phy2.13115.
5
Liver fibrosis in 2015: Crucial steps towards an effective treatment.2015年的肝纤维化:迈向有效治疗的关键步骤
Nat Rev Gastroenterol Hepatol. 2016 Feb;13(2):67-8. doi: 10.1038/nrgastro.2015.224. Epub 2016 Jan 13.
6
Non-Canonical Wnt Predominates in Activated Rat Hepatic Stellate Cells, Influencing HSC Survival and Paracrine Stimulation of Kupffer Cells.非经典Wnt在活化的大鼠肝星状细胞中占主导地位,影响肝星状细胞的存活及对库普弗细胞的旁分泌刺激。
PLoS One. 2015 Nov 13;10(11):e0142794. doi: 10.1371/journal.pone.0142794. eCollection 2015.
7
Dissecting fibrosis: therapeutic insights from the small-molecule toolbox.剖析纤维化:从小分子工具包中获得的治疗见解。
Nat Rev Drug Discov. 2015 Oct;14(10):693-720. doi: 10.1038/nrd4592. Epub 2015 Sep 4.
8
Treatment of cholestatic fibrosis by altering gene expression of Cthrc1: Implications for autoimmune and non-autoimmune liver disease.通过改变Cthrc1基因表达治疗胆汁淤积性肝纤维化:对自身免疫性和非自身免疫性肝病的意义
J Autoimmun. 2015 Sep;63:76-87. doi: 10.1016/j.jaut.2015.07.010. Epub 2015 Aug 1.
9
Glypican-1 identifies cancer exosomes and detects early pancreatic cancer.磷脂酰肌醇蛋白聚糖-1可识别癌症外泌体并检测早期胰腺癌。
Nature. 2015 Jul 9;523(7559):177-82. doi: 10.1038/nature14581. Epub 2015 Jun 24.
10
Hepatic fibrosis: Concept to treatment.肝纤维化:从概念到治疗。
J Hepatol. 2015 Apr;62(1 Suppl):S15-24. doi: 10.1016/j.jhep.2015.02.039.