• 文献检索
  • 文档翻译
  • 深度研究
  • 学术资讯
  • Suppr Zotero 插件Zotero 插件
  • 邀请有礼
  • 套餐&价格
  • 历史记录
应用&插件
Suppr Zotero 插件Zotero 插件浏览器插件Mac 客户端Windows 客户端微信小程序
定价
高级版会员购买积分包购买API积分包
服务
文献检索文档翻译深度研究API 文档MCP 服务
关于我们
关于 Suppr公司介绍联系我们用户协议隐私条款
关注我们

Suppr 超能文献

核心技术专利:CN118964589B侵权必究
粤ICP备2023148730 号-1Suppr @ 2026

文献检索

告别复杂PubMed语法,用中文像聊天一样搜索,搜遍4000万医学文献。AI智能推荐,让科研检索更轻松。

立即免费搜索

文件翻译

保留排版,准确专业,支持PDF/Word/PPT等文件格式,支持 12+语言互译。

免费翻译文档

深度研究

AI帮你快速写综述,25分钟生成高质量综述,智能提取关键信息,辅助科研写作。

立即免费体验

一种保守的丝状组装体为减数分裂染色体轴的结构提供了基础。

A conserved filamentous assembly underlies the structure of the meiotic chromosome axis.

机构信息

Biomedical Sciences Graduate Program, University of California, San Diego, La Jolla, United States.

Department of Cellular and Molecular Medicine, University of California, San Diego, La Jolla, United States.

出版信息

Elife. 2019 Jan 18;8:e40372. doi: 10.7554/eLife.40372.

DOI:10.7554/eLife.40372
PMID:30657449
原文链接:https://pmc.ncbi.nlm.nih.gov/articles/PMC6349405/
Abstract

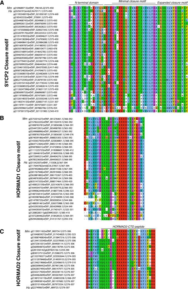
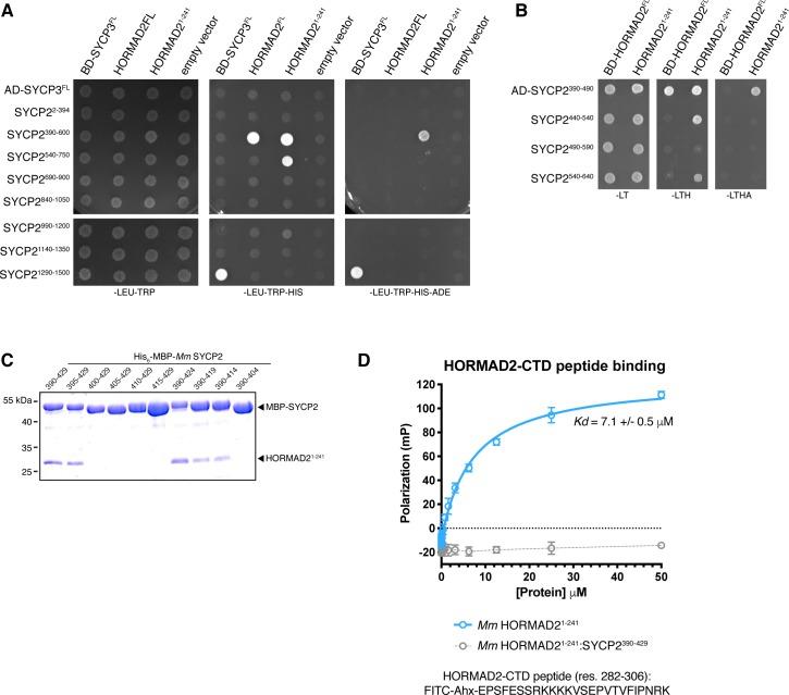
The meiotic chromosome axis plays key roles in meiotic chromosome organization and recombination, yet the underlying protein components of this structure are highly diverged. Here, we show that 'axis core proteins' from budding yeast (Red1), mammals (SYCP2/SYCP3), and plants (ASY3/ASY4) are evolutionarily related and play equivalent roles in chromosome axis assembly. We first identify 'closure motifs' in each complex that recruit meiotic HORMADs, the master regulators of meiotic recombination. We next find that axis core proteins form homotetrameric (Red1) or heterotetrameric (SYCP2:SYCP3 and ASY3:ASY4) coiled-coil assemblies that further oligomerize into micron-length filaments. Thus, the meiotic chromosome axis core in fungi, mammals, and plants shares a common molecular architecture, and likely also plays conserved roles in meiotic chromosome axis assembly and recombination control.

摘要

减数分裂染色体轴在减数分裂染色体组织和重组中发挥着关键作用,但该结构的潜在蛋白质成分高度多样化。在这里,我们表明来自酿酒酵母(Red1)、哺乳动物(SYCP2/SYCP3)和植物(ASY3/ASY4)的“轴核心蛋白”在染色体轴组装中具有进化关系并发挥等效作用。我们首先在每个复合物中鉴定出“封闭基序”,这些基序招募减数分裂 HORMADs,这是减数分裂重组的主要调节剂。接下来,我们发现轴核心蛋白形成同源四聚体(Red1)或异源四聚体(SYCP2:SYCP3 和 ASY3:ASY4)的螺旋卷曲组装体,进一步寡聚形成微米长度的细丝。因此,真菌、哺乳动物和植物的减数分裂染色体轴核心具有共同的分子结构,并且可能在减数分裂染色体轴组装和重组控制中也发挥保守作用。

https://cdn.ncbi.nlm.nih.gov/pmc/blobs/02c0/6349405/eb2ad9cc9f70/elife-40372-fig6.jpg
https://cdn.ncbi.nlm.nih.gov/pmc/blobs/02c0/6349405/bf830ed32e54/elife-40372-fig1.jpg
https://cdn.ncbi.nlm.nih.gov/pmc/blobs/02c0/6349405/8e4a532e3182/elife-40372-fig1-figsupp1.jpg
https://cdn.ncbi.nlm.nih.gov/pmc/blobs/02c0/6349405/428ba9183e16/elife-40372-fig1-figsupp2.jpg
https://cdn.ncbi.nlm.nih.gov/pmc/blobs/02c0/6349405/58339ec376b1/elife-40372-fig1-figsupp3.jpg
https://cdn.ncbi.nlm.nih.gov/pmc/blobs/02c0/6349405/2d07f51f255e/elife-40372-fig2.jpg
https://cdn.ncbi.nlm.nih.gov/pmc/blobs/02c0/6349405/ebf4ad3e3f19/elife-40372-fig2-figsupp1.jpg
https://cdn.ncbi.nlm.nih.gov/pmc/blobs/02c0/6349405/a2bdae3d0025/elife-40372-fig2-figsupp2.jpg
https://cdn.ncbi.nlm.nih.gov/pmc/blobs/02c0/6349405/49df757826d6/elife-40372-fig2-figsupp3.jpg
https://cdn.ncbi.nlm.nih.gov/pmc/blobs/02c0/6349405/251e34673aad/elife-40372-fig2-figsupp4.jpg
https://cdn.ncbi.nlm.nih.gov/pmc/blobs/02c0/6349405/865db9a555f7/elife-40372-fig2-figsupp5.jpg
https://cdn.ncbi.nlm.nih.gov/pmc/blobs/02c0/6349405/1a6e7fd84274/elife-40372-fig3.jpg
https://cdn.ncbi.nlm.nih.gov/pmc/blobs/02c0/6349405/bd326ed43cc7/elife-40372-fig4.jpg
https://cdn.ncbi.nlm.nih.gov/pmc/blobs/02c0/6349405/078dbe27c417/elife-40372-fig4-figsupp1.jpg
https://cdn.ncbi.nlm.nih.gov/pmc/blobs/02c0/6349405/7fd2bd83434c/elife-40372-fig4-figsupp2.jpg
https://cdn.ncbi.nlm.nih.gov/pmc/blobs/02c0/6349405/718e0e0eb602/elife-40372-fig4-figsupp3.jpg
https://cdn.ncbi.nlm.nih.gov/pmc/blobs/02c0/6349405/431085293f41/elife-40372-fig4-figsupp4.jpg
https://cdn.ncbi.nlm.nih.gov/pmc/blobs/02c0/6349405/a33f09dbd00b/elife-40372-fig4-figsupp5.jpg
https://cdn.ncbi.nlm.nih.gov/pmc/blobs/02c0/6349405/c972913500b1/elife-40372-fig5.jpg
https://cdn.ncbi.nlm.nih.gov/pmc/blobs/02c0/6349405/1943517aed5c/elife-40372-fig5-figsupp1.jpg
https://cdn.ncbi.nlm.nih.gov/pmc/blobs/02c0/6349405/1166d70a99f7/elife-40372-fig5-figsupp2.jpg
https://cdn.ncbi.nlm.nih.gov/pmc/blobs/02c0/6349405/1357c13a41f4/elife-40372-fig5-figsupp3.jpg
https://cdn.ncbi.nlm.nih.gov/pmc/blobs/02c0/6349405/eb2ad9cc9f70/elife-40372-fig6.jpg
https://cdn.ncbi.nlm.nih.gov/pmc/blobs/02c0/6349405/bf830ed32e54/elife-40372-fig1.jpg
https://cdn.ncbi.nlm.nih.gov/pmc/blobs/02c0/6349405/8e4a532e3182/elife-40372-fig1-figsupp1.jpg
https://cdn.ncbi.nlm.nih.gov/pmc/blobs/02c0/6349405/428ba9183e16/elife-40372-fig1-figsupp2.jpg
https://cdn.ncbi.nlm.nih.gov/pmc/blobs/02c0/6349405/58339ec376b1/elife-40372-fig1-figsupp3.jpg
https://cdn.ncbi.nlm.nih.gov/pmc/blobs/02c0/6349405/2d07f51f255e/elife-40372-fig2.jpg
https://cdn.ncbi.nlm.nih.gov/pmc/blobs/02c0/6349405/ebf4ad3e3f19/elife-40372-fig2-figsupp1.jpg
https://cdn.ncbi.nlm.nih.gov/pmc/blobs/02c0/6349405/a2bdae3d0025/elife-40372-fig2-figsupp2.jpg
https://cdn.ncbi.nlm.nih.gov/pmc/blobs/02c0/6349405/49df757826d6/elife-40372-fig2-figsupp3.jpg
https://cdn.ncbi.nlm.nih.gov/pmc/blobs/02c0/6349405/251e34673aad/elife-40372-fig2-figsupp4.jpg
https://cdn.ncbi.nlm.nih.gov/pmc/blobs/02c0/6349405/865db9a555f7/elife-40372-fig2-figsupp5.jpg
https://cdn.ncbi.nlm.nih.gov/pmc/blobs/02c0/6349405/1a6e7fd84274/elife-40372-fig3.jpg
https://cdn.ncbi.nlm.nih.gov/pmc/blobs/02c0/6349405/bd326ed43cc7/elife-40372-fig4.jpg
https://cdn.ncbi.nlm.nih.gov/pmc/blobs/02c0/6349405/078dbe27c417/elife-40372-fig4-figsupp1.jpg
https://cdn.ncbi.nlm.nih.gov/pmc/blobs/02c0/6349405/7fd2bd83434c/elife-40372-fig4-figsupp2.jpg
https://cdn.ncbi.nlm.nih.gov/pmc/blobs/02c0/6349405/718e0e0eb602/elife-40372-fig4-figsupp3.jpg
https://cdn.ncbi.nlm.nih.gov/pmc/blobs/02c0/6349405/431085293f41/elife-40372-fig4-figsupp4.jpg
https://cdn.ncbi.nlm.nih.gov/pmc/blobs/02c0/6349405/a33f09dbd00b/elife-40372-fig4-figsupp5.jpg
https://cdn.ncbi.nlm.nih.gov/pmc/blobs/02c0/6349405/c972913500b1/elife-40372-fig5.jpg
https://cdn.ncbi.nlm.nih.gov/pmc/blobs/02c0/6349405/1943517aed5c/elife-40372-fig5-figsupp1.jpg
https://cdn.ncbi.nlm.nih.gov/pmc/blobs/02c0/6349405/1166d70a99f7/elife-40372-fig5-figsupp2.jpg
https://cdn.ncbi.nlm.nih.gov/pmc/blobs/02c0/6349405/1357c13a41f4/elife-40372-fig5-figsupp3.jpg
https://cdn.ncbi.nlm.nih.gov/pmc/blobs/02c0/6349405/eb2ad9cc9f70/elife-40372-fig6.jpg

相似文献

1
A conserved filamentous assembly underlies the structure of the meiotic chromosome axis.一种保守的丝状组装体为减数分裂染色体轴的结构提供了基础。
Elife. 2019 Jan 18;8:e40372. doi: 10.7554/eLife.40372.
2
Identification of ASYNAPTIC4, a Component of the Meiotic Chromosome Axis.鉴定减数分裂染色体轴的一个组成部分——ASYNAPTIC4。
Plant Physiol. 2018 Sep;178(1):233-246. doi: 10.1104/pp.17.01725. Epub 2018 Jul 12.
3
Meiotic DNA double-strand break-independent role of protein phosphatase 4 in Hop1 assembly to promote meiotic chromosome axis formation in budding yeast.蛋白磷酸酶4在酿酒酵母中促进减数分裂染色体轴形成的Hop1组装过程中的减数分裂DNA双链断裂非依赖作用。
Genes Cells. 2023 Aug;28(8):595-614. doi: 10.1111/gtc.13049. Epub 2023 May 27.
4
Meiotic cohesins mediate initial loading of HORMAD1 to the chromosomes and coordinate SC formation during meiotic prophase.减数分裂黏连蛋白介导 HORMAD1 最初加载到染色体上,并在减数分裂前期协调 SC 的形成。
PLoS Genet. 2020 Sep 15;16(9):e1009048. doi: 10.1371/journal.pgen.1009048. eCollection 2020 Sep.
5
Mouse HORMAD1 and HORMAD2, two conserved meiotic chromosomal proteins, are depleted from synapsed chromosome axes with the help of TRIP13 AAA-ATPase.小鼠 HORMAD1 和 HORMAD2 是两种保守的减数分裂染色体蛋白,在 TRIP13 AAA-ATPase 的帮助下从联会染色体轴上耗尽。
PLoS Genet. 2009 Oct;5(10):e1000702. doi: 10.1371/journal.pgen.1000702. Epub 2009 Oct 23.
6
Phosphorylation of chromosome core components may serve as axis marks for the status of chromosomal events during mammalian meiosis.染色体核心成分的磷酸化可能作为哺乳动物减数分裂过程中染色体事件状态的轴心标记。
PLoS Genet. 2012 Feb;8(2):e1002485. doi: 10.1371/journal.pgen.1002485. Epub 2012 Feb 9.
7
Pch2 modulates chromatid partner choice during meiotic double-strand break repair in Saccharomyces cerevisiae.Pch2 调节酿酒酵母减数分裂双链断裂修复过程中的染色单体伙伴选择。
Genetics. 2011 Jul;188(3):511-21. doi: 10.1534/genetics.111.129031. Epub 2011 Apr 21.
8
Turning coldspots into hotspots: targeted recruitment of axis protein Hop1 stimulates meiotic recombination in Saccharomyces cerevisiae.将冷点转化为热点:靶向招募轴蛋白 Hop1 可刺激酿酒酵母中的减数分裂重组。
Genetics. 2022 Aug 30;222(1). doi: 10.1093/genetics/iyac106.
9
Reduced dosage of the chromosome axis factor Red1 selectively disrupts the meiotic recombination checkpoint in Saccharomyces cerevisiae.染色体轴因子Red1的剂量降低会选择性地破坏酿酒酵母中的减数分裂重组检查点。
PLoS Genet. 2017 Jul 26;13(7):e1006928. doi: 10.1371/journal.pgen.1006928. eCollection 2017 Jul.
10
Genetic evidence that synaptonemal complex axial elements govern recombination pathway choice in mice.遗传证据表明联会复合体的轴元件控制了小鼠重组途径的选择。
Genetics. 2011 Sep;189(1):71-82. doi: 10.1534/genetics.111.130674. Epub 2011 Jul 12.

引用本文的文献

1
Bipartite chromatin recognition by Hop1 from two diverged Holozoa.来自两个不同后生动物的Hop1对二分染色质的识别
Life Sci Alliance. 2025 Aug 19;8(11). doi: 10.26508/lsa.202503428. Print 2025 Nov.
2
Human Papillomavirus-Encoded microRNAs as Regulators of Human Gene Expression in Anal Squamous Cell Carcinoma: A Meta-Transcriptomics Study.人乳头瘤病毒编码的微小RNA作为肛门鳞状细胞癌中人类基因表达的调节因子:一项元转录组学研究
Noncoding RNA. 2025 Jun 9;11(3):43. doi: 10.3390/ncrna11030043.
3
Aberrant activation of chromosome asynapsis checkpoint triggers oocyte elimination.

本文引用的文献

1
Identification of ASYNAPTIC4, a Component of the Meiotic Chromosome Axis.鉴定减数分裂染色体轴的一个组成部分——ASYNAPTIC4。
Plant Physiol. 2018 Sep;178(1):233-246. doi: 10.1104/pp.17.01725. Epub 2018 Jul 12.
2
Structural basis of meiotic chromosome synapsis through SYCP1 self-assembly.通过 SYCP1 自组装形成减数分裂染色体联会的结构基础。
Nat Struct Mol Biol. 2018 Jul;25(7):557-569. doi: 10.1038/s41594-018-0078-9. Epub 2018 Jun 18.
3
On the application of the expected log-likelihood gain to decision making in molecular replacement.
染色体联会检查点的异常激活触发卵母细胞清除。
Nat Commun. 2025 Mar 6;16(1):2260. doi: 10.1038/s41467-025-57702-z.
4
Mug20-Rec25-Rec27 binds DNA and enhances meiotic DNA break formation via phase-separated condensates.Mug20-Rec25-Rec27结合DNA并通过相分离凝聚物增强减数分裂DNA断裂的形成。
Nucleic Acids Res. 2025 Feb 27;53(5). doi: 10.1093/nar/gkaf123.
5
TRIP13 localizes to synapsed chromosomes and functions as a dosage-sensitive regulator of meiosis.TRIP13 定位于突触染色体,作为减数分裂中剂量敏感的调节因子发挥作用。
Elife. 2024 Aug 29;12:RP92195. doi: 10.7554/eLife.92195.
6
Temperature regulates negative supercoils to modulate meiotic crossovers and chromosome organization.温度调节负超螺旋以调节减数分裂交叉和染色体组织。
Sci China Life Sci. 2024 Nov;67(11):2426-2443. doi: 10.1007/s11427-024-2671-1. Epub 2024 Jul 23.
7
ASYNAPSIS3 has diverse dosage-dependent effects on meiotic crossover formation in Brassica napus.ASYNAPSIS3 在甘蓝型油菜减数分裂交叉形成中具有多种剂量依赖性效应。
Plant Cell. 2024 Sep 3;36(9):3838-3856. doi: 10.1093/plcell/koae207.
8
Absence of chromosome axis protein recruitment prevents meiotic recombination chromosome-wide in the budding yeast .染色体轴蛋白募集的缺失阻止了芽殖酵母减数分裂过程中染色体的广泛重组。
Proc Natl Acad Sci U S A. 2024 Mar 19;121(12):e2312820121. doi: 10.1073/pnas.2312820121. Epub 2024 Mar 13.
9
The N-terminal modification of HORMAD2 causes its ectopic persistence on synapsed chromosomes without meiotic blockade.HORMAD2 的 N 端修饰导致其在联会染色体上的异位持续存在,而没有减数分裂阻滞。
Reproduction. 2024 Mar 13;167(4). doi: 10.1530/REP-23-0330. Print 2024 Apr 1.
10
The molecular machinery of meiotic recombination.减数分裂重组的分子机制。
Biochem Soc Trans. 2024 Feb 28;52(1):379-393. doi: 10.1042/BST20230712.
预期对数似然增益在分子置换决策中的应用。
Acta Crystallogr D Struct Biol. 2018 Apr 1;74(Pt 4):245-255. doi: 10.1107/S2059798318004357. Epub 2018 Apr 4.
4
An introduction to experimental phasing of macromolecules illustrated by SHELX; new autotracing features.介绍大分子实验相图的 SHELX 软件;新增自动追踪功能。
Acta Crystallogr D Struct Biol. 2018 Feb 1;74(Pt 2):106-116. doi: 10.1107/S2059798317015121.
5
ARCIMBOLDO on coiled coils.阿尔钦博托谈螺旋线圈。
Acta Crystallogr D Struct Biol. 2018 Mar 1;74(Pt 3):194-204. doi: 10.1107/S2059798317017582. Epub 2018 Mar 2.
6
Conformational dynamics of the Hop1 HORMA domain reveal a common mechanism with the spindle checkpoint protein Mad2.Hop1 HORMA 结构域的构象动力学揭示了与纺锤体检验点蛋白 Mad2 的共同机制。
Nucleic Acids Res. 2018 Jan 9;46(1):279-292. doi: 10.1093/nar/gkx1196.
7
Affinity proteomics reveals extensive phosphorylation of the Brassica chromosome axis protein ASY1 and a network of associated proteins at prophase I of meiosis.亲和蛋白质组学揭示了拟南芥染色体轴蛋白 ASY1 在减数分裂前期的广泛磷酸化及其相关蛋白网络。
Plant J. 2018 Jan;93(1):17-33. doi: 10.1111/tpj.13752. Epub 2017 Dec 2.
8
Superresolution expansion microscopy reveals the three-dimensional organization of the synaptonemal complex.超分辨率扩展显微镜揭示了联会复合体的三维结构。
Proc Natl Acad Sci U S A. 2017 Aug 15;114(33):E6857-E6866. doi: 10.1073/pnas.1705623114. Epub 2017 Jul 31.
9
Superresolution microscopy reveals the three-dimensional organization of meiotic chromosome axes in intact tissue.超分辨率显微镜技术揭示了完整组织中减数分裂染色体轴的三维结构。
Proc Natl Acad Sci U S A. 2017 Jun 13;114(24):E4734-E4743. doi: 10.1073/pnas.1702312114. Epub 2017 May 30.
10
Synaptonemal complex protein 2 (SYCP2) mediates the association of the centromere with the synaptonemal complex.联会复合体蛋白2(SYCP2)介导着丝粒与联会复合体的关联。
Protein Cell. 2017 Jul;8(7):538-543. doi: 10.1007/s13238-016-0354-6.