Suppr超能文献

ATM 通路激活限制 Werner 综合征细胞中 R 环相关的基因组不稳定性。

ATM pathway activation limits R-loop-associated genomic instability in Werner syndrome cells.

机构信息

Department of Environment and Health, Section of Mechanisms Biomarkers and Models, Istituto Superiore di Sanita', Viale Regina Elena 299, Rome 00161, Italy.

Department of Cell Biology and Neurosciences, Section of Gene and Cell Therapy, Istituto Superiore di Sanita', Viale Regina Elena 299, Rome 00161, Italy.

出版信息

Nucleic Acids Res. 2019 Apr 23;47(7):3485-3502. doi: 10.1093/nar/gkz025.

Abstract

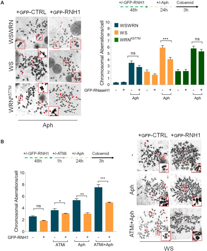
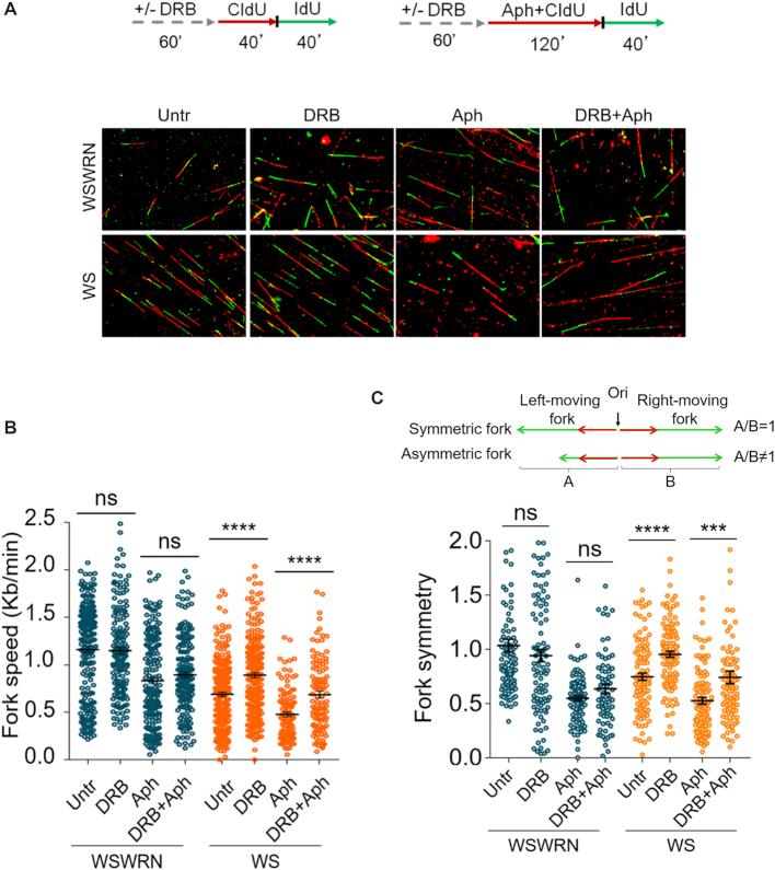
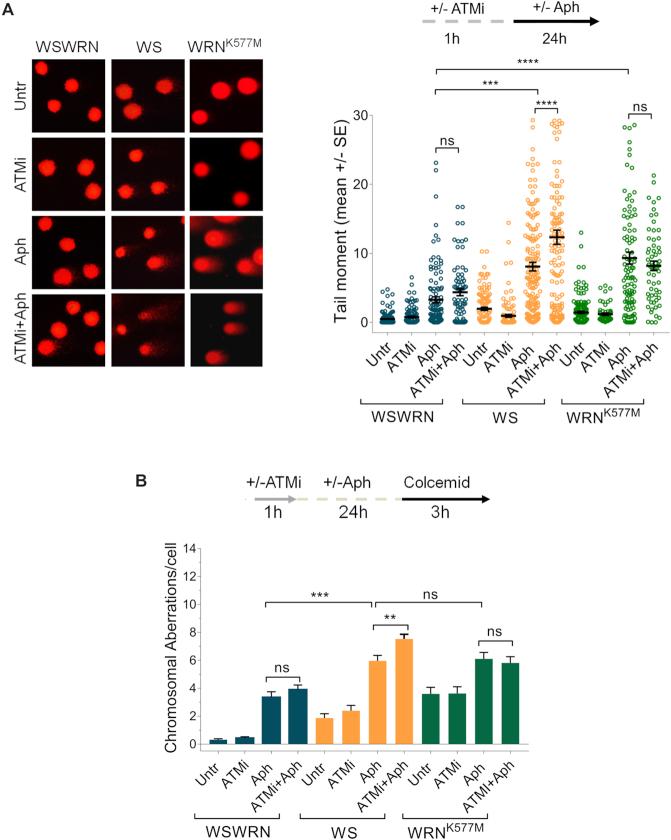
Werner syndrome (WS) is a cancer-prone disease caused by deficiency of Werner protein (WRN). WRN maintains genome integrity by promoting replication-fork stability after various forms of replication stress. Under mild replication stress, WS cells show impaired ATR-mediated CHK1 activation. However, it remains unclear if WS cells elicit other repair pathway. We demonstrate that loss of WRN leads to enhanced ATM phosphorylation upon prolonged exposure to aphidicolin, a specific inhibitor of DNA polymerases, resulting in CHK1 activation. Moreover, we find that loss of WRN sensitises cells to replication-transcription collisions and promotes accumulation of R-loops, which undergo XPG-dependent cleavage responsible for ATM signalling activation. Importantly, we observe that ATM pathway limits chromosomal instability in WS cells. Finally, we prove that, in WS cells, genomic instability enhanced upon chemical inhibition of ATM kinase activity is counteracted by direct or indirect suppression of R-loop formation or by XPG abrogation. Together, these findings suggest a potential role of WRN as regulator of R-loop-associated genomic instability, strengthening the notion that conflicts between replication and transcription can affect DNA replication, leading to human disease and cancer.

摘要

Werner 综合征(WS)是一种由 Werner 蛋白(WRN)缺陷引起的易患癌症的疾病。WRN 通过促进各种形式的复制压力后复制叉的稳定性来维持基因组完整性。在轻度复制压力下,WS 细胞显示出 ATR 介导的 CHK1 激活受损。然而,目前尚不清楚 WS 细胞是否会引发其他修复途径。我们证明,在长时间暴露于 aphidicolin(一种特定的 DNA 聚合酶抑制剂)后,WRN 的缺失会导致 ATM 磷酸化增强,从而导致 CHK1 的激活。此外,我们发现 WRN 的缺失会使细胞对复制转录碰撞敏感,并促进 R 环的积累,R 环会经历 XPG 依赖性切割,导致 ATM 信号激活。重要的是,我们观察到 ATM 途径限制了 WS 细胞中的染色体不稳定性。最后,我们证明,在 WS 细胞中,化学抑制 ATM 激酶活性后增强的基因组不稳定性可以通过直接或间接抑制 R 环形成或通过 XPG 缺失来抵消。总之,这些发现表明 WRN 作为 R 环相关基因组不稳定性的调节剂的潜在作用,这加强了这样一种观点,即复制和转录之间的冲突会影响 DNA 复制,导致人类疾病和癌症。

https://cdn.ncbi.nlm.nih.gov/pmc/blobs/cf3e/6468170/02910f44afb8/gkz025fig1.jpg

文献检索

告别复杂PubMed语法,用中文像聊天一样搜索,搜遍4000万医学文献。AI智能推荐,让科研检索更轻松。

立即免费搜索

文件翻译

保留排版,准确专业,支持PDF/Word/PPT等文件格式,支持 12+语言互译。

免费翻译文档

深度研究

AI帮你快速写综述,25分钟生成高质量综述,智能提取关键信息,辅助科研写作。

立即免费体验