Department of Urology, Shanghai Changhai Hospital, Second Military Medical University, Shanghai, 200433, China.
Department of Urology, Zhongshan Hospital, Fudan University; Shanghai Key Laboratory of Organ Transplantation, Shanghai, 200032, China.
Cell Death Dis. 2019 Jan 15;10(2):34. doi: 10.1038/s41419-018-1169-6.
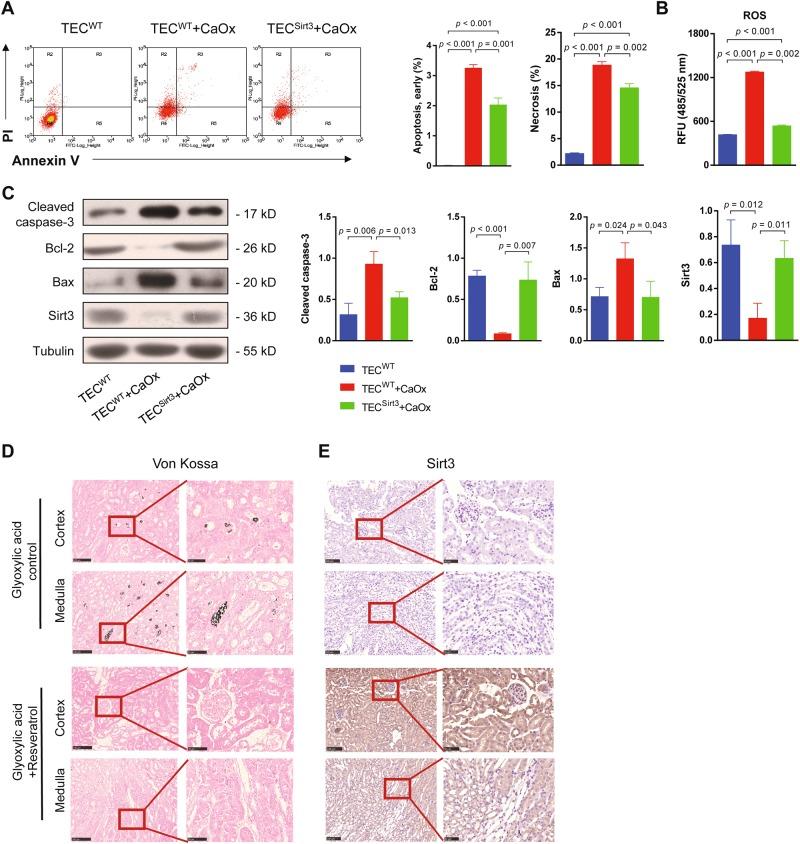
High oxalic acid and calcium oxalate (CaOx)-induced renal tubular epithelial cell (TEC) injury plays a key role in nephrolithiasis. However, the mechanism remains unknown. Gene array analysis of the mice nephrolithiasis model indicated significant downregulation of sirtuin 3 (Sirt3) and activation of mitogen-activated protein kinase (MAPK) pathway. Kidney biopsy tissues of renal calculi patients also showed decreased Sirt3 expression. Silencing Sirt3 exacerbated oxidative stress and TEC death under CaOx stimulation. Restoring Sirt3 expression by overexpression or enhancing its activity protected renal function and reduced TEC death both in vitro and in vivo. Inhibiting the MAPK pathway resulted in upregulation of Sirt3 expression, preservation of renal function and decreased cell death both in vitro and in vivo. Furthermore, Sirt3 could upregulate FoxO3a activity post-translationally via deacetylation, dephosphorylation and deubiquitination. FoxO3a was found to interact with the promoter region of LC3B and to increase its expression, enhancing TEC autophagy and suppressing cell apoptosis and necrosis. Taken together, our results indicate that the MAPK/Sirt3/FoxO3a pathway modulates renal TEC death and autophagy in TEC injury.
高草酸和草酸钙(CaOx)诱导的肾小管上皮细胞(TEC)损伤在肾结石中起关键作用。然而,其机制尚不清楚。对肾结石小鼠模型的基因阵列分析表明 Sirtuin 3(Sirt3)显著下调和丝裂原活化蛋白激酶(MAPK)途径被激活。肾结石患者的肾活检组织也显示 Sirt3 表达减少。沉默 Sirt3 在 CaOx 刺激下加剧氧化应激和 TEC 死亡。在体外和体内,通过过表达或增强其活性恢复 Sirt3 表达可保护肾功能并减少 TEC 死亡。抑制 MAPK 途径可导致 Sirt3 表达上调、肾功能保存和细胞死亡减少,无论是在体外还是体内。此外,Sirt3 可以通过去乙酰化、去磷酸化和去泛素化来对 FoxO3a 活性进行翻译后调节。发现 FoxO3a 与 LC3B 的启动子区域相互作用并增加其表达,增强 TEC 自噬并抑制细胞凋亡和坏死。综上所述,我们的研究结果表明,MAPK/Sirt3/FoxO3a 途径调节肾小管上皮细胞损伤中的肾小管上皮细胞死亡和自噬。