Surgery Branch, National Cancer Institute, National Institutes of Health, Bethesda, MD, 20892, USA.
Nat Commun. 2019 Jan 25;10(1):449. doi: 10.1038/s41467-019-08304-z.
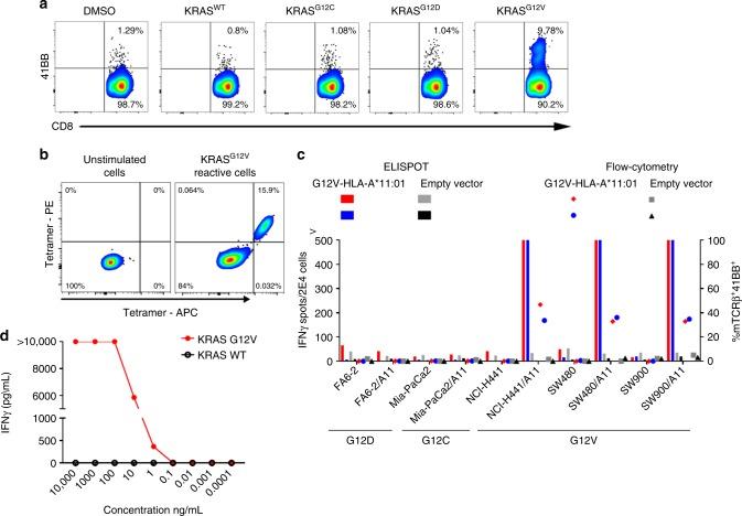
T cells targeting shared oncogenic mutations can induce durable tumor regression in epithelial cancer patients. Such T cells can be detected in tumor infiltrating lymphocytes, but whether such cells can be detected in the peripheral blood of patients with the common metastatic epithelial cancer patients is unknown. Using a highly sensitive in vitro stimulation and cell enrichment of peripheral memory T cells from six metastatic cancer patients, we identified and isolated CD4, and CD8 memory T cells targeting the mutated KRAS and KRAS variants, respectively, in three patients. In an additional two metastatic colon cancer patients, we detected CD8 neoantigen-specific cells targeting the mutated SMAD5 and MUC4 proteins. Therefore, memory T cells targeting unique as well as shared somatic mutations can be detected in the peripheral blood of epithelial cancer patients and can potentially be used for the development of effective personalized T cell-based cancer immunotherapy across multiple patients.
靶向共同致癌突变的 T 细胞可以诱导上皮癌患者的持久肿瘤消退。这种 T 细胞可以在肿瘤浸润淋巴细胞中检测到,但在常见转移性上皮癌患者的外周血中是否可以检测到这种细胞尚不清楚。使用来自六位转移性癌症患者的外周记忆 T 细胞的高度敏感体外刺激和细胞富集,我们在三位患者中分别鉴定和分离了靶向突变 KRAS 和 KRAS 变体的 CD4 和 CD8 记忆 T 细胞。在另外两位转移性结肠直肠癌患者中,我们检测到靶向突变 SMAD5 和 MUC4 蛋白的 CD8 新抗原特异性细胞。因此,针对独特和共同体细胞突变的记忆 T 细胞可以在上皮癌患者的外周血中检测到,并且有可能被用于开发针对多个患者的有效个性化 T 细胞为基础的癌症免疫疗法。