• 文献检索
  • 文档翻译
  • 深度研究
  • 学术资讯
  • Suppr Zotero 插件Zotero 插件
  • 邀请有礼
  • 套餐&价格
  • 历史记录
应用&插件
Suppr Zotero 插件Zotero 插件浏览器插件Mac 客户端Windows 客户端微信小程序
定价
高级版会员购买积分包购买API积分包
服务
文献检索文档翻译深度研究API 文档MCP 服务
关于我们
关于 Suppr公司介绍联系我们用户协议隐私条款
关注我们

Suppr 超能文献

核心技术专利:CN118964589B侵权必究
粤ICP备2023148730 号-1Suppr @ 2026

文献检索

告别复杂PubMed语法,用中文像聊天一样搜索,搜遍4000万医学文献。AI智能推荐,让科研检索更轻松。

立即免费搜索

文件翻译

保留排版,准确专业,支持PDF/Word/PPT等文件格式,支持 12+语言互译。

免费翻译文档

深度研究

AI帮你快速写综述,25分钟生成高质量综述,智能提取关键信息,辅助科研写作。

立即免费体验

GMCSF-神经抗原耐受疫苗在髓鞘特异性 TCR 转基因小鼠中诱导全身性 CD4 CD25 FOXP3 调节性 T 细胞淋巴细胞增多,这取决于低效率的 T 细胞抗原受体识别。

A GMCSF-Neuroantigen Tolerogenic Vaccine Elicits Systemic Lymphocytosis of CD4 CD25 FOXP3 Regulatory T Cells in Myelin-Specific TCR Transgenic Mice Contingent Upon Low-Efficiency T Cell Antigen Receptor Recognition.

机构信息

Department of Microbiology and Immunology, Brody School of Medicine, East Carolina University, Greenville, NC, United States.

出版信息

Front Immunol. 2019 Jan 10;9:3119. doi: 10.3389/fimmu.2018.03119. eCollection 2018.

DOI:10.3389/fimmu.2018.03119
PMID:30687323
原文链接:https://pmc.ncbi.nlm.nih.gov/articles/PMC6335336/
Abstract

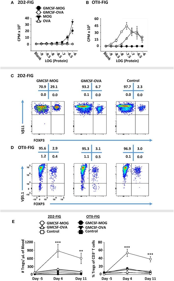
Previous studies showed that single-chain fusion proteins comprised of GM-CSF and major encephalitogenic peptides of myelin, when injected subcutaneously in saline, were potent tolerogenic vaccines that suppressed experimental autoimmune encephalomyelitis (EAE) in rats and mice. These tolerogenic vaccines exhibited dominant suppressive activity in inflammatory environments even when emulsified in Complete Freund's Adjuvant (CFA). The current study provides evidence that the mechanism of tolerance was dependent upon vaccine-induced regulatory CD25 T cells (Tregs), because treatment of mice with the Treg-depleting anti-CD25 mAb PC61 reversed tolerance. To assess tolerogenic mechanisms, we focused on 2D2-FIG mice, which have a transgenic T cell repertoire that recognizes myelin oligodendrocyte glycoprotein peptide MOG35-55 as a low-affinity ligand and the neurofilament medium peptide NFM13-37 as a high-affinity ligand. Notably, a single subcutaneous vaccination of GMCSF-MOG in saline elicited a major population of FOXP3 Tregs that appeared within 3 days, was sustained over several weeks, expressed canonical Treg markers, and was present systemically at high frequencies in the blood, spleen, and lymph nodes. Subcutaneous and intravenous injections of GMCSF-MOG were equally effective for induction of FOXP3 Tregs. Repeated booster vaccinations with GMCSF-MOG elicited FOXP3 expression in over 40% of all circulating T cells. Covalent linkage of GM-CSF with MOG35-55 was required for Treg induction whereas vaccination with GM-CSF and MOG35-55 as separate molecules lacked Treg-inductive activity. GMCSF-MOG elicited high levels of Tregs even when administered in immunogenic adjuvants such as CFA or Alum. Conversely, incorporation of GM-CSF and MOG35-55 as separate molecules in CFA did not support Treg induction. The ability of the vaccine to induce Tregs was dependent upon the efficiency of T cell antigen recognition, because vaccination of 2D2-FIG or OTII-FIG mice with the high-affinity ligands GMCSF-NFM or GMCSF-OVA (Ovalbumin323-339), respectively, did not elicit Tregs. Comparison of 2D2-FIG and 2D2-FIG- strains revealed that GMCSF-MOG may predominantly drive Treg expansion because the kinetics of vaccine-induced Treg emergence was a function of pre-existing Treg levels. In conclusion, these findings indicate that the antigenic domain of the GMCSF-NAg tolerogenic vaccine is critical in setting the balance between regulatory and conventional T cell responses in both quiescent and inflammatory environments.

摘要

先前的研究表明,由 GM-CSF 和髓鞘主要致脑炎肽组成的单链融合蛋白,经皮下注射生理盐水,是一种有效的耐受原疫苗,可抑制大鼠和小鼠的实验性自身免疫性脑脊髓炎(EAE)。这些耐受原疫苗在完全弗氏佐剂(CFA)乳化时,在炎症环境中表现出明显的抑制活性。目前的研究提供了证据表明,耐受的机制依赖于疫苗诱导的调节性 CD25 T 细胞(Tregs),因为用 Treg 耗竭性抗 CD25 mAb PC61 处理小鼠可逆转耐受。为了评估耐受机制,我们专注于 2D2-FIG 小鼠,其转基因 T 细胞 repertoire 识别髓鞘少突胶质细胞糖蛋白肽 MOG35-55 作为低亲和力配体,神经丝中间肽 NFM13-37 作为高亲和力配体。值得注意的是,GMCSF-MOG 单次皮下接种生理盐水可诱导大量 FOXP3 Tregs,这些 Tregs 在 3 天内出现,持续数周,表达典型的 Treg 标记,并以高频率存在于全身血液、脾脏和淋巴结中。GMCSF-MOG 的皮下和静脉内注射对诱导 FOXP3 Tregs 同样有效。重复 GMCSF-MOG 增强疫苗接种可诱导超过 40%的循环 T 细胞表达 FOXP3。GM-CSF 与 MOG35-55 的共价连接是诱导 Treg 的必需条件,而 GM-CSF 和 MOG35-55 作为单独的分子接种则缺乏 Treg 诱导活性。GMCSF-MOG 甚至在免疫原性佐剂如 CFA 或 Alum 中给药时也能诱导高水平的 Tregs。相反,将 GM-CSF 和 MOG35-55 作为单独的分子掺入 CFA 中并不能支持 Treg 诱导。疫苗诱导 Tregs 的能力取决于 T 细胞抗原识别的效率,因为分别用高亲和力配体 GMCSF-NFM 或 GMCSF-OVA(卵清蛋白 323-339)对 2D2-FIG 或 OTII-FIG 小鼠进行疫苗接种均未诱导出 Tregs。2D2-FIG 和 2D2-FIG- 株的比较表明,GMCSF-MOG 可能主要驱动 Treg 扩增,因为疫苗诱导的 Treg 出现的动力学是 Treg 水平的函数。总之,这些发现表明,GMCSF-NAg 耐受原疫苗的抗原域在静止和炎症环境中调节性和常规 T 细胞反应之间的平衡中起着关键作用。

https://cdn.ncbi.nlm.nih.gov/pmc/blobs/c230/6335336/4040f8ca9c77/fimmu-09-03119-g0010.jpg
https://cdn.ncbi.nlm.nih.gov/pmc/blobs/c230/6335336/2e4bdd87964d/fimmu-09-03119-g0001.jpg
https://cdn.ncbi.nlm.nih.gov/pmc/blobs/c230/6335336/588940eaa84b/fimmu-09-03119-g0002.jpg
https://cdn.ncbi.nlm.nih.gov/pmc/blobs/c230/6335336/2888b883dae4/fimmu-09-03119-g0003.jpg
https://cdn.ncbi.nlm.nih.gov/pmc/blobs/c230/6335336/cf2dce4e5b27/fimmu-09-03119-g0004.jpg
https://cdn.ncbi.nlm.nih.gov/pmc/blobs/c230/6335336/84995e971e1f/fimmu-09-03119-g0005.jpg
https://cdn.ncbi.nlm.nih.gov/pmc/blobs/c230/6335336/59fc205e25ec/fimmu-09-03119-g0006.jpg
https://cdn.ncbi.nlm.nih.gov/pmc/blobs/c230/6335336/50d8896e37e8/fimmu-09-03119-g0007.jpg
https://cdn.ncbi.nlm.nih.gov/pmc/blobs/c230/6335336/d330f8db4bed/fimmu-09-03119-g0008.jpg
https://cdn.ncbi.nlm.nih.gov/pmc/blobs/c230/6335336/f4bca37a6d1c/fimmu-09-03119-g0009.jpg
https://cdn.ncbi.nlm.nih.gov/pmc/blobs/c230/6335336/4040f8ca9c77/fimmu-09-03119-g0010.jpg
https://cdn.ncbi.nlm.nih.gov/pmc/blobs/c230/6335336/2e4bdd87964d/fimmu-09-03119-g0001.jpg
https://cdn.ncbi.nlm.nih.gov/pmc/blobs/c230/6335336/588940eaa84b/fimmu-09-03119-g0002.jpg
https://cdn.ncbi.nlm.nih.gov/pmc/blobs/c230/6335336/2888b883dae4/fimmu-09-03119-g0003.jpg
https://cdn.ncbi.nlm.nih.gov/pmc/blobs/c230/6335336/cf2dce4e5b27/fimmu-09-03119-g0004.jpg
https://cdn.ncbi.nlm.nih.gov/pmc/blobs/c230/6335336/84995e971e1f/fimmu-09-03119-g0005.jpg
https://cdn.ncbi.nlm.nih.gov/pmc/blobs/c230/6335336/59fc205e25ec/fimmu-09-03119-g0006.jpg
https://cdn.ncbi.nlm.nih.gov/pmc/blobs/c230/6335336/50d8896e37e8/fimmu-09-03119-g0007.jpg
https://cdn.ncbi.nlm.nih.gov/pmc/blobs/c230/6335336/d330f8db4bed/fimmu-09-03119-g0008.jpg
https://cdn.ncbi.nlm.nih.gov/pmc/blobs/c230/6335336/f4bca37a6d1c/fimmu-09-03119-g0009.jpg
https://cdn.ncbi.nlm.nih.gov/pmc/blobs/c230/6335336/4040f8ca9c77/fimmu-09-03119-g0010.jpg

相似文献

1
A GMCSF-Neuroantigen Tolerogenic Vaccine Elicits Systemic Lymphocytosis of CD4 CD25 FOXP3 Regulatory T Cells in Myelin-Specific TCR Transgenic Mice Contingent Upon Low-Efficiency T Cell Antigen Receptor Recognition.GMCSF-神经抗原耐受疫苗在髓鞘特异性 TCR 转基因小鼠中诱导全身性 CD4 CD25 FOXP3 调节性 T 细胞淋巴细胞增多,这取决于低效率的 T 细胞抗原受体识别。
Front Immunol. 2019 Jan 10;9:3119. doi: 10.3389/fimmu.2018.03119. eCollection 2018.
2
A GM-CSF-neuroantigen tolerogenic vaccine elicits inefficient antigen recognition events below the CD40L triggering threshold to expand CD4 CD25 FOXP3 Tregs that inhibit experimental autoimmune encephalomyelitis (EAE).GM-CSF-神经抗原耐受疫苗引发低于 CD40L 触发阈值的低效抗原识别事件,以扩增抑制实验性自身免疫性脑脊髓炎(EAE)的 CD4 CD25 FOXP3 Treg。
J Neuroinflammation. 2020 Jun 10;17(1):180. doi: 10.1186/s12974-020-01856-8.
3
IFN-β Facilitates Neuroantigen-Dependent Induction of CD25+ FOXP3+ Regulatory T Cells That Suppress Experimental Autoimmune Encephalomyelitis.干扰素-β促进神经抗原依赖性诱导CD25⁺FOXP3⁺调节性T细胞,这些细胞可抑制实验性自身免疫性脑脊髓炎。
J Immunol. 2016 Oct 15;197(8):2992-3007. doi: 10.4049/jimmunol.1500411. Epub 2016 Sep 12.
4
GM-CSF-neuroantigen fusion proteins reverse experimental autoimmune encephalomyelitis and mediate tolerogenic activity in adjuvant-primed environments: association with inflammation-dependent, inhibitory antigen presentation.GM-CSF-神经抗原融合蛋白可逆转实验性自身免疫性脑脊髓炎,并在佐剂引发的环境中介导耐受性活性:与炎症依赖性抑制性抗原呈递相关。
J Immunol. 2014 Sep 1;193(5):2317-29. doi: 10.4049/jimmunol.1303223. Epub 2014 Jul 21.
5
Low-Zone IL-2 Signaling: Fusion Proteins Containing Linked CD25 and IL-2 Domains Sustain Tolerogenic Vaccination and Promote Dominance of FOXP3 Tregs .低区 IL-2 信号:包含链接 CD25 和 IL-2 结构域的融合蛋白维持耐受疫苗接种,并促进 FOXP3 Treg 的优势表达。
Front Immunol. 2020 Sep 23;11:541619. doi: 10.3389/fimmu.2020.541619. eCollection 2020.
6
Neuroantigen-specific, tolerogenic vaccines: GM-CSF is a fusion partner that facilitates tolerance rather than immunity to dominant self-epitopes of myelin in murine models of experimental autoimmune encephalomyelitis (EAE).神经抗原特异性、耐受原性疫苗:GM-CSF 是一种融合伴侣,可促进对实验性自身免疫性脑脊髓炎 (EAE) 中髓鞘主要自身表位的耐受,而不是免疫。
BMC Immunol. 2011 Dec 30;12:72. doi: 10.1186/1471-2172-12-72.
7
Depletion of CD4+ CD25+ regulatory T cells confers susceptibility to experimental autoimmune encephalomyelitis (EAE) in GM-CSF-deficient Csf2-/- mice.在粒细胞-巨噬细胞集落刺激因子(GM-CSF)缺陷的Csf2-/-小鼠中,CD4+ CD25+调节性T细胞的耗竭会使其易患实验性自身免疫性脑脊髓炎(EAE)。
J Leukoc Biol. 2016 Oct;100(4):747-760. doi: 10.1189/jlb.3A0815-359R. Epub 2016 Jun 2.
8
A GMCSF-neuroantigen fusion protein is a potent tolerogen in experimental autoimmune encephalomyelitis (EAE) that is associated with efficient targeting of neuroantigen to APC.GMCSF-神经抗原融合蛋白是实验性自身免疫性脑脊髓炎(EAE)中的一种有效耐受原,与将神经抗原有效靶向 APC 有关。
J Leukoc Biol. 2010 Mar;87(3):509-21. doi: 10.1189/jlb.0709520.
9
Engineered regulatory T cells expressing myelin-specific chimeric antigen receptors suppress EAE progression.表达髓鞘特异性嵌合抗原受体的工程化调节性 T 细胞可抑制 EAE 的进展。
Cell Immunol. 2020 Dec;358:104222. doi: 10.1016/j.cellimm.2020.104222. Epub 2020 Oct 1.
10
Th3 cells in peripheral tolerance. I. Induction of Foxp3-positive regulatory T cells by Th3 cells derived from TGF-beta T cell-transgenic mice.外周耐受中的Th3细胞。I. 源自转化生长因子-β T细胞转基因小鼠的Th3细胞诱导Foxp3阳性调节性T细胞
J Immunol. 2007 Jan 1;178(1):179-85. doi: 10.4049/jimmunol.178.1.179.

引用本文的文献

1
CD4CD25 regulatory T cell therapy in neurological autoimmune diseases.CD4CD25调节性T细胞疗法在神经自身免疫性疾病中的应用
PeerJ. 2025 Jun 12;13:e19450. doi: 10.7717/peerj.19450. eCollection 2025.
2
A comprehensive overview of tolerogenic vaccine adjuvants and their modes of action.耐受性疫苗佐剂及其作用方式的全面概述。
Front Immunol. 2024 Dec 20;15:1494499. doi: 10.3389/fimmu.2024.1494499. eCollection 2024.
3
Immunostimulatory effects of Toll-like receptor ligands as adjuvants in establishing a novel mouse model for pemphigus vulgaris.

本文引用的文献

1
Multiple sclerosis pathogenesis: missing pieces of an old puzzle.多发性硬化症发病机制:旧谜题中的缺失部分。
Rev Neurosci. 2018 Dec 19;30(1):67-83. doi: 10.1515/revneuro-2018-0002.
2
Beyond the Magic Bullet: Current Progress of Therapeutic Vaccination in Multiple Sclerosis.超越“魔弹”:多发性硬化症治疗性疫苗的最新进展。
CNS Drugs. 2018 May;32(5):401-410. doi: 10.1007/s40263-018-0518-4.
3
Progress in understanding the pathophysiology of multiple sclerosis.多发性硬化症病理生理学研究进展。
作为佐剂的 Toll 样受体配体在建立寻常型天疱疮新型小鼠模型中的免疫刺激作用。
Clin Transl Med. 2024 Jul;14(7):e1765. doi: 10.1002/ctm2.1765.
4
Emerging Therapeutics for Immune Tolerance: Tolerogenic Vaccines, T cell Therapy, and IL-2 Therapy.免疫耐受的新兴治疗策略:耐受原疫苗、T 细胞治疗和 IL-2 治疗。
Front Immunol. 2021 Mar 29;12:657768. doi: 10.3389/fimmu.2021.657768. eCollection 2021.
5
Low-Zone IL-2 Signaling: Fusion Proteins Containing Linked CD25 and IL-2 Domains Sustain Tolerogenic Vaccination and Promote Dominance of FOXP3 Tregs .低区 IL-2 信号:包含链接 CD25 和 IL-2 结构域的融合蛋白维持耐受疫苗接种,并促进 FOXP3 Treg 的优势表达。
Front Immunol. 2020 Sep 23;11:541619. doi: 10.3389/fimmu.2020.541619. eCollection 2020.
6
Tolerogenic vaccines: Targeting the antigenic and cytokine niches of FOXP3 regulatory T cells.耐受原性疫苗:针对 FOXP3 调节性 T 细胞的抗原和细胞因子生态位。
Cell Immunol. 2020 Sep;355:104173. doi: 10.1016/j.cellimm.2020.104173. Epub 2020 Jul 15.
7
A GM-CSF-neuroantigen tolerogenic vaccine elicits inefficient antigen recognition events below the CD40L triggering threshold to expand CD4 CD25 FOXP3 Tregs that inhibit experimental autoimmune encephalomyelitis (EAE).GM-CSF-神经抗原耐受疫苗引发低于 CD40L 触发阈值的低效抗原识别事件,以扩增抑制实验性自身免疫性脑脊髓炎(EAE)的 CD4 CD25 FOXP3 Treg。
J Neuroinflammation. 2020 Jun 10;17(1):180. doi: 10.1186/s12974-020-01856-8.
8
Recent Advances in Antigen-Specific Immunotherapies for the Treatment of Multiple Sclerosis.用于治疗多发性硬化症的抗原特异性免疫疗法的最新进展
Brain Sci. 2020 May 29;10(6):333. doi: 10.3390/brainsci10060333.
9
The Pleiotropic Effects of the GM-CSF Rheostat on Myeloid Cell Differentiation and Function: More Than a Numbers Game.GM-CSF 变阻器对髓样细胞分化和功能的多效性影响:不仅仅是数字游戏。
Front Immunol. 2019 Nov 15;10:2679. doi: 10.3389/fimmu.2019.02679. eCollection 2019.
Rev Neurol (Paris). 2018 Jun;174(6):358-363. doi: 10.1016/j.neurol.2018.03.006. Epub 2018 Apr 19.
4
Multiple Sclerosis Pathology.多发性硬化症病理学。
Cold Spring Harb Perspect Med. 2018 Mar 1;8(3):a028936. doi: 10.1101/cshperspect.a028936.
5
Multiple Sclerosis.多发性硬化症
N Engl J Med. 2018 Jan 11;378(2):169-180. doi: 10.1056/NEJMra1401483.
6
Partial CD25 Antagonism Enables Dominance of Antigen-Inducible CD25 FOXP3 Regulatory T Cells As a Basis for a Regulatory T Cell-Based Adoptive Immunotherapy.部分CD25拮抗作用可使抗原诱导的CD25⁺FOXP3⁺调节性T细胞占优势,作为基于调节性T细胞的过继性免疫治疗的基础。
Front Immunol. 2017 Dec 14;8:1782. doi: 10.3389/fimmu.2017.01782. eCollection 2017.
7
Diagnosis and Treatment of Progressive Multifocal Leukoencephalopathy Associated with Multiple Sclerosis Therapies.与多发性硬化症治疗相关的进行性多灶性白质脑病的诊断与治疗。
Neurotherapeutics. 2017 Oct;14(4):961-973. doi: 10.1007/s13311-017-0570-7.
8
NFM Cross-Reactivity to MOG Does Not Expand a Critical Threshold Level of High-Affinity T Cells Necessary for Onset of Demyelinating Disease.神经丝蛋白M对髓鞘少突胶质细胞糖蛋白的交叉反应性不会扩大脱髓鞘疾病发病所需的高亲和力T细胞的关键阈值水平。
J Immunol. 2017 Oct 15;199(8):2680-2691. doi: 10.4049/jimmunol.1700792. Epub 2017 Sep 8.
9
Multiple sclerosis: Skin-induced antigen-specific immune tolerance.多发性硬化症:皮肤诱导的抗原特异性免疫耐受。
J Neuroimmunol. 2017 Oct 15;311:49-58. doi: 10.1016/j.jneuroim.2017.08.001. Epub 2017 Aug 2.
10
Association between multiple sclerosis, cancer risk, and immunosuppressant treatment: a cohort study.多发性硬化症、癌症风险与免疫抑制剂治疗之间的关联:一项队列研究。
BMC Neurol. 2017 Aug 8;17(1):155. doi: 10.1186/s12883-017-0932-0.