• 文献检索
  • 文档翻译
  • 深度研究
  • 学术资讯
  • Suppr Zotero 插件Zotero 插件
  • 邀请有礼
  • 套餐&价格
  • 历史记录
应用&插件
Suppr Zotero 插件Zotero 插件浏览器插件Mac 客户端Windows 客户端微信小程序
定价
高级版会员购买积分包购买API积分包
服务
文献检索文档翻译深度研究API 文档MCP 服务
关于我们
关于 Suppr公司介绍联系我们用户协议隐私条款
关注我们

Suppr 超能文献

核心技术专利:CN118964589B侵权必究
粤ICP备2023148730 号-1Suppr @ 2026

文献检索

告别复杂PubMed语法,用中文像聊天一样搜索,搜遍4000万医学文献。AI智能推荐,让科研检索更轻松。

立即免费搜索

文件翻译

保留排版,准确专业,支持PDF/Word/PPT等文件格式,支持 12+语言互译。

免费翻译文档

深度研究

AI帮你快速写综述,25分钟生成高质量综述,智能提取关键信息,辅助科研写作。

立即免费体验

肿瘤细胞出泡和细胞外囊泡释放:基质细胞衍生因子和核糖体蛋白 SA 的关键作用。

Tumour cell blebbing and extracellular vesicle shedding: key role of matrikines and ribosomal protein SA.

机构信息

Université de Reims Champagne Ardenne, SFR CAP-Santé (FED 4231), Laboratoire de Biochimie Médicale et Biologie Moléculaire, Reims, France.

CNRS UMR 7369, Matrice Extracellulaire et Dynamique Cellulaire - MEDyC, Reims, France.

出版信息

Br J Cancer. 2019 Feb;120(4):453-465. doi: 10.1038/s41416-019-0382-0. Epub 2019 Feb 11.

DOI:10.1038/s41416-019-0382-0
PMID:30739912
原文链接:https://pmc.ncbi.nlm.nih.gov/articles/PMC6461924/
Abstract

BACKGROUND

Carcinogenesis occurs in elastin-rich tissues and leads to local inflammation and elastolytic proteinase release. This contributes to bioactive matrix fragment (Matrikine) accumulation like elastin degradation products (EDP) stimulating tumour cell invasive and metastatic properties. We previously demonstrate that EDPs exert protumoural activities through Hsp90 secretion to stabilised extracellular proteinases.

METHODS

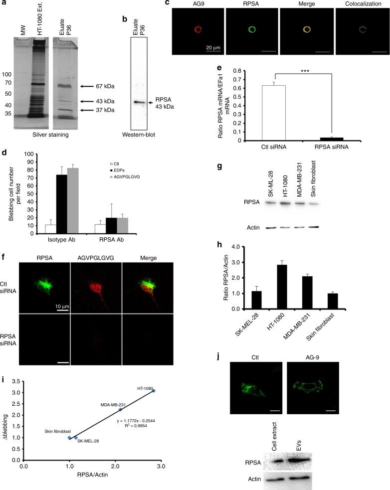
EDP influence on cancer cell blebbing and extracellular vesicle shedding were examined with a videomicroscope coupled with confocal Yokogawa spinning disk, by transmission electron microscopy, scanning electron microscopy and confocal microscopy. The ribosomal protein SA (RPSA) elastin receptor was identified after affinity chromatography by western blotting and cell immunolocalisation. mRNA expression was studied using real-time PCR. SiRNA were used to confirm the essential role of RPSA.

RESULTS

We demonstrate that extracellular matrix degradation products like EDPs induce tumour amoeboid phenotype with cell membrane blebbing and shedding of extracellular vesicle containing Hsp90 and proteinases in the extracellular space. EDPs influence intracellular calcium influx and cytoskeleton reorganisation. Among matrikines, VGVAPG and AGVPGLGVG peptides reproduced EDP effects through RPSA binding.

CONCLUSIONS

Our data suggests that matrikines induce cancer cell blebbing and extracellular vesicle release through RPSA binding, favouring dissemination, cell-to-cell communication and growth of cancer cells in metastatic sites.

摘要

背景

癌变发生在富含弹性蛋白的组织中,并导致局部炎症和弹性蛋白水解蛋白酶的释放。这有助于生物活性基质片段(Matrikine)的积累,如弹性蛋白降解产物(EDP),刺激肿瘤细胞的侵袭和转移特性。我们之前证明 EDP 通过 HSP90 分泌对细胞外蛋白酶的稳定作用发挥促肿瘤活性。

方法

使用与共焦 Yokogawa 旋转盘耦合的视频显微镜检查 EDP 对癌细胞起泡和细胞外囊泡脱落的影响,通过透射电子显微镜、扫描电子显微镜和共聚焦显微镜进行检查。通过亲和层析,用 Western blot 和细胞免疫定位鉴定核糖体蛋白 SA(RPSA)弹性蛋白受体。使用实时 PCR 研究 mRNA 表达。使用 siRNA 来确认 RPSA 的重要作用。

结果

我们证明细胞外基质降解产物(如 EDP)诱导肿瘤阿米巴样表型,导致细胞膜起泡和含有 HSP90 和细胞外空间中蛋白酶的细胞外囊泡脱落。EDP 影响细胞内钙离子内流和细胞骨架重组。在基质素中,VGVAPG 和 AGVPGLGVG 肽通过与 RPSA 结合再现了 EDP 的作用。

结论

我们的数据表明,基质素通过与 RPSA 结合诱导癌细胞起泡和细胞外囊泡释放,促进癌症细胞在转移部位的扩散、细胞间通讯和生长。

https://cdn.ncbi.nlm.nih.gov/pmc/blobs/8208/6461924/e7df81d9bfed/41416_2019_382_Fig6_HTML.jpg
https://cdn.ncbi.nlm.nih.gov/pmc/blobs/8208/6461924/88fa6e92bc2f/41416_2019_382_Fig1_HTML.jpg
https://cdn.ncbi.nlm.nih.gov/pmc/blobs/8208/6461924/e49f820a1bc6/41416_2019_382_Fig4_HTML.jpg
https://cdn.ncbi.nlm.nih.gov/pmc/blobs/8208/6461924/e7df81d9bfed/41416_2019_382_Fig6_HTML.jpg
https://cdn.ncbi.nlm.nih.gov/pmc/blobs/8208/6461924/88fa6e92bc2f/41416_2019_382_Fig1_HTML.jpg
https://cdn.ncbi.nlm.nih.gov/pmc/blobs/8208/6461924/e49f820a1bc6/41416_2019_382_Fig4_HTML.jpg
https://cdn.ncbi.nlm.nih.gov/pmc/blobs/8208/6461924/e7df81d9bfed/41416_2019_382_Fig6_HTML.jpg

相似文献

1
Tumour cell blebbing and extracellular vesicle shedding: key role of matrikines and ribosomal protein SA.肿瘤细胞出泡和细胞外囊泡释放:基质细胞衍生因子和核糖体蛋白 SA 的关键作用。
Br J Cancer. 2019 Feb;120(4):453-465. doi: 10.1038/s41416-019-0382-0. Epub 2019 Feb 11.
2
Elastin peptides regulate HT-1080 fibrosarcoma cell migration and invasion through an Hsp90-dependent mechanism.弹性蛋白肽通过一种热休克蛋白90(Hsp90)依赖性机制调节HT-1080纤维肉瘤细胞的迁移和侵袭。
Br J Cancer. 2014 Jul 8;111(1):139-48. doi: 10.1038/bjc.2014.239. Epub 2014 May 29.
3
A multimodal imaging study to highlight elastin-derived peptide pro-tumoral effect in a pancreatic xenograft model.一项多模态成像研究强调了弹性蛋白衍生肽在胰腺异种移植模型中的促肿瘤作用。
Br J Cancer. 2023 Jun;128(11):2000-2012. doi: 10.1038/s41416-023-02242-w. Epub 2023 Mar 31.
4
Matrikines for therapeutic and biomedical applications.基质细胞衍生因子在治疗和生物医学中的应用。
Life Sci. 2018 Dec 1;214:22-33. doi: 10.1016/j.lfs.2018.10.056. Epub 2018 Oct 26.
5
AG-9, an Elastin-Derived Peptide, Increases In Vitro Oral Tongue Carcinoma Cell Invasion, through an Increase in MMP-2 Secretion and MT1-MMP Expression, in a RPSA-Dependent Manner.AG-9,一种源自弹性蛋白的肽,通过增加 MMP-2 的分泌和 MT1-MMP 的表达,以 RPSA 依赖性方式增加体外口腔舌癌细胞的侵袭。
Biomolecules. 2020 Dec 30;11(1):39. doi: 10.3390/biom11010039.
6
Elastin as a matrikine.弹性蛋白作为一种基质因子。
Crit Rev Oncol Hematol. 2004 Mar;49(3):235-44. doi: 10.1016/j.critrevonc.2003.09.007.
7
Nuclear and cytoplasmic free calcium level changes induced by elastin peptides in human endothelial cells.弹性蛋白肽诱导人内皮细胞中核和细胞质游离钙水平的变化。
Proc Natl Acad Sci U S A. 1998 Mar 17;95(6):2967-72. doi: 10.1073/pnas.95.6.2967.
8
Elastin-derived peptides enhance angiogenesis by promoting endothelial cell migration and tubulogenesis through upregulation of MT1-MMP.弹性蛋白衍生肽通过上调MT1-MMP促进内皮细胞迁移和管状结构形成,从而增强血管生成。
J Cell Sci. 2005 Jan 15;118(Pt 2):343-56. doi: 10.1242/jcs.01613. Epub 2005 Jan 4.
9
Reconsideration of the laminin receptor 67LR in colorectal cancer cells.重新考虑结直肠癌细胞中的层粘连蛋白受体 67LR。
Biomol Biomed. 2024 Sep 6;24(5):1117-1132. doi: 10.17305/bb.2024.10323.
10
TRPM7/RPSA Complex Regulates Pancreatic Cancer Cell Migration.瞬时受体电位阳离子通道蛋白7/赖氨酰氧化酶底物蛋白复合物调控胰腺癌细胞迁移。
Front Cell Dev Biol. 2020 Jul 8;8:549. doi: 10.3389/fcell.2020.00549. eCollection 2020.

引用本文的文献

1
Distinct roles of protrusions and collagen deformation in collective invasion of cancer cell types.突起和胶原蛋白变形在不同癌细胞类型集体侵袭中的不同作用。
Biophys J. 2025 May 6;124(9):1506-1520. doi: 10.1016/j.bpj.2025.03.032. Epub 2025 Mar 31.
2
The Influence of Extra-Ribosomal Functions of Eukaryotic Ribosomal Proteins on Viral Infection.真核核糖体蛋白的核糖体外功能对病毒感染的影响
Biomolecules. 2024 Dec 8;14(12):1565. doi: 10.3390/biom14121565.
3
The dual role of ribosomal protein SA in pathogen infection: the key role of structure and localization.

本文引用的文献

1
HSP-enriched properties of extracellular vesicles involve survival of metastatic oral cancer cells.外泌体的 HSP 富集特性涉及转移性口腔癌细胞的存活。
J Cell Biochem. 2018 Sep;119(9):7350-7362. doi: 10.1002/jcb.27039. Epub 2018 May 16.
2
Structural characterization and pro-tumor properties of a highly conserved matrikine.一种高度保守的基质因子的结构表征及促肿瘤特性
Oncotarget. 2018 Apr 3;9(25):17839-17857. doi: 10.18632/oncotarget.24894.
3
MYC Mediates Large Oncosome-Induced Fibroblast Reprogramming in Prostate Cancer.MYC 介导前列腺癌细胞中的大型外泌体诱导成纤维细胞重编程。
核糖体蛋白 SA 在病原体感染中的双重作用:结构和定位的关键作用。
Mol Biol Rep. 2024 Sep 4;51(1):952. doi: 10.1007/s11033-024-09883-x.
4
Beyond Blood Clotting: The Many Roles of Platelet-Derived Extracellular Vesicles.超越血液凝固:血小板衍生细胞外囊泡的多种作用。
Biomedicines. 2024 Aug 14;12(8):1850. doi: 10.3390/biomedicines12081850.
5
Dysregulation of intercellular communication in vitro and in vivo via extracellular vesicles secreted by pancreatic duct adenocarcinoma cells and generated under the influence of the AG9 elastin peptide-conditioned microenvironment.胰腺导管腺癌细胞分泌的细胞外囊泡在AG9弹性蛋白肽条件微环境的影响下产生,其在体外和体内的细胞间通讯失调。
J Extracell Biol. 2024 Mar 7;3(3):e145. doi: 10.1002/jex2.145. eCollection 2024 Mar.
6
hdWGCNA and Cellular Communication Identify Active NK Cell Subtypes in Alzheimer's Disease and Screen for Diagnostic Markers through Machine Learning.hdWGCNA 和细胞通讯通过机器学习鉴定阿尔茨海默病中活跃的 NK 细胞亚型并筛选诊断标志物。
Curr Alzheimer Res. 2024;21(2):120-140. doi: 10.2174/0115672050314171240527064514.
7
Potentials of ribosomopathy gene as pharmaceutical targets for cancer treatment.核糖体病基因作为癌症治疗药物靶点的潜力。
J Pharm Anal. 2024 Mar;14(3):308-320. doi: 10.1016/j.jpha.2023.10.001. Epub 2023 Oct 13.
8
Enolase of Streptococcus suis serotype 2 promotes biomolecular condensation of ribosomal protein SA for HBMECs apoptosis.猪链球菌 2 型烯醇酶促进核糖体蛋白 SA 的生物分子凝聚导致 HBMECs 凋亡。
BMC Biol. 2024 Feb 8;22(1):33. doi: 10.1186/s12915-024-01835-y.
9
An Update of Extracellular Vesicle Involvement in Different Steps of Cancer Metastasis and Targeting Strategies.细胞外囊泡在癌症转移不同步骤中的作用及靶向策略的研究进展。
Curr Med Chem. 2024;31(28):4495-4509. doi: 10.2174/0109298673273299231121044055.
10
A multimodal imaging study to highlight elastin-derived peptide pro-tumoral effect in a pancreatic xenograft model.一项多模态成像研究强调了弹性蛋白衍生肽在胰腺异种移植模型中的促肿瘤作用。
Br J Cancer. 2023 Jun;128(11):2000-2012. doi: 10.1038/s41416-023-02242-w. Epub 2023 Mar 31.
Cancer Res. 2017 May 1;77(9):2306-2317. doi: 10.1158/0008-5472.CAN-16-2942. Epub 2017 Feb 15.
4
Activating the nuclear piston mechanism of 3D migration in tumor cells.激活肿瘤细胞中三维迁移的核活塞机制。
J Cell Biol. 2017 Jan 2;216(1):93-100. doi: 10.1083/jcb.201605097. Epub 2016 Dec 20.
5
Knockdown of LRP/LR Induces Apoptosis in Breast and Oesophageal Cancer Cells.LRP/LR 基因敲低诱导乳腺癌和食管癌细胞凋亡。
PLoS One. 2015 Oct 1;10(10):e0139584. doi: 10.1371/journal.pone.0139584. eCollection 2015.
6
Extracellular Vesicles in Renal Diseases: More than Novel Biomarkers?肾脏疾病中的细胞外囊泡:不止是新型生物标志物?
J Am Soc Nephrol. 2016 Jan;27(1):12-26. doi: 10.1681/ASN.2015010074. Epub 2015 Aug 6.
7
Extracellular vesicles in cancer: exosomes, microvesicles and the emerging role of large oncosomes.癌症中的细胞外囊泡:外泌体、微囊泡以及大型肿瘤囊泡的新作用
Semin Cell Dev Biol. 2015 Apr;40:41-51. doi: 10.1016/j.semcdb.2015.02.010. Epub 2015 Feb 23.
8
Looking into laminin receptor: critical discussion regarding the non-integrin 37/67-kDa laminin receptor/RPSA protein.深入探究层粘连蛋白受体:关于非整合素37/67 kDa层粘连蛋白受体/RPSA蛋白的批判性讨论。
Biol Rev Camb Philos Soc. 2016 May;91(2):288-310. doi: 10.1111/brv.12170. Epub 2015 Jan 28.
9
Elastin peptides regulate HT-1080 fibrosarcoma cell migration and invasion through an Hsp90-dependent mechanism.弹性蛋白肽通过一种热休克蛋白90(Hsp90)依赖性机制调节HT-1080纤维肉瘤细胞的迁移和侵袭。
Br J Cancer. 2014 Jul 8;111(1):139-48. doi: 10.1038/bjc.2014.239. Epub 2014 May 29.
10
A novel cell adhesion region in tropoelastin mediates attachment to integrin αVβ5.原肌球蛋白中的一个新的细胞黏附区域介导与整合素 αVβ5 的黏附。
J Biol Chem. 2014 Jan 17;289(3):1467-77. doi: 10.1074/jbc.M113.518381. Epub 2013 Nov 29.