Suppr超能文献

室管膜细胞的正常发育需要Anks1a。

Ependymal Cells Require Anks1a for Their Proper Development.

作者信息

Park Sunjung, Lee Haeryung, Lee Jiyeon, Park Eunjeong, Park Soochul

机构信息

Department of Biological Sciences, Sookmyung Women's University, Seoul 04310, Korea.

出版信息

Mol Cells. 2019 Mar 31;42(3):245-251. doi: 10.14348/molcells.2018.0432. Epub 2019 Feb 12.

Abstract

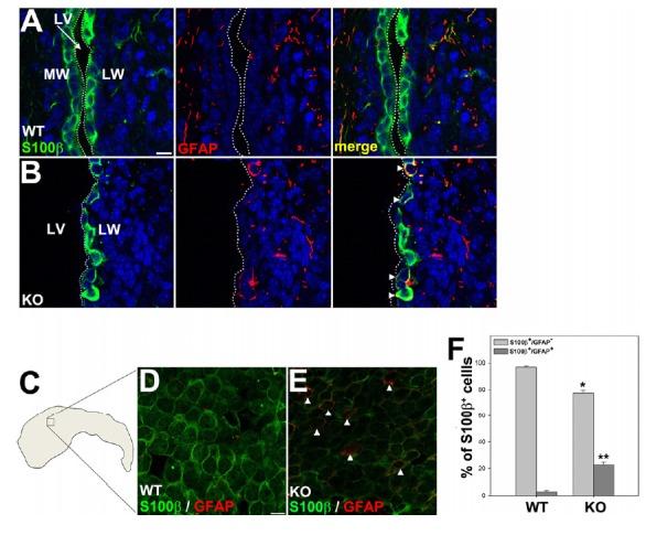
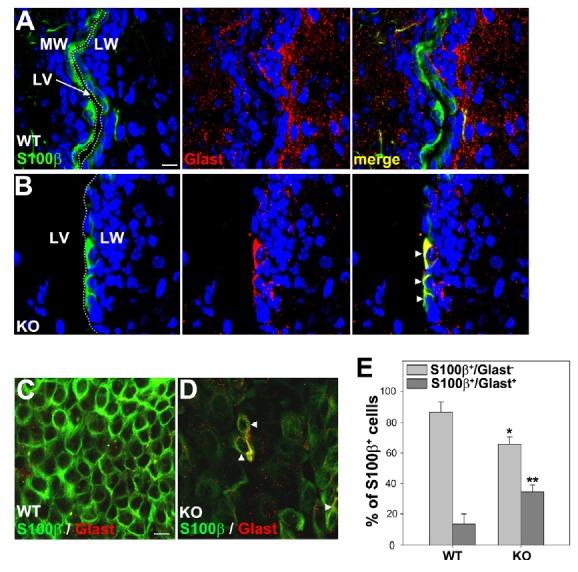
Ependymal cells constitute the multi-ciliated epithelium, which lines the brain ventricular lumen. Although ependymal cells originate from radial glial cells in the perinatal rodent brain, the exact mechanisms underlying the full differentiation of ependymal cells are poorly understood. In this report, we present evidence that the Anks1a phosphotyrosine binding domain (PTB) adaptor is required for the proper development of ependymal cells in the rodent postnatal brain. Anks1a gene trap targeted LacZ reporter analysis revealed that Anks1a is expressed prominently in the ventricular region of the early postnatal brain and that its expression is restricted to mature ependymal cells during postnatal brain development. In addition, Anks1a-deficient ependymal cells were shown to possess type B cell characteristics, suggesting that ependymal cells require Anks1a in order to be fully differentiated. Finally, Anks1a overexpression in the lateral wall of the neonatal brain resulted in an increase in the number of ependymal cells during postnatal brain development. Altogether, our results suggest that ependymal cells require Anks1a PTB adaptor for their proper development.

摘要

室管膜细胞构成了多纤毛上皮,衬于脑室腔表面。尽管室管膜细胞起源于围产期啮齿动物脑内的放射状胶质细胞,但室管膜细胞完全分化的具体机制仍知之甚少。在本报告中,我们提供证据表明,Anks1a磷酸酪氨酸结合结构域(PTB)衔接蛋白对于啮齿动物出生后脑室管膜细胞的正常发育是必需的。Anks1a基因陷阱靶向LacZ报告基因分析显示,Anks1a在出生后早期脑的脑室区域显著表达,且在出生后脑发育过程中其表达局限于成熟的室管膜细胞。此外,Anks1a缺陷的室管膜细胞表现出B型细胞特征,这表明室管膜细胞需要Anks1a才能完全分化。最后,在新生脑侧壁过表达Anks1a导致出生后脑发育过程中室管膜细胞数量增加。总之,我们的结果表明,室管膜细胞的正常发育需要Anks1a PTB衔接蛋白。

https://cdn.ncbi.nlm.nih.gov/pmc/blobs/2027/6449714/eff67f37876a/molce-42-3-245f1.jpg

文献AI研究员

20分钟写一篇综述,助力文献阅读效率提升50倍。

立即体验

用中文搜PubMed

大模型驱动的PubMed中文搜索引擎

马上搜索

文档翻译

学术文献翻译模型,支持多种主流文档格式。

立即体验