Suppr超能文献

多纤毛细胞中亚末梢附属物的分子动力学。

The molecular dynamics of subdistal appendages in multi-ciliated cells.

机构信息

Department of Biological Sciences, Sookmyung Women's University, Seoul, 04310, Korea.

Department of Life Science, University of Seoul, Seoul, 02504, Korea.

出版信息

Nat Commun. 2021 Jan 27;12(1):612. doi: 10.1038/s41467-021-20902-4.

Abstract

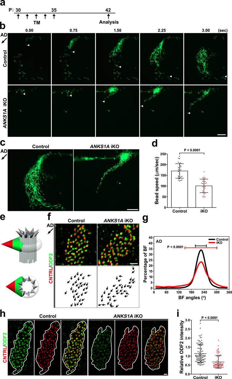
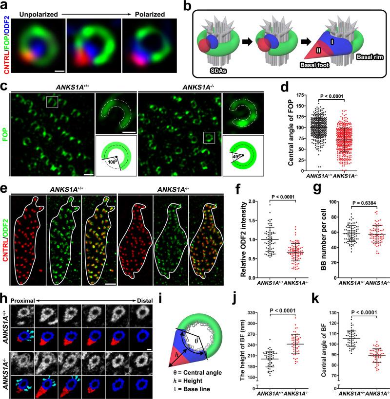
The motile cilia of ependymal cells coordinate their beats to facilitate a forceful and directed flow of cerebrospinal fluid (CSF). Each cilium originates from a basal body with a basal foot protruding from one side. A uniform alignment of these basal feet is crucial for the coordination of ciliary beating. The process by which the basal foot originates from subdistal appendages of the basal body, however, is unresolved. Here, we show FGFR1 Oncogene Partner (FOP) is a useful marker for delineating the transformation of a circular, unpolarized subdistal appendage into a polarized structure with a basal foot. Ankyrin repeat and SAM domain-containing protein 1A (ANKS1A) interacts with FOP to assemble region I of the basal foot. Importantly, disruption of ANKS1A reduces the size of region I. This produces an unstable basal foot, which disrupts rotational polarity and the coordinated beating of cilia in young adult mice. ANKS1A deficiency also leads to severe degeneration of the basal foot in aged mice and the detachment of cilia from their basal bodies. This role of ANKS1A in the polarization of the basal foot is evolutionarily conserved in vertebrates. Thus, ANKS1A regulates FOP to build and maintain the polarity of subdistal appendages.

摘要

室管膜细胞的纤毛协调它们的摆动,以促进脑脊液 (CSF) 的有力和定向流动。每个纤毛都起源于一个基体,基体的一侧有一个基底足伸出。这些基底足的均匀排列对于纤毛摆动的协调至关重要。然而,基底足从基体的亚远端附属物起源的过程尚未解决。在这里,我们表明 FGFR1 癌基因伙伴 (FOP) 是一个有用的标记,用于描绘从圆形、无极化的亚远端附属物到具有基底足的极化结构的转变。ANK 重复和 SAM 结构域蛋白 1A (ANKS1A) 与 FOP 相互作用,组装基底足的区域 I。重要的是,ANKS1A 的破坏会减小区域 I 的大小。这会产生一个不稳定的基底足,破坏旋转极性和年轻成年小鼠纤毛的协调摆动。ANKS1A 缺乏也会导致年老小鼠基底足严重退化和纤毛从基体上脱落。ANKS1A 在基底足极化中的这种作用在脊椎动物中是进化保守的。因此,ANKS1A 调节 FOP 来构建和维持亚远端附属物的极性。

https://cdn.ncbi.nlm.nih.gov/pmc/blobs/00e4/7840914/c9c653d58674/41467_2021_20902_Fig1_HTML.jpg

文献AI研究员

20分钟写一篇综述,助力文献阅读效率提升50倍。

立即体验

用中文搜PubMed

大模型驱动的PubMed中文搜索引擎

马上搜索

文档翻译

学术文献翻译模型,支持多种主流文档格式。

立即体验