Faculty of Biology, Medicine and Health, Manchester Collaborative Centre for Inflammation Research, University of Manchester, Manchester, United Kingdom.
Division of Cell and Molecular Biology, Imperial College London, London, United Kingdom.
Front Immunol. 2019 Jan 29;10:61. doi: 10.3389/fimmu.2019.00061. eCollection 2019.
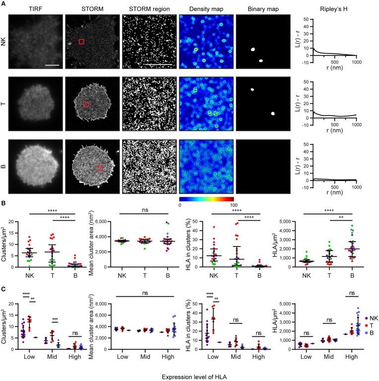
The particular HLA class I variants an individual carries influences their resistance and susceptibility to a multitude of diseases. Expression level and variation in the peptide binding region correlates with, for example, a person's progression to AIDS after HIV infection. One factor which has not yet been addressed is whether or not different HLA class I proteins organize differently in the cell membrane on a nanoscale. Here, we examined the organization of three HLA-B allotypes (B2705, B5301, and B5701) and two HLA-C allotypes (C0602 and C0702) in the membrane of 721.221 cells which otherwise lack expression of HLA-B or HLA-C. All these allotypes are ligands for the T cell receptor and leukocyte immunoglobulin-like receptors, but additionally, the HLA-B allotypes are ligands for the killer-cell immunoglobulin-like receptor family member KIR3DL1, HLA-C0602 is a ligand for KIR2DL1, and HLA-C0702 is a ligand for KIR2DL2/3. Using super-resolution microscopy, we found that both HLA-B and HLA-C formed more clusters and a greater proportion of HLA contributed to clusters, when expressed at lower levels. Thus, HLA class I organization is a covariate in genetic association studies of HLA class I expression level with disease progression. Surprisingly, we also found that HLA-C was more clustered than HLA-B when expression level was controlled. HLA-C consistently formed larger and more numerous clusters than HLA-B and a greater proportion of HLA-C contributed to clusters than for HLA-B. We also found that the organization of HLA class I proteins varied with cell type. T cells exhibited a particularly clustered organization of HLA class I while B cells expressed a more uniform distribution. In summary, HLA class I variants are organized differently in the cell surface membrane which may impact their functions.
个体携带的特定 HLA Ⅰ类变体影响其对多种疾病的抵抗力和易感性。肽结合区域的表达水平和变异与例如 HIV 感染后个体进展为艾滋病相关。一个尚未解决的因素是不同的 HLA Ⅰ类蛋白在细胞膜上是否以不同的方式在纳米尺度上组织。在这里,我们研究了三种 HLA-B 同种型(B2705、B5301 和 B5701)和两种 HLA-C 同种型(C0602 和 C0702)在 721.221 细胞膜中的组织,这些细胞在膜上缺乏 HLA-B 或 HLA-C 的表达。所有这些同种型都是 T 细胞受体和白细胞免疫球蛋白样受体的配体,但此外,HLA-B 同种型还是杀伤细胞免疫球蛋白样受体家族成员 KIR3DL1 的配体,HLA-C0602 是 KIR2DL1 的配体,而 HLA-C0702 是 KIR2DL2/3 的配体。使用超分辨率显微镜,我们发现,当表达水平较低时,HLA-B 和 HLA-C 都形成了更多的簇,并且 HLA 对簇的贡献比例更大。因此,HLA Ⅰ类组织是 HLA Ⅰ类表达水平与疾病进展的遗传关联研究中的一个协变量。令人惊讶的是,我们还发现,当控制表达水平时,HLA-C 比 HLA-B 更聚类。HLA-C 始终比 HLA-B 形成更大和更多数量的簇,并且 HLA-C 对簇的贡献比例也高于 HLA-B。我们还发现 HLA Ⅰ类蛋白的组织在细胞类型之间有所不同。T 细胞表现出 HLA Ⅰ类的特别聚类组织,而 B 细胞则表现出更均匀的分布。总之,HLA Ⅰ类变体在细胞膜表面的组织方式不同,这可能会影响它们的功能。