• 文献检索
  • 文档翻译
  • 深度研究
  • 学术资讯
  • Suppr Zotero 插件Zotero 插件
  • 邀请有礼
  • 套餐&价格
  • 历史记录
应用&插件
Suppr Zotero 插件Zotero 插件浏览器插件Mac 客户端Windows 客户端微信小程序
定价
高级版会员购买积分包购买API积分包
服务
文献检索文档翻译深度研究API 文档MCP 服务
关于我们
关于 Suppr公司介绍联系我们用户协议隐私条款
关注我们

Suppr 超能文献

核心技术专利:CN118964589B侵权必究
粤ICP备2023148730 号-1Suppr @ 2026

文献检索

告别复杂PubMed语法,用中文像聊天一样搜索,搜遍4000万医学文献。AI智能推荐,让科研检索更轻松。

立即免费搜索

文件翻译

保留排版,准确专业,支持PDF/Word/PPT等文件格式,支持 12+语言互译。

免费翻译文档

深度研究

AI帮你快速写综述,25分钟生成高质量综述,智能提取关键信息,辅助科研写作。

立即免费体验

开发一种用于新兴深部脑刺激范式的微型设备。

Development of a miniature device for emerging deep brain stimulation paradigms.

机构信息

Deakin University, School of Engineering, Geelong, Victoria, Australia.

Division of Engineering, Mayo Clinic, Rochester, MN, United States of America.

出版信息

PLoS One. 2019 Feb 21;14(2):e0212554. doi: 10.1371/journal.pone.0212554. eCollection 2019.

DOI:10.1371/journal.pone.0212554
PMID:30789946
原文链接:https://pmc.ncbi.nlm.nih.gov/articles/PMC6383994/
Abstract

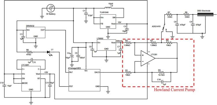
Deep brain stimulation (DBS) is a neuromodulatory approach for treatment of several neurological and psychiatric disorders. A new focus on optimising the waveforms used for stimulation is emerging regarding the mechanism of DBS treatment. Many existing DBS devices offer only a limited set of predefined waveforms, mainly rectangular, and hence are inapt for exploring the emerging paradigm. Advances in clinical DBS are moving towards incorporating new stimulation parameters, yet we remain limited in our capacity to test these in animal models, arguably a critical first step. Accordingly, there is a need for the development of new miniature, low-power devices to enable investigation into the new DBS paradigms in preclinical settings. The ideal device would allow for flexibility in the stimulation waveforms, while remaining suitable for chronic, tetherless, biphasic deep brain stimulation. In this work, we elucidate several key parameters in a DBS system, identify gaps in existing solutions, and propose a new device to support preclinical DBS. The device allows for a high degree of flexibility in the output waveform with easily altered shape, frequency, pulse-width and amplitude. The device is suitable for both traditional and modern stimulation schemes, including those using non-rectangular waveforms, as well as delayed feedback schemes. The device incorporates active charge balancing to ensure safe operation, and allows for simple production of custom biphasic waveforms. This custom waveform output is unique in the field of preclinical DBS devices, and could be advantageous in performing future DBS studies investigating new treatment paradigms. This tetherless device can be easily and comfortably carried by an animal in a back-mountable configuration. The results of in-vitro tests are presented and discussed.

摘要

脑深部刺激 (DBS) 是一种治疗多种神经和精神疾病的神经调节方法。目前,人们越来越关注优化用于刺激的波形,以了解 DBS 治疗的机制。许多现有的 DBS 设备仅提供有限的预定义波形集,主要是矩形波,因此不适合探索新兴的范例。临床 DBS 的进展正在朝着纳入新的刺激参数的方向发展,但我们在动物模型中测试这些参数的能力仍然有限,这可以说是一个关键的第一步。因此,需要开发新的微型、低功耗设备,以便在临床前环境中研究新的 DBS 范例。理想的设备应允许刺激波形具有灵活性,同时仍然适合慢性、无绳、双相脑深部刺激。在这项工作中,我们阐明了 DBS 系统中的几个关键参数,确定了现有解决方案中的差距,并提出了一种新的设备来支持临床前 DBS。该设备允许输出波形具有高度的灵活性,形状、频率、脉冲宽度和幅度易于改变。该设备适用于传统和现代刺激方案,包括使用非矩形波形的方案以及延迟反馈方案。该设备采用主动电荷平衡来确保安全运行,并允许简单地生成定制的双相波形。这种定制的波形输出在临床前 DBS 设备领域是独一无二的,在进行未来的 DBS 研究以探索新的治疗范例时可能具有优势。这种无绳设备可以以背载式配置轻松舒适地由动物携带。本文呈现并讨论了体外测试的结果。

https://cdn.ncbi.nlm.nih.gov/pmc/blobs/5e19/6383994/b0b11fbde9f2/pone.0212554.g007.jpg
https://cdn.ncbi.nlm.nih.gov/pmc/blobs/5e19/6383994/833503f6a0a6/pone.0212554.g001.jpg
https://cdn.ncbi.nlm.nih.gov/pmc/blobs/5e19/6383994/17c31b197780/pone.0212554.g002.jpg
https://cdn.ncbi.nlm.nih.gov/pmc/blobs/5e19/6383994/3fa780a4047c/pone.0212554.g003.jpg
https://cdn.ncbi.nlm.nih.gov/pmc/blobs/5e19/6383994/6c68259dd7d3/pone.0212554.g004.jpg
https://cdn.ncbi.nlm.nih.gov/pmc/blobs/5e19/6383994/f18a5dde622d/pone.0212554.g005.jpg
https://cdn.ncbi.nlm.nih.gov/pmc/blobs/5e19/6383994/7834896f77a2/pone.0212554.g006.jpg
https://cdn.ncbi.nlm.nih.gov/pmc/blobs/5e19/6383994/b0b11fbde9f2/pone.0212554.g007.jpg
https://cdn.ncbi.nlm.nih.gov/pmc/blobs/5e19/6383994/833503f6a0a6/pone.0212554.g001.jpg
https://cdn.ncbi.nlm.nih.gov/pmc/blobs/5e19/6383994/17c31b197780/pone.0212554.g002.jpg
https://cdn.ncbi.nlm.nih.gov/pmc/blobs/5e19/6383994/3fa780a4047c/pone.0212554.g003.jpg
https://cdn.ncbi.nlm.nih.gov/pmc/blobs/5e19/6383994/6c68259dd7d3/pone.0212554.g004.jpg
https://cdn.ncbi.nlm.nih.gov/pmc/blobs/5e19/6383994/f18a5dde622d/pone.0212554.g005.jpg
https://cdn.ncbi.nlm.nih.gov/pmc/blobs/5e19/6383994/7834896f77a2/pone.0212554.g006.jpg
https://cdn.ncbi.nlm.nih.gov/pmc/blobs/5e19/6383994/b0b11fbde9f2/pone.0212554.g007.jpg

相似文献

1
Development of a miniature device for emerging deep brain stimulation paradigms.开发一种用于新兴深部脑刺激范式的微型设备。
PLoS One. 2019 Feb 21;14(2):e0212554. doi: 10.1371/journal.pone.0212554. eCollection 2019.
2
An implantable device for neuropsychiatric rehabilitation by chronic deep brain stimulation in freely moving rats.一种用于在自由活动大鼠中通过慢性深部脑刺激进行神经精神康复的可植入装置。
Neuroreport. 2017 Feb 8;28(3):128-133. doi: 10.1097/WNR.0000000000000727.
3
Deep brain stimulation in animal models.动物模型中的深部脑刺激
Handb Clin Neurol. 2013;116:19-25. doi: 10.1016/B978-0-444-53497-2.00002-4.
4
Study on DBS device for small animals.用于小动物的深部脑刺激(DBS)装置的研究。
Annu Int Conf IEEE Eng Med Biol Soc. 2011;2011:6773-6. doi: 10.1109/IEMBS.2011.6091670.
5
Validation of a Portable Low-Power Deep Brain Stimulation Device Through Anxiolytic Effects in a Laboratory Rat Model.通过实验室大鼠模型的抗焦虑作用验证一种便携式低功耗深部脑刺激器。
IEEE Trans Neural Syst Rehabil Eng. 2017 Sep;25(9):1365-1374. doi: 10.1109/TNSRE.2016.2628760. Epub 2016 Nov 15.
6
Differences among implanted pulse generator waveforms cause variations in the neural response to deep brain stimulation.植入式脉冲发生器波形之间的差异会导致对深部脑刺激的神经反应产生变化。
Clin Neurophysiol. 2007 Aug;118(8):1889-94. doi: 10.1016/j.clinph.2007.05.061. Epub 2007 Jun 19.
7
An inexpensive, charge-balanced rodent deep brain stimulation device: a step-by-step guide to its procurement and construction.一种廉价、电荷平衡的啮齿动物深部脑刺激器:采购和构建的分步指南。
J Neurosci Methods. 2013 Oct 15;219(2):324-30. doi: 10.1016/j.jneumeth.2013.08.003. Epub 2013 Aug 14.
8
Design of a novel stimulation system with time-varying paradigms for investigating new modes of high frequency stimulation in brain.用于研究大脑中新型高频刺激模式的新型时变范式刺激系统的设计。
Biomed Eng Online. 2018 Jun 22;17(1):90. doi: 10.1186/s12938-018-0523-3.
9
Advances in closed-loop deep brain stimulation devices.闭环深部脑刺激装置的进展
J Neuroeng Rehabil. 2017 Aug 11;14(1):79. doi: 10.1186/s12984-017-0295-1.
10
Clinical deep brain stimulation strategies for orientation-selective pathway activation.临床深部脑刺激策略用于定向选择途径的激活。
J Neural Eng. 2018 Oct;15(5):056029. doi: 10.1088/1741-2552/aad978. Epub 2018 Aug 10.

引用本文的文献

1
A Comprehensive Overview of the Current Status and Advancements in Various Treatment Strategies against Epilepsy.癫痫各种治疗策略的现状与进展综述
ACS Pharmacol Transl Sci. 2024 Nov 1;7(12):3729-3757. doi: 10.1021/acsptsci.4c00494. eCollection 2024 Dec 13.
2
Standardized wireless deep brain stimulation system for mice.用于小鼠的标准化无线深部脑刺激系统。
NPJ Parkinsons Dis. 2024 Aug 14;10(1):153. doi: 10.1038/s41531-024-00767-2.
3
Fully implanted battery-free high power platform for chronic spinal and muscular functional electrical stimulation.

本文引用的文献

1
A Miniaturized, Programmable Deep-Brain Stimulator for Group-Housing and Water Maze Use.一种用于群居饲养和水迷宫实验的小型化、可编程深部脑刺激器。
Front Neurosci. 2018 Apr 12;12:231. doi: 10.3389/fnins.2018.00231. eCollection 2018.
2
An investigation into closed-loop treatment of neurological disorders based on sensing mitochondrial dysfunction.基于感知线粒体功能障碍的神经紊乱闭环治疗研究
J Neuroeng Rehabil. 2018 Feb 13;15(1):8. doi: 10.1186/s12984-018-0349-z.
3
Pulse duration settings in subthalamic stimulation for Parkinson's disease.
全植入式免电池高能平台,用于慢性脊髓和肌肉功能性电刺激。
Nat Commun. 2023 Nov 30;14(1):7887. doi: 10.1038/s41467-023-43669-2.
4
A portable neurostimulator circuit with anodic bias enhances stimulation injection capacity.一种带有阳极偏置的便携式神经刺激器电路可增强刺激注入能力。
J Neural Eng. 2022 Oct 5;19(5):055010. doi: 10.1088/1741-2552/ac8fb6.
5
Biomarkers for Deep Brain Stimulation in Animal Models of Depression.抑郁症动物模型中深部脑刺激的生物标志物。
Neuromodulation. 2022 Feb;25(2):161-170. doi: 10.1111/ner.13483.
丘脑底核刺激治疗帕金森病的脉冲持续时间设置。
Mov Disord. 2018 Jan;33(1):165-169. doi: 10.1002/mds.27238. Epub 2017 Nov 22.
4
Computational Stimulation of the Basal Ganglia Neurons with Cost Effective Delayed Gaussian Waveforms.采用经济高效的延迟高斯波形对基底神经节神经元进行计算刺激。
Front Comput Neurosci. 2017 Aug 8;11:73. doi: 10.3389/fncom.2017.00073. eCollection 2017.
5
Closed-loop deep brain stimulation by pulsatile delayed feedback with increased gap between pulse phases.通过脉冲相位之间增加间隙的脉冲延迟反馈实现闭环深脑刺激。
Sci Rep. 2017 Apr 21;7(1):1033. doi: 10.1038/s41598-017-01067-x.
6
Electrical resistance increases at the tissue-electrode interface as an early response to nucleus accumbens deep brain stimulation.作为伏隔核深部脑刺激的早期反应,组织-电极界面处的电阻增加。
Annu Int Conf IEEE Eng Med Biol Soc. 2016 Aug;2016:1814-1817. doi: 10.1109/EMBC.2016.7591071.
7
Pulsatile desynchronizing delayed feedback for closed-loop deep brain stimulation.用于闭环深部脑刺激的脉冲去同步延迟反馈
PLoS One. 2017 Mar 8;12(3):e0173363. doi: 10.1371/journal.pone.0173363. eCollection 2017.
8
A miniature closed-loop deep brain stimulation device.一种微型闭环深部脑刺激装置。
Annu Int Conf IEEE Eng Med Biol Soc. 2016 Aug;2016:1786-1789. doi: 10.1109/EMBC.2016.7591064.
9
A Low Power Micro Deep Brain Stimulation Device for Murine Preclinical Research.用于小鼠临床前研究的低功耗微深脑刺激器。
IEEE J Transl Eng Health Med. 2013 Jun 4;2:1500109. doi: 10.1109/JTEHM.2013.2264093. eCollection 2013.
10
Effect of low-frequency deep brain stimulation on sensory thresholds in Parkinson's disease.低频脑深部电刺激对帕金森病感觉阈值的影响。
J Neurosurg. 2017 Feb;126(2):397-403. doi: 10.3171/2016.2.JNS152231. Epub 2016 Apr 22.