Suppr超能文献

GLP-1 信号通过 β 细胞中的磷酸化抑制 menin 的转录阻断。

GLP-1 signaling suppresses menin's transcriptional block by phosphorylation in β cells.

机构信息

Shenzhen University, College of Medicine, Medical Center and Diabetes Center, Shenzhen, China.

Department of Cancer Biology, Abramson Family Cancer Research Institute, Institute of Diabetes, Obesity, and Metabolism, University of Pennsylvania Perelman School of Medicine, Philadelphia, PA.

出版信息

J Cell Biol. 2019 Mar 4;218(3):855-870. doi: 10.1083/jcb.201805049. Epub 2019 Feb 21.

Abstract

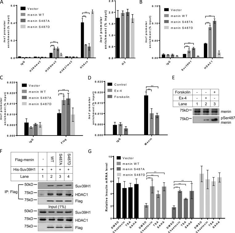
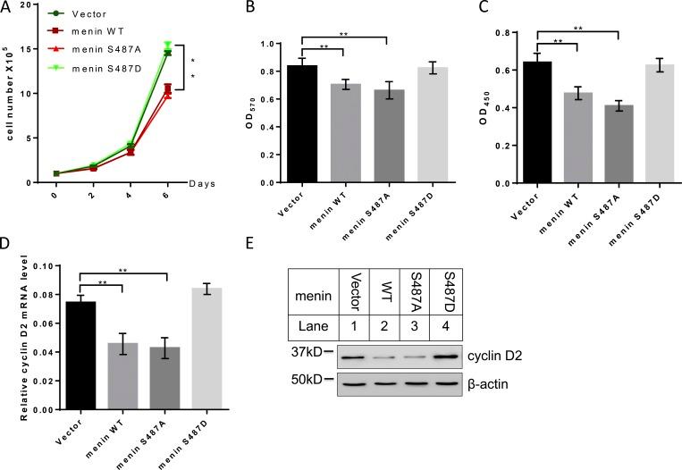
Both menin and glucagon-like peptide 1 (GLP-1) pathways play central yet opposing role in regulating β cell function, with menin suppressing, and GLP-1 promoting, β cell function. However, little is known as to whether or how GLP-1 pathway represses menin function. Here, we show that GLP-1 signaling-activated protein kinase A (PKA) directly phosphorylates menin at the serine 487 residue, relieving menin-mediated suppression of insulin expression and cell proliferation. Mechanistically, Ser487-phosphorylated menin gains increased binding affinity to nuclear actin/myosin IIa proteins and gets sequestrated from the promoter. This event leads to reduced binding of repressive epigenetic histone modifiers suppressor variegation 3-9 homologue protein 1 (SUV39H1) and histone deacetylases 1 (HDAC1) at the locus and subsequently increased gene transcription. Ser487 phosphorylation of menin also increases expression of proproliferative cyclin D2 and β cell proliferation. Our results have uncovered a previously unappreciated physiological link in which GLP-1 signaling suppresses menin function through phosphorylation-triggered and actin/myosin cytoskeletal protein-mediated derepression of gene transcription.

摘要

Menin 和胰高血糖素样肽 1(GLP-1)通路都在调节β细胞功能方面发挥着核心但相反的作用,Menin 抑制β细胞功能,而 GLP-1 促进β细胞功能。然而,人们对 GLP-1 通路是否以及如何抑制 Menin 功能知之甚少。在这里,我们表明 GLP-1 信号激活的蛋白激酶 A(PKA)可直接在丝氨酸 487 残基上磷酸化 Menin,从而解除 Menin 对胰岛素表达和细胞增殖的抑制作用。从机制上讲,磷酸化 Ser487 的 Menin 与核肌动蛋白/肌球蛋白 IIa 蛋白的结合亲和力增加,并与启动子分离。这一事件导致抑制性表观遗传组蛋白修饰物抑制性多效性 3-9 同源物蛋白 1(SUV39H1)和组蛋白去乙酰化酶 1(HDAC1)在该基因座的结合减少,随后基因转录增加。Menin 的 Ser487 磷酸化还增加了增殖性细胞周期蛋白 D2 的表达和β细胞增殖。我们的研究结果揭示了一个以前未被重视的生理联系,即 GLP-1 信号通过磷酸化触发和肌动蛋白/肌球蛋白细胞骨架蛋白介导的基因转录去抑制作用来抑制 Menin 功能。

https://cdn.ncbi.nlm.nih.gov/pmc/blobs/b3e8/6400573/4c6cd1af454a/JCB_201805049_Fig1.jpg

文献检索

告别复杂PubMed语法,用中文像聊天一样搜索,搜遍4000万医学文献。AI智能推荐,让科研检索更轻松。

立即免费搜索

文件翻译

保留排版,准确专业,支持PDF/Word/PPT等文件格式,支持 12+语言互译。

免费翻译文档

深度研究

AI帮你快速写综述,25分钟生成高质量综述,智能提取关键信息,辅助科研写作。

立即免费体验