Suppr超能文献

超分辨率显微镜揭示全长 IRSp53 与其 I-BAR 结构域蛋白在丝状伪足中的独特定位。

Superresolution microscopy reveals distinct localisation of full length IRSp53 and its I-BAR domain protein within filopodia.

机构信息

Institute of Medical Biology, A*STAR, Singapore, 138684, Singapore.

Skin Research Institute of Singapore, A*STAR, Singapore, 138648, Singapore.

出版信息

Sci Rep. 2019 Feb 21;9(1):2524. doi: 10.1038/s41598-019-38851-w.

Abstract

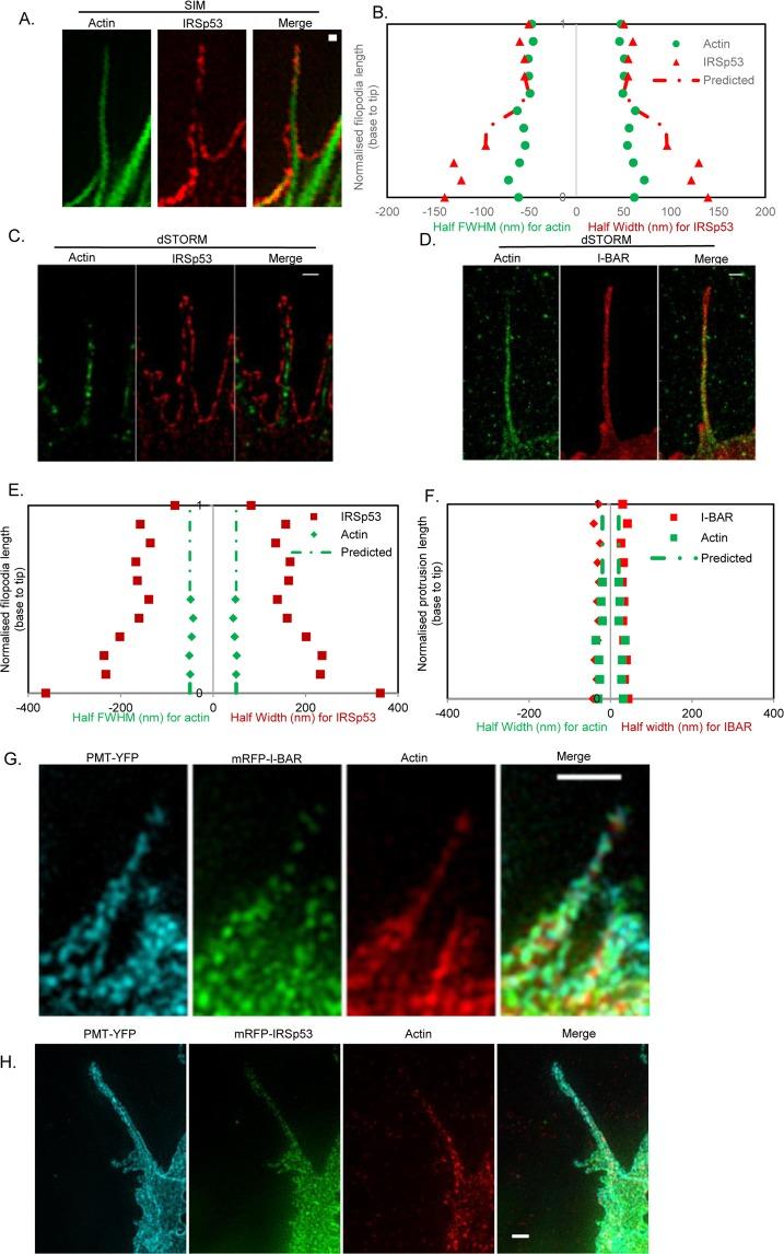
Superresolution microscopy offers the advantage of imaging biological structures within cells at the nano-scale. Here we apply two superresolution microscopy techniques, specifically 3D structured illumination microscopy (3D-SIM) and direct stochastic optical reconstruction microscopy (dSTORM), a type of single molecule localisation microscopy, to localise IRSp53 protein and its I-BAR domain in relation to F-actin within filopodia. IRSp53 generates dynamic (extending and retracting) filopodia 300 nm wide with a distinct gap between IRSp53 and F-actin. By contrast, protrusions induced by the I-BAR domain alone are non-dynamic measuring between 100-200 nm in width and exhibit a comparatively closer localisation of the I-BAR domain with the F-actin. The data suggest that IRSp53 membrane localisation is spatially segregated to the lateral edges of filopodia, in contrast to the I-BAR domain is uniformly distributed throughout the membranes of protrusions. Modeling of fluorescence recovery after photobleaching (FRAP) data suggests that a greater proportion of I-BAR domain is associated with membranes when compared to full length IRSp53. The significance of this new data relates to the role filopodia play in cell migration and its importance to cancer.

摘要

超分辨率显微镜具有在纳米尺度下对细胞内生物结构进行成像的优势。在这里,我们应用了两种超分辨率显微镜技术,即三维结构光照明显微镜(3D-SIM)和直接随机光学重建显微镜(dSTORM),这是一种单分子定位显微镜,用于定位 IRSp53 蛋白及其 I-BAR 结构域与丝状伪足中的 F-肌动蛋白的关系。IRSp53 产生动态(延伸和缩回)的丝状伪足,宽度为 300nm,IRSp53 和 F-肌动蛋白之间有明显的间隙。相比之下,仅由 I-BAR 结构域诱导的突起是非动态的,宽度在 100-200nm 之间,并且 I-BAR 结构域与 F-肌动蛋白的定位更为接近。数据表明,IRSp53 膜定位在丝状伪足的侧向边缘上是空间分离的,而 I-BAR 结构域则均匀分布在突起的膜中。荧光恢复后光漂白(FRAP)数据的建模表明,与全长 IRSp53 相比,I-BAR 结构域有更大比例与膜相关。这一新数据的意义在于丝状伪足在细胞迁移中的作用及其对癌症的重要性。

https://cdn.ncbi.nlm.nih.gov/pmc/blobs/d141/6385187/bbf1e272e7c8/41598_2019_38851_Fig1_HTML.jpg

文献AI研究员

20分钟写一篇综述,助力文献阅读效率提升50倍。

立即体验

用中文搜PubMed

大模型驱动的PubMed中文搜索引擎

马上搜索

文档翻译

学术文献翻译模型,支持多种主流文档格式。

立即体验