Biosciences, Department of Life Sciences, College of Health and Life Sciences, Brunel University London, Uxbridge, United Kingdom.
Allergy and Clinical Immunology, National Heart and Lung Institute, Imperial College London, London, United Kingdom.
Front Immunol. 2019 Feb 5;9:3159. doi: 10.3389/fimmu.2018.03159. eCollection 2018.
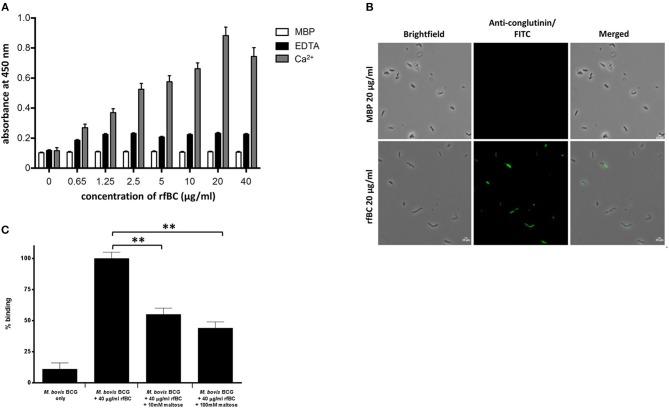
Bovine conglutinin, the first animal collectin to be discovered, is structurally very similar to Surfactant Protein D (SP-D). SP-D is known to interact with , and the closely-related , the causative agent of bovine tuberculosis. We speculated that due to the overall similarities between conglutinin and SP-D, conglutinin is likely to have a protective influence in bovine tuberculosis. We set out to investigate the role of conglutinin in host-pathogen interaction during mycobacterial infection. We show here that a recombinant truncated form of conglutinin (rfBC), composed of the neck and C-type lectin domains, binds specifically and in a dose-dependent manner to the model organism BCG. rfBC showed a significant direct bacteriostatic effect on the growth of BCG in culture. In addition, rfBC inhibited the uptake of BCG by THP-1 macrophages (human monocyte lineage cell line) and suppressed the subsequent pro-inflammatory response. Conglutinin is well-known as a binder of the complement activation product, iC3b. rfBC was also able to inhibit the uptake of complement-coated BCG by THP-1 macrophages, whilst modulating the pro-inflammatory response. It is likely that rfBC inhibits the phagocytosis of mycobacteria by two distinct mechanisms: firstly, rfBC interferes with mannose receptor-mediated uptake by masking lipoarabinomannan (LAM) on the mycobacterial surface. Secondly, since conglutinin binds iC3b, it can interfere with complement receptor-mediated uptake via CR3 and CR4, by masking interactions with iC3b deposited on the mycobacterial surface. rfBC was also able to modulate the downstream pro-inflammatory response in THP-1 cells, which is important for mobilizing the adaptive immune response, facilitating containment of mycobacterial infection. In conclusion, we show that conglutinin possesses complement-dependent and complement-independent anti-mycobacterial activities, interfering with both known mechanisms of mycobacterial uptake by macrophages. As mycobacteria are specialized intracellular pathogens, conglutinin may inhibit and from establishing an intracellular niche within macrophages, and thus, negatively affect the long-term survival of the pathogen in the host.
牛血纤维蛋白原,第一个被发现的动物补体成分,在结构上与表面活性剂蛋白 D(SP-D)非常相似。SP-D 已知与 和 相互作用,而 是牛结核病的病原体。我们推测,由于血纤维蛋白原和 SP-D 之间的整体相似性,血纤维蛋白原可能对牛结核病具有保护作用。我们着手研究在分枝杆菌感染过程中血纤维蛋白原在宿主-病原体相互作用中的作用。我们在这里表明,一种由颈和 C 型凝集素结构域组成的重组截断形式的血纤维蛋白原(rfBC)特异性且剂量依赖性地结合模型生物 BCG。rfBC 对 BCG 在培养中的生长表现出显著的直接抑菌作用。此外,rfBC 抑制了 BCG 被 THP-1 巨噬细胞(人单核细胞系细胞系)摄取,并抑制了随后的促炎反应。血纤维蛋白原是补体激活产物 iC3b 的已知结合物。rfBC 还能够抑制 THP-1 巨噬细胞摄取补体包被的 BCG,同时调节促炎反应。rfBC 可能通过两种不同的机制抑制分枝杆菌的吞噬作用:首先,rfBC 通过掩盖分枝杆菌表面的脂阿拉伯甘露聚糖(LAM)干扰甘露糖受体介导的摄取。其次,由于血纤维蛋白原结合 iC3b,它可以通过掩盖与分枝杆菌表面沉积的 iC3b 的相互作用来干扰补体受体介导的摄取,通过 CR3 和 CR4。rfBC 还能够调节 THP-1 细胞中的下游促炎反应,这对于动员适应性免疫反应、控制分枝杆菌感染很重要。总之,我们表明血纤维蛋白原具有补体依赖性和补体非依赖性抗分枝杆菌活性,干扰巨噬细胞摄取分枝杆菌的两种已知机制。由于分枝杆菌是专门的细胞内病原体,血纤维蛋白原可能会抑制 和 在内皮细胞中建立细胞内生态位,从而对病原体在宿主中的长期生存产生负面影响。