Suppr超能文献

ITK抑制通过下调恶性T细胞淋巴瘤中的TCR信号通路诱导体内外抗肿瘤活性。

ITK inhibition induced in vitro and in vivo anti-tumor activity through downregulating TCR signaling pathway in malignant T cell lymphoma.

作者信息

Liu Yalu, Wang Xiaogan, Deng Lijuan, Ping Lingyan, Shi Yunfei, Zheng Wen, Lin Ningjing, Wang Xiaopei, Tu Meifeng, Xie Yan, Liu Weiping, Ying Zhitao, Zhang Chen, Pan Zhengying, Wang Xi, Ding Ning, Song Yuqin, Zhu Jun

机构信息

1Key Laboratory of Carcinogenesis and Translational Research (Ministry of Education), Department of Lymphoma, Peking University Cancer Hospital & Institute, 52 Fucheng Road, Haidian District, Beijing, 100142 People's Republic of China.

2Key Laboratory of Carcinogenesis and Translational Research (Ministry of Education), Department of Pathology, Peking University Cancer Hospital & Institute, 52 Fucheng Road, Haidian District, Beijing, 100142 People's Republic of China.

出版信息

Cancer Cell Int. 2019 Feb 14;19:32. doi: 10.1186/s12935-019-0754-9. eCollection 2019.

Abstract

BACKGROUND

Angioimmunoblastic T cell lymphoma (AITL) is a distinct subtype of peripheral T cell lymphoma and associated with poor outcomes. The activation status of T cell receptor (TCR) signaling has recently become a focus of attention in terms of the therapeutic targets. However, the molecular pathogenesis mechanisms and novel therapeutic targets are largely unknown.

METHODS

Antibodies specific to phosphorylated ZAP70, ITK and PLCγ1 were used to identify the activation status of intracellular proteins involved in TCR signaling in AITL patients. Malignant T cell lymphoma cells were transduced with a lentiviral construct containing ITK shRNA for cellular and functional assays. The antitumor effects of the selective ITK inhibitor BMS-509744 were determined in vitro and in vivo.

RESULTS

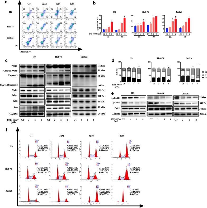
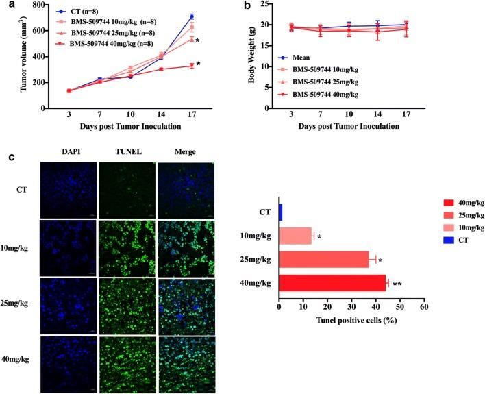
Immunohistochemistry staining showed that more than half of the AITL patients (n = 38) exhibited continuously activated intracellular TCR signaling pathway. Patients positive for phosphorylated ITK showed a lower rate of complete response (20% vs. 75%, = 0.004) and a shorter progression-free survival (5.17 months vs. 25.1 months, = 0.022) than patients negative for phosphorylated ITK. Genetic and pharmacological cellular ITK inhibition significantly compromised the proliferation, invasion and migration of malignant T cells. The selective ITK inhibitor BMS-509744 also induced the pro-apoptotic effects and G2/M phase cell cycle arrest in vitro and in vivo. Finally, inhibition of ITK synergistically enhanced the antitumor effect of vincristine and doxorubicin on malignant T cell lymphoma cell lines.

CONCLUSIONS

Our findings suggest that ITK may be a novel candidate therapeutic target for the treatment of patients with ITK-expressing malignant T-cell lymphomas.

摘要

背景

血管免疫母细胞性T细胞淋巴瘤(AITL)是外周T细胞淋巴瘤的一种独特亚型,预后较差。就治疗靶点而言,T细胞受体(TCR)信号的激活状态最近已成为关注焦点。然而,其分子发病机制和新的治疗靶点在很大程度上尚不清楚。

方法

使用针对磷酸化ZAP70、ITK和PLCγ1的特异性抗体来鉴定AITL患者中参与TCR信号传导的细胞内蛋白的激活状态。用含有ITK短发夹RNA的慢病毒构建体转导恶性T细胞淋巴瘤细胞,用于细胞和功能分析。在体外和体内确定选择性ITK抑制剂BMS-509744的抗肿瘤作用。

结果

免疫组织化学染色显示,超过一半的AITL患者(n = 38)表现出细胞内TCR信号通路持续激活。磷酸化ITK阳性的患者与磷酸化ITK阴性的患者相比,完全缓解率较低(20%对75%,P = 0.004),无进展生存期较短(5.17个月对25.1个月,P = 0.022)。基因和药理学细胞ITK抑制显著损害恶性T细胞的增殖、侵袭和迁移。选择性ITK抑制剂BMS-509744在体外和体内也诱导促凋亡作用和G2/M期细胞周期阻滞。最后,抑制ITK协同增强长春新碱和阿霉素对恶性T细胞淋巴瘤细胞系的抗肿瘤作用。

结论

我们的研究结果表明,ITK可能是治疗表达ITK的恶性T细胞淋巴瘤患者的新的候选治疗靶点。

https://cdn.ncbi.nlm.nih.gov/pmc/blobs/82fd/6376795/86c7b79321be/12935_2019_754_Fig1_HTML.jpg

文献检索

告别复杂PubMed语法,用中文像聊天一样搜索,搜遍4000万医学文献。AI智能推荐,让科研检索更轻松。

立即免费搜索

文件翻译

保留排版,准确专业,支持PDF/Word/PPT等文件格式,支持 12+语言互译。

免费翻译文档

深度研究

AI帮你快速写综述,25分钟生成高质量综述,智能提取关键信息,辅助科研写作。

立即免费体验