Suppr超能文献

纹状体和伏隔核的活动特征分别为信号跟踪和目标跟踪。

Sign Tracking and Goal Tracking Are Characterized by Distinct Patterns of Nucleus Accumbens Activity.

机构信息

Department of Neuroscience, University of Pittsburgh, Pittsburgh, PA 15260.

出版信息

eNeuro. 2019 Mar 15;6(2). doi: 10.1523/ENEURO.0414-18.2019. eCollection 2019 Mar-Apr.

Abstract

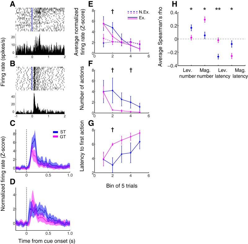
During Pavlovian conditioning, if a cue (e.g., lever extension) predicts reward delivery in a different location (e.g., a food magazine), some individuals will come to approach and interact with the cue, a behavior known as sign tracking (ST), and others will approach the site of reward, a behavior known as goal tracking (GT). In rats, the acquisition of ST versus GT behavior is associated with distinct profiles of dopamine release in the nucleus accumbens (NAc), but it is unknown whether it is associated with different patterns of accumbens neural activity. Therefore, we recorded from individual neurons in the NAc core during the acquisition, maintenance, and extinction of ST and GT behavior. Even though NAc dopamine is specifically important for the acquisition and expression of ST, we found that cue-evoked excitatory responses encode the vigor of both ST and GT behavior. In contrast, among sign trackers only, there was a prominent decrease in reward-related activity over the course of training, which may reflect the decreasing reward prediction error encoded by phasic dopamine. Finally, both behavior and cue-evoked activity were relatively resistant to extinction in sign trackers, as compared with goal trackers, although a subset of neurons in both groups retained their cue-evoked responses. Overall, the results point to the convergence of multiple forms of reward learning in the NAc.

摘要

在巴甫洛夫式条件反射中,如果提示(例如,杠杆伸出)预测在不同位置(例如,食物杂志)的奖励交付,一些人将开始接近并与提示互动,这种行为称为标记跟踪(ST),而另一些人将接近奖励地点,这种行为称为目标跟踪(GT)。在大鼠中,ST 与 GT 行为的获得与伏隔核(NAc)中多巴胺释放的不同模式相关,但尚不清楚它是否与不同的伏隔核神经活动模式相关。因此,我们在 ST 和 GT 行为的获得、维持和消退期间记录了 NAc 核心中的单个神经元。尽管 NAc 多巴胺对 ST 的获得和表达特别重要,但我们发现,线索诱发的兴奋性反应编码了 ST 和 GT 行为的活力。相比之下,在跟踪者中,随着训练的进行,与奖励相关的活动明显减少,这可能反映了相位多巴胺编码的奖励预测错误的减少。最后,与目标跟踪者相比,ST 跟踪者的行为和线索诱发的活动在消退过程中相对更具抗性,尽管两组中的一部分神经元保留了其线索诱发的反应。总的来说,这些结果表明,多种形式的奖励学习在 NAc 中汇聚。

https://cdn.ncbi.nlm.nih.gov/pmc/blobs/1491/6419996/f2421add2f51/enu0021928800001.jpg

文献AI研究员

20分钟写一篇综述,助力文献阅读效率提升50倍。

立即体验

用中文搜PubMed

大模型驱动的PubMed中文搜索引擎

马上搜索

文档翻译

学术文献翻译模型,支持多种主流文档格式。

立即体验