• 文献检索
  • 文档翻译
  • 深度研究
  • 学术资讯
  • Suppr Zotero 插件Zotero 插件
  • 邀请有礼
  • 套餐&价格
  • 历史记录
应用&插件
Suppr Zotero 插件Zotero 插件浏览器插件Mac 客户端Windows 客户端微信小程序
定价
高级版会员购买积分包购买API积分包
服务
文献检索文档翻译深度研究API 文档MCP 服务
关于我们
关于 Suppr公司介绍联系我们用户协议隐私条款
关注我们

Suppr 超能文献

核心技术专利:CN118964589B侵权必究
粤ICP备2023148730 号-1Suppr @ 2026

文献检索

告别复杂PubMed语法,用中文像聊天一样搜索,搜遍4000万医学文献。AI智能推荐,让科研检索更轻松。

立即免费搜索

文件翻译

保留排版,准确专业,支持PDF/Word/PPT等文件格式,支持 12+语言互译。

免费翻译文档

深度研究

AI帮你快速写综述,25分钟生成高质量综述,智能提取关键信息,辅助科研写作。

立即免费体验

影响翻译核糖开关性能的遗传和环境因素的系统评估

Systematic Evaluation of Genetic and Environmental Factors Affecting Performance of Translational Riboswitches.

作者信息

Kent R, Dixon N

机构信息

Manchester Institute of Biotechnology, School of Chemistry , University of Manchester , Manchester M13 9PL , United Kingdom.

出版信息

ACS Synth Biol. 2019 Apr 19;8(4):884-901. doi: 10.1021/acssynbio.9b00017. Epub 2019 Apr 2.

DOI:10.1021/acssynbio.9b00017
PMID:30897329
原文链接:https://pmc.ncbi.nlm.nih.gov/articles/PMC6492952/
Abstract

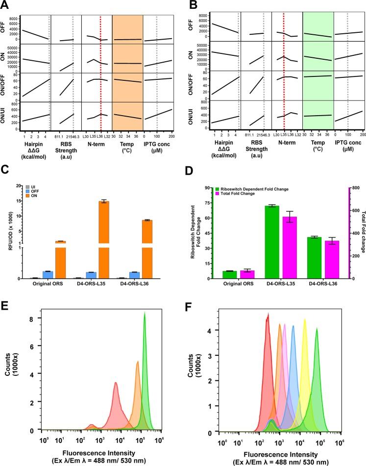
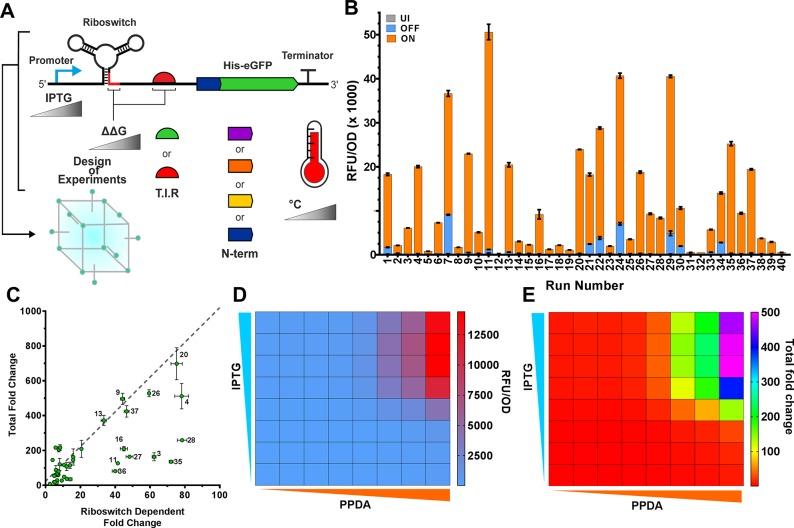
Since their discovery, riboswitches have been attractive tools for the user-controlled regulation of gene expression in bacterial systems. Riboswitches facilitate small molecule mediated fine-tuning of protein expression, making these tools of great use to the synthetic biology community. However, the use of riboswitches is often restricted due to context dependent performance and limited dynamic range. Here, we report the drastic improvement of a previously developed orthogonal riboswitch achieved through in vivo functional selection and optimization of flanking coding and noncoding sequences. The behavior of the derived riboswitches was mapped under a wide array of growth and induction conditions, using a structured Design of Experiments approach. This approach successfully improved the maximal protein expression levels 8.2-fold relative to the original riboswitches, and the dynamic range was improved to afford riboswitch dependent control of 80-fold. The optimized orthogonal riboswitch was then integrated downstream of four endogenous stress promoters, responsive to phosphate starvation, hyperosmotic stress, redox stress, and carbon starvation. These responsive stress promoter-riboswitch devices were demonstrated to allow for tuning of protein expression up to ∼650-fold in response to both environmental and cellular stress responses and riboswitch dependent attenuation. We envisage that these riboswitch stress responsive devices will be useful tools for the construction of advanced genetic circuits, bioprocessing, and protein expression.

摘要

自发现以来,核糖开关一直是细菌系统中用户控制基因表达的有吸引力的工具。核糖开关有助于小分子介导的蛋白质表达微调,使这些工具在合成生物学领域有很大用途。然而,由于上下文依赖性性能和有限的动态范围,核糖开关的使用常常受到限制。在这里,我们报告了通过体内功能选择以及对侧翼编码和非编码序列的优化,对先前开发的正交核糖开关进行的大幅改进。使用结构化实验设计方法,在各种生长和诱导条件下绘制了衍生核糖开关的行为。相对于原始核糖开关,这种方法成功地将最大蛋白质表达水平提高了8.2倍,并且动态范围得到改善,实现了80倍的核糖开关依赖性控制。然后将优化的正交核糖开关整合到四个内源性应激启动子的下游,这些启动子分别响应磷酸盐饥饿、高渗应激、氧化还原应激和碳饥饿。这些响应应激启动子-核糖开关装置被证明能够在响应环境和细胞应激反应以及核糖开关依赖性衰减时,将蛋白质表达调节高达约650倍。我们设想这些核糖开关应激响应装置将成为构建先进遗传电路、生物加工和蛋白质表达的有用工具。

https://cdn.ncbi.nlm.nih.gov/pmc/blobs/aec9/6492952/5415d2c97836/sb-2019-00017y_0009.jpg
https://cdn.ncbi.nlm.nih.gov/pmc/blobs/aec9/6492952/102165771132/sb-2019-00017y_0001.jpg
https://cdn.ncbi.nlm.nih.gov/pmc/blobs/aec9/6492952/5af12fa9896d/sb-2019-00017y_0002.jpg
https://cdn.ncbi.nlm.nih.gov/pmc/blobs/aec9/6492952/d240c44886b4/sb-2019-00017y_0003.jpg
https://cdn.ncbi.nlm.nih.gov/pmc/blobs/aec9/6492952/76f750316960/sb-2019-00017y_0004.jpg
https://cdn.ncbi.nlm.nih.gov/pmc/blobs/aec9/6492952/16d1f79ff2a1/sb-2019-00017y_0005.jpg
https://cdn.ncbi.nlm.nih.gov/pmc/blobs/aec9/6492952/eacfaa242268/sb-2019-00017y_0006.jpg
https://cdn.ncbi.nlm.nih.gov/pmc/blobs/aec9/6492952/4d063182f7d4/sb-2019-00017y_0007.jpg
https://cdn.ncbi.nlm.nih.gov/pmc/blobs/aec9/6492952/5f65697bbf06/sb-2019-00017y_0008.jpg
https://cdn.ncbi.nlm.nih.gov/pmc/blobs/aec9/6492952/5415d2c97836/sb-2019-00017y_0009.jpg
https://cdn.ncbi.nlm.nih.gov/pmc/blobs/aec9/6492952/102165771132/sb-2019-00017y_0001.jpg
https://cdn.ncbi.nlm.nih.gov/pmc/blobs/aec9/6492952/5af12fa9896d/sb-2019-00017y_0002.jpg
https://cdn.ncbi.nlm.nih.gov/pmc/blobs/aec9/6492952/d240c44886b4/sb-2019-00017y_0003.jpg
https://cdn.ncbi.nlm.nih.gov/pmc/blobs/aec9/6492952/76f750316960/sb-2019-00017y_0004.jpg
https://cdn.ncbi.nlm.nih.gov/pmc/blobs/aec9/6492952/16d1f79ff2a1/sb-2019-00017y_0005.jpg
https://cdn.ncbi.nlm.nih.gov/pmc/blobs/aec9/6492952/eacfaa242268/sb-2019-00017y_0006.jpg
https://cdn.ncbi.nlm.nih.gov/pmc/blobs/aec9/6492952/4d063182f7d4/sb-2019-00017y_0007.jpg
https://cdn.ncbi.nlm.nih.gov/pmc/blobs/aec9/6492952/5f65697bbf06/sb-2019-00017y_0008.jpg
https://cdn.ncbi.nlm.nih.gov/pmc/blobs/aec9/6492952/5415d2c97836/sb-2019-00017y_0009.jpg

相似文献

1
Systematic Evaluation of Genetic and Environmental Factors Affecting Performance of Translational Riboswitches.影响翻译核糖开关性能的遗传和环境因素的系统评估
ACS Synth Biol. 2019 Apr 19;8(4):884-901. doi: 10.1021/acssynbio.9b00017. Epub 2019 Apr 2.
2
Systematic Comparison and Rational Design of Theophylline Riboswitches for Effective Gene Repression.茶碱核糖开关的有效基因抑制的系统比较和合理设计。
Microbiol Spectr. 2023 Feb 14;11(1):e0275222. doi: 10.1128/spectrum.02752-22. Epub 2023 Jan 23.
3
Conditional control of gene expression by synthetic riboswitches in Streptomyces coelicolor.天蓝色链霉菌中合成核糖开关对基因表达的条件性控制
Methods Enzymol. 2015;550:283-99. doi: 10.1016/bs.mie.2014.10.036. Epub 2014 Dec 26.
4
A Theophylline-Responsive Riboswitch Regulates Expression of Nuclear-Encoded Genes.茶碱反应性核糖开关调控核编码基因的表达。
Plant Physiol. 2020 Jan;182(1):123-135. doi: 10.1104/pp.19.00625. Epub 2019 Nov 8.
5
Characterization of Engineered PreQ1 Riboswitches for Inducible Gene Regulation in Mycobacteria.用于分枝杆菌中可诱导基因调控的工程化PreQ1核糖开关的表征
J Bacteriol. 2017 Feb 28;199(6). doi: 10.1128/JB.00656-16. Print 2017 Mar 15.
6
Engineering an inducible gene expression system for Bacillus subtilis from a strong constitutive promoter and a theophylline-activated synthetic riboswitch.利用一个强组成型启动子和一个茶碱激活的合成核糖开关构建枯草芽孢杆菌的诱导型基因表达系统。
Microb Cell Fact. 2016 Nov 22;15(1):199. doi: 10.1186/s12934-016-0599-z.
7
Riboswitches: discovery of drugs that target bacterial gene-regulatory RNAs.核糖开关:靶向细菌基因调控 RNA 的药物的发现。
Acc Chem Res. 2011 Dec 20;44(12):1329-38. doi: 10.1021/ar200039b. Epub 2011 May 26.
8
Riboswitch distribution, structure, and function in bacteria.细菌中的核糖开关分布、结构和功能。
Gene. 2019 Aug 5;708:38-48. doi: 10.1016/j.gene.2019.05.036. Epub 2019 May 22.
9
Developing Riboswitch-Mediated Gene Regulatory Controls in Thermophilic Bacteria.在嗜热细菌中开发核糖开关介导的基因调控控制
ACS Synth Biol. 2019 Apr 19;8(4):633-640. doi: 10.1021/acssynbio.8b00487. Epub 2019 Apr 5.
10
Engineering Riboswitches in Vivo Using Dual Genetic Selection and Fluorescence-Activated Cell Sorting.利用双重基因筛选和荧光激活细胞分选在体内构建核糖开关
ACS Synth Biol. 2018 Sep 21;7(9):2000-2006. doi: 10.1021/acssynbio.8b00099. Epub 2018 Aug 22.

引用本文的文献

1
Assembly of functional microbial ecosystems: from molecular circuits to communities.功能性微生物生态系统的组装:从分子电路到群落。
FEMS Microbiol Rev. 2024 Nov 23;48(6). doi: 10.1093/femsre/fuae026.
2
Data-driven learning of structure augments quantitative prediction of biological responses.基于数据的结构学习增强了对生物响应的定量预测。
PLoS Comput Biol. 2024 Jun 3;20(6):e1012185. doi: 10.1371/journal.pcbi.1012185. eCollection 2024 Jun.
3
Regulatory RNAs in A review on regulatory mechanism and applications in synthetic biology.

本文引用的文献

1
Tuning recombinant protein expression to match secretion capacity.调整重组蛋白表达以匹配分泌能力。
Microb Cell Fact. 2018 Dec 22;17(1):199. doi: 10.1186/s12934-018-1047-z.
2
Elements of RNA Design.RNA设计的要素。
Biochemistry. 2019 Mar 19;58(11):1457-1459. doi: 10.1021/acs.biochem.8b01129. Epub 2018 Nov 15.
3
Evaluation of 244,000 synthetic sequences reveals design principles to optimize translation in Escherichia coli.评估 244000 个合成序列揭示了优化大肠杆菌翻译的设计原则。
《调控RNA:调控机制及在合成生物学中的应用综述》
Synth Syst Biotechnol. 2024 Feb 10;9(2):223-233. doi: 10.1016/j.synbio.2024.01.013. eCollection 2024 Jun.
4
Aptamer-Array-Guided Protein Assembly Enhances Synthetic mRNA Switch Performance.适体阵列引导的蛋白质组装增强了合成 mRNA 开关的性能。
Angew Chem Int Ed Engl. 2022 Aug 22;61(34):e202207319. doi: 10.1002/anie.202207319. Epub 2022 Jul 13.
5
Application of Corynebacterium glutamicum engineering display system in three generations of biorefinery.谷氨酸棒杆菌工程展示系统在三代生物炼制中的应用。
Microb Cell Fact. 2022 Jan 28;21(1):14. doi: 10.1186/s12934-022-01741-4.
6
Riboswitches for Controlled Expression of Therapeutic Transgenes Delivered by Adeno-Associated Viral Vectors.用于腺相关病毒载体递送的治疗性转基因可控表达的核糖开关
Pharmaceuticals (Basel). 2021 Jun 10;14(6):554. doi: 10.3390/ph14060554.
7
Attenuator LRR - a regulatory tool for modulating gene expression in Gram-positive bacteria.衰减子 LRR-调节革兰氏阳性菌基因表达的调控工具。
Microb Biotechnol. 2021 Nov;14(6):2538-2551. doi: 10.1111/1751-7915.13797. Epub 2021 Mar 15.
Nat Biotechnol. 2018 Nov;36(10):1005-1015. doi: 10.1038/nbt.4238. Epub 2018 Sep 24.
4
Gene regulation by a glycine riboswitch singlet uses a finely tuned energetic landscape for helical switching.甘氨酰 RNA 开关单态通过精细调节的能量景观实现螺旋构象转换对基因进行调控。
RNA. 2018 Dec;24(12):1813-1827. doi: 10.1261/rna.067884.118. Epub 2018 Sep 20.
5
Engineering Riboswitches in Vivo Using Dual Genetic Selection and Fluorescence-Activated Cell Sorting.利用双重基因筛选和荧光激活细胞分选在体内构建核糖开关
ACS Synth Biol. 2018 Sep 21;7(9):2000-2006. doi: 10.1021/acssynbio.8b00099. Epub 2018 Aug 22.
6
Design of Experiments Methodology to Build a Multifactorial Statistical Model Describing the Metabolic Interactions of Alcohol Dehydrogenase Isozymes in the Ethanol Biosynthetic Pathway of the Yeast Saccharomyces cerevisiae.构建多因素统计模型以描述酿酒酵母乙醇生物合成途径中乙醇脱氢酶同工酶代谢相互作用的实验设计方法
ACS Synth Biol. 2018 Jul 20;7(7):1676-1684. doi: 10.1021/acssynbio.8b00112. Epub 2018 Jul 10.
7
Rationalizing Context-Dependent Performance of Dynamic RNA Regulatory Devices.合理化动态RNA调控装置的上下文依赖性性能
ACS Synth Biol. 2018 Jul 20;7(7):1660-1668. doi: 10.1021/acssynbio.8b00041. Epub 2018 Jun 29.
8
Burden-driven feedback control of gene expression.基于负担的基因表达反馈控制。
Nat Methods. 2018 May;15(5):387-393. doi: 10.1038/nmeth.4635. Epub 2018 Mar 26.
9
Engineering a riboswitch-based genetic platform for the self-directed evolution of acid-tolerant phenotypes.构建基于核糖开关的遗传平台用于耐酸表型的自主进化。
Nat Commun. 2017 Sep 4;8(1):411. doi: 10.1038/s41467-017-00511-w.
10
Development of Artificial Riboswitches for Monitoring of Naringenin In Vivo.用于体内监测柚皮素的人工核糖开关的开发。
ACS Synth Biol. 2017 Nov 17;6(11):2077-2085. doi: 10.1021/acssynbio.7b00128. Epub 2017 Aug 10.