Suppr超能文献

高水平的 PIWI 相互作用 RNA 存在于维生素 D 临床试验标本的前列腺上皮的小 RNA 图谱中。

High levels of PIWI-interacting RNAs are present in the small RNA landscape of prostate epithelium from vitamin D clinical trial specimens.

机构信息

Department of Pathology, College of Medicine, University of Illinois at Chicago, Chicago, Illinois.

Department of Bioengineering, University of Illinois at Chicago, Chicago, Illinois.

出版信息

Prostate. 2019 Jun;79(8):840-855. doi: 10.1002/pros.23789. Epub 2019 Mar 24.

Abstract

BACKGROUND

Vitamin D, a hormone that acts through the nuclear vitamin D receptor (VDR), upregulates antitumorigenic microRNA in prostate epithelium. This may contribute to the lower levels of aggressive prostate cancer (PCa) observed in patients with high serum vitamin D. The small noncoding RNA (ncRNA) landscape includes many other RNA species that remain uncharacterized in prostate epithelium and their potential regulation by vitamin D is unknown.

METHODS

Laser capture microdissection (LCM) followed by small-RNA sequencing was used to identify ncRNAs in the prostate epithelium of tissues from a vitamin D-supplementation trial. VDR chromatin immunoprecipitation-sequencing was performed to identify vitamin D genomic targets in primary prostate epithelial cells.

RESULTS

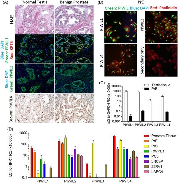
Isolation of epithelium by LCM increased sample homogeneity and captured more diversity in ncRNA species compared with publicly available small-RNA sequencing data from benign whole prostate. An abundance of PIWI-interacting RNAs (piRNAs) was detected in normal prostate epithelium. The obligate binding partners of piRNAs, PIWI-like (PIWIL) proteins, were also detected in prostate epithelium. High prostatic vitamin D levels were associated with increased expression of piRNAs. VDR binding sites were located near several ncRNA biogenesis genes and genes regulating translation and differentiation.

CONCLUSIONS

Benign prostate epithelium expresses both piRNA and PIWIL proteins, suggesting that these small ncRNA may serve an unknown function in the prostate. Vitamin D may increase the expression of prostatic piRNAs. VDR binding sites in primary prostate epithelial cells are consistent with its reported antitumorigenic functions and a role in ncRNA biogenesis.

摘要

背景

维生素 D 是一种通过核维生素 D 受体(VDR)发挥作用的激素,可上调前列腺上皮中的抗肿瘤 microRNA。这可能有助于解释血清维生素 D 水平较高的患者中侵袭性前列腺癌(PCa)水平较低的现象。小非编码 RNA(ncRNA)谱包括许多其他在前列腺上皮中尚未被描述的 RNA 种类,其潜在的维生素 D 调节作用尚不清楚。

方法

采用激光捕获显微切割(LCM)联合小 RNA 测序技术,鉴定维生素 D 补充试验中组织前列腺上皮中的 ncRNA。采用 VDR 染色质免疫沉淀测序技术,鉴定原代前列腺上皮细胞中维生素 D 的基因组靶标。

结果

与良性全前列腺的公共可用小 RNA 测序数据相比,通过 LCM 分离上皮可提高样本同质性并捕获更多 ncRNA 种类的多样性。在正常前列腺上皮中检测到大量 PIWI 相互作用 RNA(piRNA)。piRNA 的必需结合伴侣 PIWI 样(PIWIL)蛋白也在前列腺上皮中被检测到。高前列腺维生素 D 水平与 piRNA 的表达增加有关。VDR 结合位点位于几个 ncRNA 生物发生基因和调节翻译和分化的基因附近。

结论

良性前列腺上皮表达 piRNA 和 PIWIL 蛋白,提示这些小 ncRNA 可能在前列腺中发挥未知功能。维生素 D 可能增加前列腺 piRNA 的表达。原代前列腺上皮细胞中的 VDR 结合位点与其报道的抗肿瘤作用以及在 ncRNA 生物发生中的作用一致。

https://cdn.ncbi.nlm.nih.gov/pmc/blobs/5f90/6593815/52d73d3fa7c0/PROS-79-840-g001.jpg

文献检索

告别复杂PubMed语法,用中文像聊天一样搜索,搜遍4000万医学文献。AI智能推荐,让科研检索更轻松。

立即免费搜索

文件翻译

保留排版,准确专业,支持PDF/Word/PPT等文件格式,支持 12+语言互译。

免费翻译文档

深度研究

AI帮你快速写综述,25分钟生成高质量综述,智能提取关键信息,辅助科研写作。

立即免费体验